2024-04-11
随着单细胞测序技术的快速发展,目前单细胞组学已经覆盖了基因组、转录组、染色质可及性、蛋白质组和其他表观基因组。主流的微流控和微孔板体系显著提高了单细胞测序的通量。但微流控平台的封闭性使得单细胞分隔之后很难进行一些复杂步骤的组学技术。开放的分裂池方法能够灵活兼容单细胞组学技术,但在多轮混合-分散步骤中会损失很多细胞,同时该技术对细胞投入量要求较高,难以处理珍贵样本或细胞/细胞核得率低的物种或组织。此外,对于大多数单细胞检测来说,灵敏度仍然是一个问题,例如许多基于寡核苷酸-dT的方法仅捕获具有PolyA尾巴的转录本,而没有全长覆盖;染色质可及性分析的常用方法通常使用固定细胞核,这可能导致转录起始位点富集评分相对较低。为了克服单细胞测序中3’端偏倚的局限性和对单细胞多组学技术的兼容性。2024年3月26日,浙江大学基础医学院郭国骥团队在Cell Discovery在线发表题为“Fast and flexible profiling of chromatin accessibility and total RNA expression in single nuclei using Microwell -seq3”的研究论文,该研究提出了新一代低成本、高通量、高兼容性的微孔板平台(Microwell -seq3),用于高灵敏度的单细胞核染色质可及性或全长转录组分析,系统比较了该技术在全长转录组及染色质可及性灵敏度提升的条件下,对小鼠的多种组织细胞类型的兼容性,并开展了其快速鉴定衰老自发肿瘤中恶性细胞的技术应用。

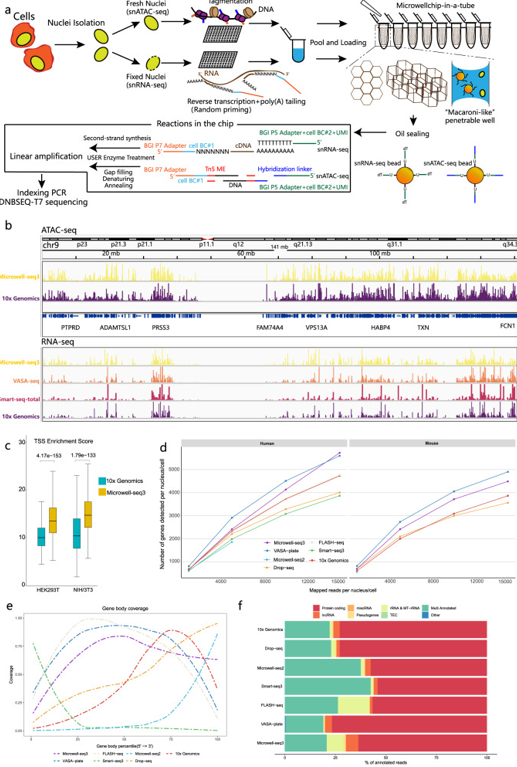
实验技术流程 将分离后的细胞核分装到不同的96孔板中,用于snRNA-seq或snATAC-seq。在snRNA-seq工作流程中,将细胞核分成多个96孔板,使用带有cell Barcode1和polyA尾巴的随机引物进行逆转录,以引入BGI平台的P7测序接头和其中的一条细胞条形码cell Barcode1,使用末端脱氧核苷酸转移酶对冗余寡核苷酸和polyA尾进行核酸外切酶处理后,将细胞核合并用于芯片加载,其中胶珠上携带有用于捕获PolyA尾的寡核苷酸-dT、cell Barcode2、UMI和BGI平台的P5测序接头,用于后续文库构建。在snATAC-seq工作流程中,使用5’端带有cell Barcode1、BGI平台的P7测序接头和3’端带有杂交连接序列的Tn5转座酶以标记染色质中的开放区域。然后将处理后的细胞核和携带有用于捕获3’端杂交连接尾巴、cell Barcode2、UMI和BGI平台的P5测序接头混合并移液到微控芯片中,用于后续文库构建(如图1-a)。Microwell-seq3使用的双通可穿透孔微孔芯片并不完全依赖重力和泊松分布,而是通过毛细作用均匀的捕获流经表面含有细胞核与微珠的液体,避免了细胞的浪费。置于PCR管中的微孔芯片,每一轮反应都可在需要的温度下孵育,而芯片表面的油封可有效防止扩增步骤中可能出现的交叉污染。除此之外可通过后续数据分区分含有多个微珠或多个细胞核的微孔。 图1 Microwell-seq3技术原理图和性能验证
技术性能验证 Microwell-seq3的人鼠混合细胞实验的数据表明,围绕TSS(ATAC-seq)和转录终止位点(TTS)(RNA-seq)的全基因组读取信号,Microwell-seq3与10X Genomics、VASA-seq和Smart-seq-total等全长scRNA-seq方法显示出相似的区域富集谱(图1-b)。使用Microwell-seq3进行染色质可及性分析产生的TSS评分高于使用10X Genomics获得的TSS评分(图1-c)。在snRNA-seq中,与之前的版本和其他方法相比,Microwell-seq3的基因检测能力有所提高(图1-d)。除此之外,Microwell-seq3、FLASH和VASA-seq在整个基因长度上均有均匀的覆盖率,其他方法分别显示偏向转录本的5’端和3’端(图1-e)。而且Microwell-seq3检测的数据中除mRNA外,还含有9.3%的lncRNA(图1-f)。最后研究者进一步收集了多种成年小鼠组织,通过Microwell-seq3生成了单细胞总RNA和染色质可及性图谱,涵盖了各组织中的主要细胞类型,并联合RNA-seq和ATAC-seq基因调控网络,富集了大脑中主要细胞类型中的调控因子,提示多组学数据的调控网络比单一转录组能够提供更多信息。成年小鼠细胞总RNA与染色质开放图谱的绘制也展示了Microwell-seq3的优秀性能和对各组织类型细胞的兼容性。 为了探索Microwell-seq3可以应用辅助的临床诊断场景,研究尝试采用Microwell-seq3鉴定老年小鼠自发性肺肿瘤中的恶性细胞(图2-a)。整合了肺肿瘤、肿瘤邻近组织及正常肺组织的染色质可及性数据揭示了一套全面的细胞类型,包含肺泡I型细胞(AT1)、肺泡II型细胞(AT2)、B细胞等细胞,同时也鉴定到一群特征介于肺泡上皮细胞和间质细胞之间的肿瘤恶性上皮细胞(图2-b、c)。肿瘤特异性细胞亚群中的ATAC-seq信号显示在特定染色体区域拷贝数扩增或缺失的恶性细胞在肿瘤和肿瘤邻近组织中富集(图2-d)。通过分析恶性细胞中激活的转录因子及其调控的基因网络发现肿瘤和肿瘤邻近组织的细胞表现出Foxc2(调控上皮-间质转化过程)、Nkx3-1(调节转移过程中移行恶性上皮细胞的细胞干性)、Foxm1、Nkx2-1、Tp63和Zeb1的高表达,而Tp53在正常组织中的表达较高,以上结果表明自发性肺肿瘤的恶性上皮细胞表现出一定干性特征,Tp63、Nkx2-1等靶点的富集表明该肺部肿瘤符合肺腺鳞癌的分子特征,部分调控基因在免疫组化中得到了验证,表明Microwell-seq3在能辅助病理诊断的情况下,可以在单细胞基因调控层面提供更多的恶性细胞潜在靶点信息及其互作模式(图2-e、f、g)。 图2 老年小鼠自发性肺肿瘤分析
综上所述,本研究开发了新一代低成本、高通量、高兼容性的微孔板单细胞组学技术-Microwell-seq3,证实了其在单细胞核全长转录组和染色质可及性条件下对各类组织细胞的兼容性,验证了其在肿瘤恶性细胞鉴定中的应用。
