2024-11-29

前言
随着单细胞测序技术的迅猛发展,单细胞测序正在以迅雷不及掩耳之势进军水产市场,为解析水产生物的生长发育、免疫调控等研究领域提供新的契机和平台。我们在水产生物的组织解离和细胞注释方面拥有丰富地实战经验,目前在斑马鱼、银鲫鱼、团头鲂、乌醴、虹鳟、白斑狗鱼等10+水产物种的肌肉、精巢、脾脏和卵巢等多种组织中都成功开展项目,并且完成了相关的细胞类型的注释。协助水产科研工作者描绘水产生物的单细胞组织图谱,描述图谱的特征表达基因,解析水产生物未知研究方向的单细胞图谱。下面就带大家深入了解派森诺单细胞产品部水产生物单细胞测序经验,分享派森诺单细胞产品部的水产类的项目的注释经验。
1、搭建独家marker基因数据库
俗话说:磨刀不误砍柴工。高效且准确的细胞注释,离不开全面的单细胞marker基因数据库。在上千例项目样本的经验积累中,派森诺独家单细胞marker数据库中收录的marker基因的物种和基因数量在不断的充实和完善。迄今为止,我们单细胞marker数据库涵盖的物种不仅包括常见的人、鼠、灵长类动物和家禽类动物之外,还收录了斑马鱼、果蝇等模式动物以及拟兰芥、玉米、水稻、杨树、棉花等农口植物的marker基因。在我们的独家数据库中的marker基因的支持下,我们坚持人工注释的校验和审核,保证高效且准确的注释结果。而水产类的注释则将水产动物的基因组和斑马鱼参考基因组做同源基因转换,并参考斑马鱼的marker基因进行注释。
2、派森诺水产项目文章注释解析
2.1 模式水产生物单细胞图谱鉴定
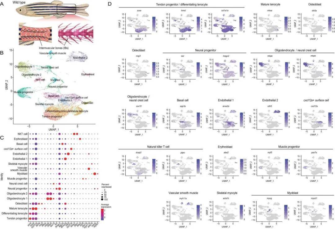
斑马鱼因其与人类基因十分相似,生物结构、生理功能与哺乳动物高度相似,且因其养殖成本低、发育周期短等优点,常常被用作模式动物来研究。在派森诺水产单细胞测序项目中,成功协助老师绘制了斑马鱼肌肉组织单细胞图谱,研究了斑马鱼的肌间刺(IBs)的发育机制和分子基础。
为了分析IBs发育区域组织的细胞多样性,文献中通过scRNA-seq获得了13,075个60天龄野生型斑马鱼尾部肌肉细胞的转录组数据(图1A)。在转录组数据汇总和聚类后,生成了18个不同的细胞群。根据在特定群集中显著表达的标记基因注释出对应的细胞类型(图1B)。根据特定标记基因(如dlx5a、nog3等)的表达模式,我们将成骨细胞定义为与IB形成密切相关的细胞类型(图1C和1D)。考虑到IBs和肌腱之间可能的存在分化关系,文章基于肌腱标记物(tnmd和col1a1a)的高表达鉴定了三个与肌腱相关的细胞群。由于scxa基因促进早起肌腱发育,进一步基于特异性表达scxa的细胞定义了肌腱前体细胞;又根据mkxa的高表达注释出成熟的肌腱细胞,而其余细胞被注释为正在分化的肌腱细胞(图1C和1D)。除此之外,还鉴定了更多的细胞标记,如分别由成熟肌腱和成骨细胞特异性表达的omd和aspn。其他细胞群体也通过表皮、免疫和骨骼肌特异性基因进行了注释。

图一 斑马鱼大类图谱的鉴定
2.2 非模式水产生物单细胞图谱的鉴定
对于非模式水产生物,我们也拥有丰富的项目注释经验。以乌鳢样本为例,我们将乌鳢的基因组与斑马鱼的基因组进行同源转化,从而得到一个同源转换后的差异基因列表,如图二所示。乌鳢的基因都匹配到斑马鱼的基因,然后在数据库中选择斑马鱼的marker基因进行细胞注释和图谱的鉴定。

图二 乌鳢的差异基因列表和大类图谱
我们根据数据库中收录的斑马鱼的marker基因,选择特异性高表达的marker基因,结合差异基因列表中上调的差异基因(图二(左)),注释出以下几种细胞类型:肌腱细胞、成纤维细胞、内皮细胞、血管平滑肌细胞等(图二(右)),成功绘制乌鳢的单细胞图谱,为后续研究打下了坚实的基础。
除乌鳢以外,我们也在其他非模式物种的注释上拥有成功的项目经验,详见表一,展示了成功注释出来的部分物种分类,也欢迎各位老师来咨询合作。
表一 派森诺单细胞项目非常规物种注释经验合集

总 结
单细胞技术的飞速发展,为我们解开微观下水产生物的神秘面纱,不仅仅揭示了水产生物各细胞间的异质性,也为我们研究水产生物的物种进化、细胞分化和发育提供了更高效和便捷的技术支持。单细胞技术在多个研究领域中都展现出其独特的应用价值,随着技术的不断进步,这些应用领域将进一步扩展和深化。
派森诺单细胞测序技术已在医学、农学及水产科学等多个领域展现出广泛的应用潜力。从单细胞悬液的制备到提供个性化的数据分析服务,我们积累了丰富的项目经验和专业知识。诚邀对单细胞研究感兴趣的专家学者通过扫描下方二维码提交您的需求信息,派森诺将根据您的具体要求量身定制最合适的单细胞解决方案。
拨打咨询电话
021-80118168
