2024-12-09

生物膜的形成是细菌病原体的一种关键生存策略,它不仅赋予细菌抗生素耐受性,还增强了其抵御宿主免疫防御的能力。此外,生物膜的形成是许多病原菌维持生存和引发持久感染的重要机制。作为一种多细胞结构,生物膜展现了显著的代谢和转录异质性,并对抗生素以及宿主免疫系统具有较强的抗性。传统的转录组分析通常聚焦于整体细胞,难以揭示生物膜内亚群的复杂异质性。近年来,单细胞RNA测序(scRNA-seq)技术被广泛应用于异质性样本的转录组研究,但由于细菌RNA具有短半衰期、低丰度及细胞壁的特殊性,相关研究主要集中在浮游细胞状态,难以深入分析生物膜中的细菌群体。
2024年11月,美国内布拉斯加大学医学中心病理学、微生物学与免疫学系的Lee E. Korshoj和Tammy Kielian在Nature Communications杂志在线发表题为“Bacterial single-cell RNA sequencing captures biofilm transcriptional heterogeneity and differential responses to immune pressure”研究论文。本研究提出了一种优化的细菌单细胞RNA测序(scRNA-seq)技术——BaSSSh-seq,用于解析金黄色葡萄球菌生物膜群体中的转录异质性。与传统的整体RNA测序相比,BaSSSh-seq能够在单细胞水平上捕获生物膜中多样且动态的转录状态,即使是代谢活动低的细胞群体也能被有效研究。
1、技术原理
BaSSSh-seq(bacterial scRNA-seq with split-pool barcoding, second strand synthesis, and subtractive hybridization)是一种优化的技术协议,用于从代谢活性较低的细菌细胞中捕获RNA,特别适用于生物膜中的细菌。该方法采用基于板式分池条形码的策略对单细胞进行标记,无需依赖复杂的商业设备。在分池条形码过程中,三个条形码组合连接到固定和透化细胞的胞内RNA转录本上,其中末端条形码寡核苷酸的5′端包括UMI(唯一标识符)、PCR引物和生物素标签。细胞裂解后,链霉亲和素磁珠被用来纯化捕获的转录物。为确保RNA的无偏捕获,分池条形码标记过程中使用了随机六聚体。此外,通过第二链合成代替效率较低的模板转换过程,从而生成高质量的cDNA文库。采用无酶双链消减杂交(subtractive hybridization)技术,有效去除了大量的rRNA,尤其是5S、16S和23S rRNA。具体而言,针对这些rRNA片段的生物素标记寡核苷酸与cDNA链退火,并通过链霉亲和素磁珠进行磁性去除,rRNA的去除效率可将其含量从超过90%降至低于50%。考虑到细菌mRNA本身的丰度较低,这一方法对于细菌单细胞RNA测序至关重要。接下来,采用随机引物进行第二链合成,并通过PCR扩增生成双链cDNA。最终,通过片段化、连接和扩增,构建用于Illumina测序的文库,该文库包含具有P5/P7末端和独特i5/i7索引的构建体。
图1 BaSSSh-seq 结合rRNA去除技术实现了细菌生物膜的单细胞RNA测序
2、主要结果
1.生物膜生长表现出广泛的转录异质性和代谢基因表达的下降
通过对生物膜和浮游生长状态的细胞转录组数据进行聚类分析,揭示了生物膜中比浮游生长状态更显著的转录多样性。在生物膜中,识别出了七个转录特征明显不同的细胞亚群。大多数这些亚群表现出与代谢相关的基因表达显著降低,而与遗传变异、营养限制和应激反应相关的基因则在特定亚群中显著上调。此外,代谢途径的比较分析表明,生物膜细胞倾向于依赖发酵代谢,而浮游细胞则显示出更高的有氧代谢活性。
图2 生物膜生长的特点是广泛的转录异质性以及单细胞水平上代谢基因表达的下降
2.从浮游生长到生物膜生长的转录调控轨迹
通过整合独立成分分析(ICA)和伪时间轨迹分析,本研究构建了从浮游生长到生物膜形成的转录调控网络及其动态路径。结果表明,浮游细胞的转录活性最高,而某些生物膜亚群则表现出显著的转录静止状态。轨迹分析进一步揭示了与伪时间相关的基因表达动态,其中与生物膜毒力和适应性相关的基因呈逐步上调趋势,而涉及复制、转录和糖酵解的基因则逐渐下调。
图3 转录调控沿着从浮游生长到生物膜生长的轨迹进行
3.生物膜表现出协调的转录调控网络
生物膜内不同亚群的转录调控展现出显著的异质性。例如,碳代谢、毒力和应激反应等网络在特定亚群中表现出显著活跃的表达模式,而其他亚群则显示出代谢静止或偏向特定环境适应的特征。此外,某些生物膜亚群的特有标志基因(如与毒力和营养吸收相关的基因)进一步揭示了它们在维持生物膜功能中的特殊作用。
图4 生物膜表现出协调的转录调控
4.生物膜亚群具有多样化的基因表达特征
本研究揭示了金黄色葡萄球菌生物膜内不同亚群之间显著的转录异质性。通过UMAP聚类分析,识别出多个独特的生物膜亚群,并为每个亚群标注了特征基因。例如,某些亚群的标志性基因表明它们具有较高的代谢活性、特定的毒力调控机制或适应环境压力的能力。这些亚群的功能差异反映了生物膜内部复杂的转录调控网络。研究进一步发现,部分亚群表现出对铁和营养物质的依赖性增强(如铁调节表面决定蛋白和氨基酸相关基因的上调),而其他亚群则展现了在应对铜胁迫和pH调节方面的独特特征。此外,与遗传变异、DNA修复和重组相关的基因在某些亚群中显著表达,表明这些细胞在动态环境中的适应能力。这些结果表明,生物膜中的细胞并非均质群体,而是由功能和基因表达差异显著的亚群组成,这些亚群在生物膜的形成、维持及环境适应中发挥着关键作用。
图5 生物膜亚群具有多样化的基因表达特征
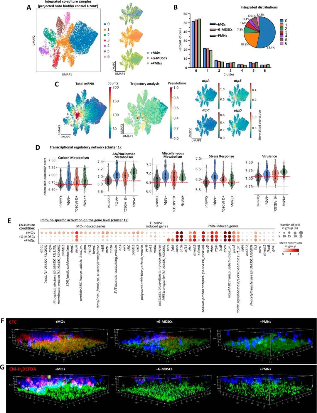
5.生物膜在免疫细胞压力下的转录适应
通过与巨噬细胞(MΦ)、中性粒细胞(PMNs)和髓源性抑制细胞(G-MDSCs)的共培养,研究揭示了生物膜在不同免疫细胞压力下的特异性转录适应机制。UMAP聚类分析表明,不同免疫细胞诱导的生物膜转录群体具有显著差异,反映了其对免疫挑战的差异性反应。此外,毒力、应激反应及代谢相关的转录调控网络在不同免疫环境下的变化为研究生物膜-宿主相互作用提供了新视角。
图6 生物膜对不同的免疫压力表现出差异化的响应
3、总结
这项研究开发了一种优化的细菌单细胞RNA测序技术——BaSSSh-seq,成功揭示了金黄色葡萄球菌生物膜内部显著的转录异质性。BaSSSh-seq的应用不仅为单细胞水平上研究细菌群体提供了强有力的工具,还为深入理解生物膜的病理生物学及开发抗生物膜治疗策略奠定了基础。作为抗生素耐药性和慢性感染的重要推动因素,生物膜的研究突破为未来生物膜相关感染的诊断和治疗提供了新的研究方向。