2025-01-02

12月1日上线的派森诺基因云分析项目“新版微生物多样性组成谱云分析系统”(点击查看)中新增了纵向分析模块,下面一起来看看这个模块能为我们带来哪些数据挖掘内容吧。
【图】新版微生物多样性组成谱分析纵向分析章节
纵向分析方法介绍
纵向数据分析(Longitudinal Data Analysis)是一种研究方法,旨在分析随着时间推移收集的重复测量数据,以探索个体变化的动态过程及其影响因素。在组学研究中,纵向数据分析通常涉及对同一研究对象(如个体)在多个时间点或者条件下的重复测量。一方面,个体的重复测量通常具有时间相关性(即在不同时间点上,来自同一对象的观测值之间并非独立)。另一方面,个体间可能存在显著差异,可以使用随机效应模型来捕捉个体内和个体间的变异性。因此,纵向实验设计的分析一般需要考虑时间或其他重复测量单位的相关性、随机效应模型,同时结合时间序列分析。
(1)成对时间点比较
两两差异检验是确定样本在观察“状态”之间是否/如何变化的分析。“状态”通常指时间或环境梯度。对于配对分析(两两距离和两两差异),样本对通常应由在两个不同时间点观察到的同一个体受试者组成。例如,在医学研究中,患者在接受治疗前后收集的粪便样本;在农学研究中,处理前后土壤、同一物种不同处理的根际土等。在时间序列上,通常可以选择两个重要的时间点,按个体配对进行分析。
(2)连续时间点变化分析
纵向数据本质上捕捉到了时间维度上的变化,提供了比单一时间点更丰富的信息。因此,除了两点时间比较,数据沿着时间轴的多点连续变化情况也是纵向数据的重要挖掘特征。可以对于数据沿着时间轴的波动性(如环比等)进行分析,也可以对于微生物的群落整体特征沿着时间轴变化趋势分析,例如成熟度预测。在Subramanian等人在“Persistent gut microbiota immaturity in malnourished Bangladeshi children”研究文章中,引入了机器学习模型参与计算相对微生物群成熟度指数和“微生物群年龄z-score”(MAZ指数),比较出生后儿童粪便微生物群相对于健康儿童的群落(这里定义为成熟)。通过该模型,我们可以有效比较某种状态下样本微生物组偏离另一种状态样本微生物组的程度,从而在时间轴上绘制出有参考(如相较于对照组)的微生物组变化趋势。
(3)线性混合效应模型
线性混合效应模型是处理纵向数据这种多层次数据结构的经典工具。它结合了固定效应(如处理效应)和随机效应(如个体效应)。固定效应通常是指研究者感兴趣的效应,可以在模型中作为解释变量。随机效应则反映了数据中的层次结构,例如不同个体或组之间的差异。因此线性混合效应模型能够有效地建模和控制数据中的相关性和异质性,从而更好地解析数据关系。
(4)个体微生物互作变化分析
在微生物群落中,微生物种群不是孤立存在的,而是形成复杂的生态交互网络。这些互作网络在同一组受试者中是否表现出相同的时间特征,可能表明不同的时间轨迹。非参数微生物依存实验(Non-parametric microbial interdependence test ,NMIT)用于评估一个群落内特征(如微生物类群、序列变异或OTU)之间的互作关系,以及如何随样本组的时间而变化。NMIT分析首先通过个体多个时间点采集的样本构建微生物关联网络,然后基于每个受试者微生物互作关系矩阵,计算受试者个体之间的距离。与大多数纵向方法一样,NMIT在很大程度上取决于输入数据的质量。目前在纵向数据(即同一受试者随时间重复取样)中较为适用。
纵向设计组学应用研究
研究1
免疫检查点阻断治疗的晚期黑色素瘤纵向肠道微生物组变化
Björk, J. R. et al. Longitudinal gut microbiome changes in immune checkpoint blockade-treated advanced melanoma. Nat Med 30, 785–796 (2024).
在当今的肿瘤治疗领域,免疫检查点阻断(ICB)疗法已成为革命性的进展,特别是在晚期黑色素瘤的治疗中。然而,尽管ICB治疗在一些患者中取得了显著成效,但仍有部分患者对此疗法不敏感或出现免疫相关不良事件,这提示我们需要更深入地理解影响ICB疗效的因素。肠道微生物与宿主的免疫系统紧密相连,越来越多的证据表明,肠道微生物组的组成可能是影响ICB治疗效果的关键因素之一。特定的肠道菌群组成与治疗效果良好密切相关,而某些菌群的缺失或过度增生可能与治疗失败相关。一方面,某些肠道菌群可以影响药物的代谢,进而影响药物的活性和毒性;另一方面,肠道微生物还可以直接或间接调节宿主的免疫反应,影响免疫治疗的效果。本研究针对175名接受ICB治疗的黑色素瘤患者的肠道微生物组纵向分析,深入探讨了肠道菌群在ICB治疗中的作用及其变化模式。
【图】研究部分结果展示
研究2
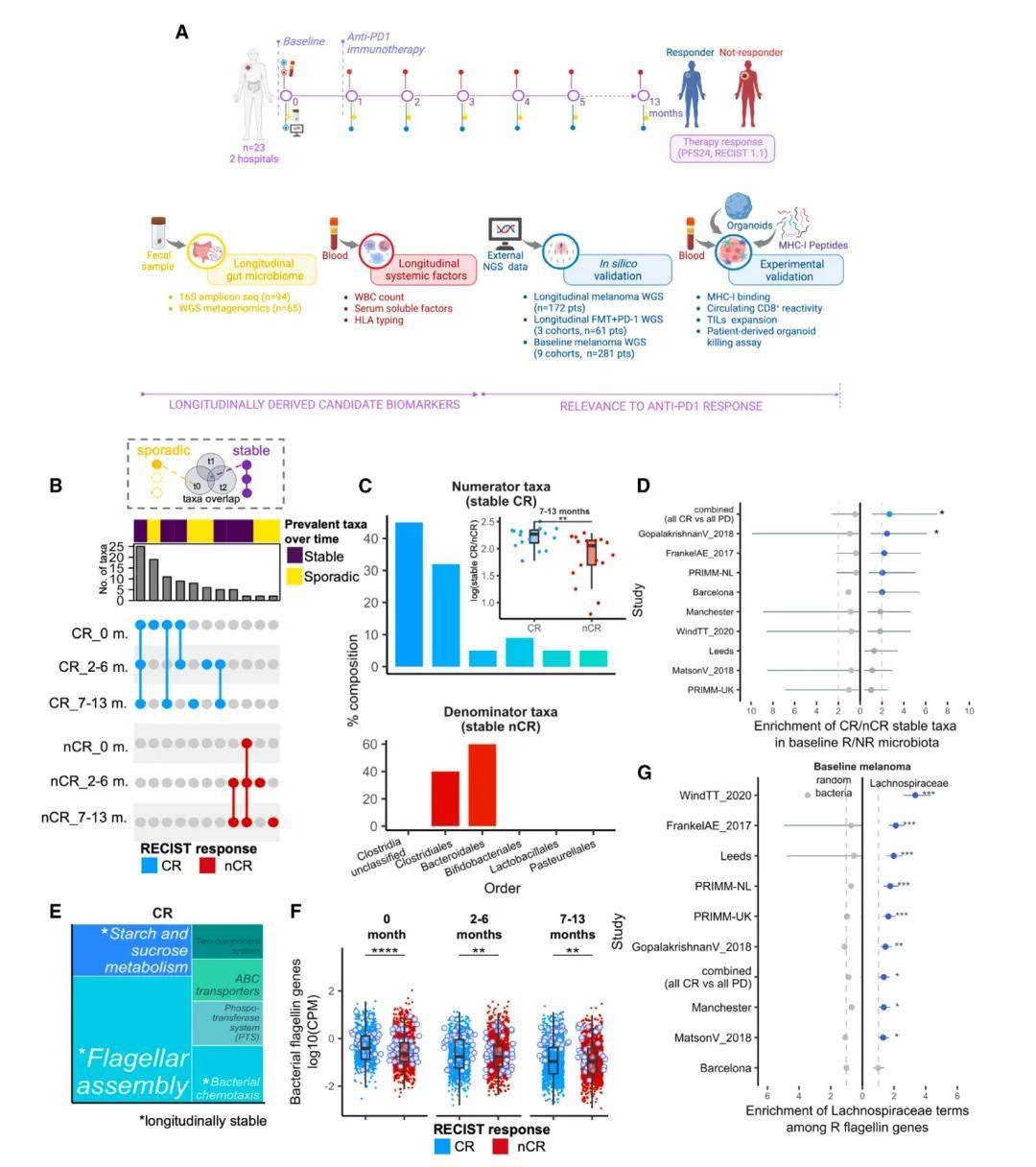
抗PD-1治疗期间肠道微生物群的纵向分析揭示了黑色素瘤患者反应的稳定微生物特征
Macandog, A. D. G. et al. Longitudinal analysis of the gut microbiota during anti-PD-1 therapy reveals stable microbial features of response in melanoma patients. Cell Host & Microbe 32, 2004-2018.e9 (2024).
免疫检查点抑制剂(ICIs)已显著改善晚期黑色素瘤的治疗效果,但许多患者对这种治疗产生耐药性或复发。肠道微生物群与宿主的免疫系统紧密相连,可能通过调节免疫反应影响免疫治疗的效果。本研究对接受PD- 1抗体治疗的不可切除黑色素瘤患者进行了长达13个月的纵向随访,从治疗前的基线开始,收集了粪便和血液样本,分析肠道微生物群和免疫标志物的变化。研究将不同患者对免疫治疗的反应与肠道微生物群的动态变化联系起来,重点分析了“完全缓解者”在治疗期间的微生物特征。
【图】研究部分结果展示
研究3
四个身体部位的微生物组纵向分析揭示了健康和疾病期间的核心稳定性和个体化动态
Zhou, X. et al. Longitudinal profiling of the microbiome at four body sites reveals core stability and individualized dynamics during health and disease. Cell Host & Microbe S1931312824000568 (2024).
为了深入理解人体微生物群与宿主之间的动态相互作用,尤其是在健康与疾病状态下,本研究分析了86名参与者(29-75岁)的粪便、皮肤、口腔和鼻腔微生物群,随访时间最长为6年(每季度进行采样),该队列在每个时间点对参与者进行多组学分析,包括16S rRNA基因测序、代谢组、蛋白组、脂质组等。根据稳态血浆葡萄糖的测定结果将58名参与者分为胰岛素敏感型(insulin sensitive, IS,n=28)、胰岛素抵抗型(insulin resistant, IR,n=30)。研究整体分析了4个身体部位的微生物组组成、时间动态、与宿主多组学、免疫及临床标记物的关系,深入探讨了在健康和疾病状态下,人类微生物组与宿主的动态相互作用。
【图】研究部分结果展示
欢迎前往派森诺基因云体验更多数据探索
