2025-05-13
Highlights
1、本文汇总了食品加工与贮藏领域热点研究方向及组学研究思路。
2、食品加工与贮藏是一个涉及多学科交叉、多层次动态变化的复杂过程,多组学技术的整合为解析其机制提供了系统性研究工具。
3、派森诺提供多组学检测服务,包括微生物组、基因组、转录组、蛋白组、代谢组及表观调控等,结合多组学联合分析技术,助力食品加工与贮藏领域科学高效突破,案例成果多多。
随着消费者对食品品质、安全性和营养价值的关注度不断提升,食品加工与贮藏领域正面临从“经验驱动”向“数据驱动”的转型。多组学技术(微生物组学、基因组学、转录组学、蛋白组学、代谢组学等)凭借其系统性解析生物分子网络的能力,成为破解食品加工与贮藏核心难题的关键工具。本文将深入探讨多组学在该领域的应用场景、热点研究方向及其实验设计思路,为行业提供创新视角。
多组学如何赋能食品加工与贮藏?
多组学技术通过多层次数据整合,揭示食品加工过程中微生物动态、化学成分变化、风味形成机制等核心规律,为精准调控工艺参数、延长货架期、开发功能性食品提供科学依据。其核心优势在于:
精准溯源:解析原料品质差异的分子基础;
动态监控:实时追踪加工与贮藏中的生物化学反应;
靶向优化:基于分子网络设计新型保鲜策略。
以下是当前该领域的热点方向及典型研究思路:
方向1:微生物群落调控与食品安全
科学问题:如何通过调控微生物群落抑制腐败菌生长,同时保留益生菌活性?
研究思路:
实验设计:
采集不同贮藏条件下(温度、包装气体)的食品样本;
宏基因组测序分析微生物群落结构;
代谢组学检测挥发性代谢物(如有机酸、胺类)。
分析方案:
构建“微生物-代谢物-环境因子”关联网络,筛选关键腐败菌标志物及抑菌靶点。
方向2:食品风味与质构的分子解析
科学问题:加工工艺如何影响食品特征风味物质形成?
研究思路:
实验设计:
设置不同工艺参数(如发酵时间、热处理强度);
代谢组学检测风味前体物质(氨基酸、糖类)及终产物(醛类、酯类);
蛋白组学分析关键酶(如脂肪氧合酶、糖苷酶)表达水平。
分析方案:
通过加权基因共表达网络(WGCNA)关联酶活性与风味物质积累规律,建立工艺优化模型。
方向3:智能保鲜技术的多组学驱动
科学问题:如何设计响应环境变化的智能包装材料?
研究思路:
实验设计:
构建含纳米传感器的活性包装材料;
贮藏期间定期采集包装内气体(O₂、CO₂)及食品代谢组数据;
转录组分析食品细胞应激响应通路。
分析方案:
机器学习建模预测腐败临界点,动态调节包装透气性。
方向4:功能性成分的靶向挖掘
科学问题:如何高效筛选食品加工中新增益生成分?
研究思路:
实验设计:
对比原料与加工后样本的多组学数据;
代谢组学鉴定新出现的小分子化合物;
转录组学追踪抗氧化/抗炎相关基因表达。
分析方案:
通过KEGG通路富集分析锁定潜在功能成分,结合细胞实验验证活性。
技术路线

案例分享

不同发酵工艺对老坛酸菜菌群和风味特征的异质性形成影响
Heterogeneity of microbiome and flavor profiles of industrial-scale Laotan Suancai: Fermentation craft plays important roles
发表期刊:Food Bioscience
影响因子:5.2
通讯单位:南昌大学
组学技术:微生物组+代谢组
研究背景:
老坛酸菜是中国著名的传统发酵蔬菜,风味独特,已成为中国消费者最受欢迎的加工蔬菜产品之一。目前出现了一种新型的老坛酸菜生产形式,即在一个相对开放的环境中进行发酵,使用已浇筑的混凝土池作为发酵容器。从生产经验可知,池发酵的老坛酸菜比罐子发酵的味道弱。然而,这种不同发酵工艺对老坛酸菜品质的影响仍不清楚。
研究方法:
检测样本:罐式腌渍法(LTSC-J)和池式腌渍法(LTSC-P)的老坛酸菜盐水
组学检测:16S rRNA基因 V3V4区+ITS1+代谢组
测序平台&分析:Illumina NovaSeq+派森诺基因云

图1 LTSC-J和LTSC-P样品中挥发性风味化合物的差异

图2 LTSC-J和LTSC-P样本的细菌多样性、群落结构和生物标志物

图3 基于不同工艺细菌和真菌的共现网络

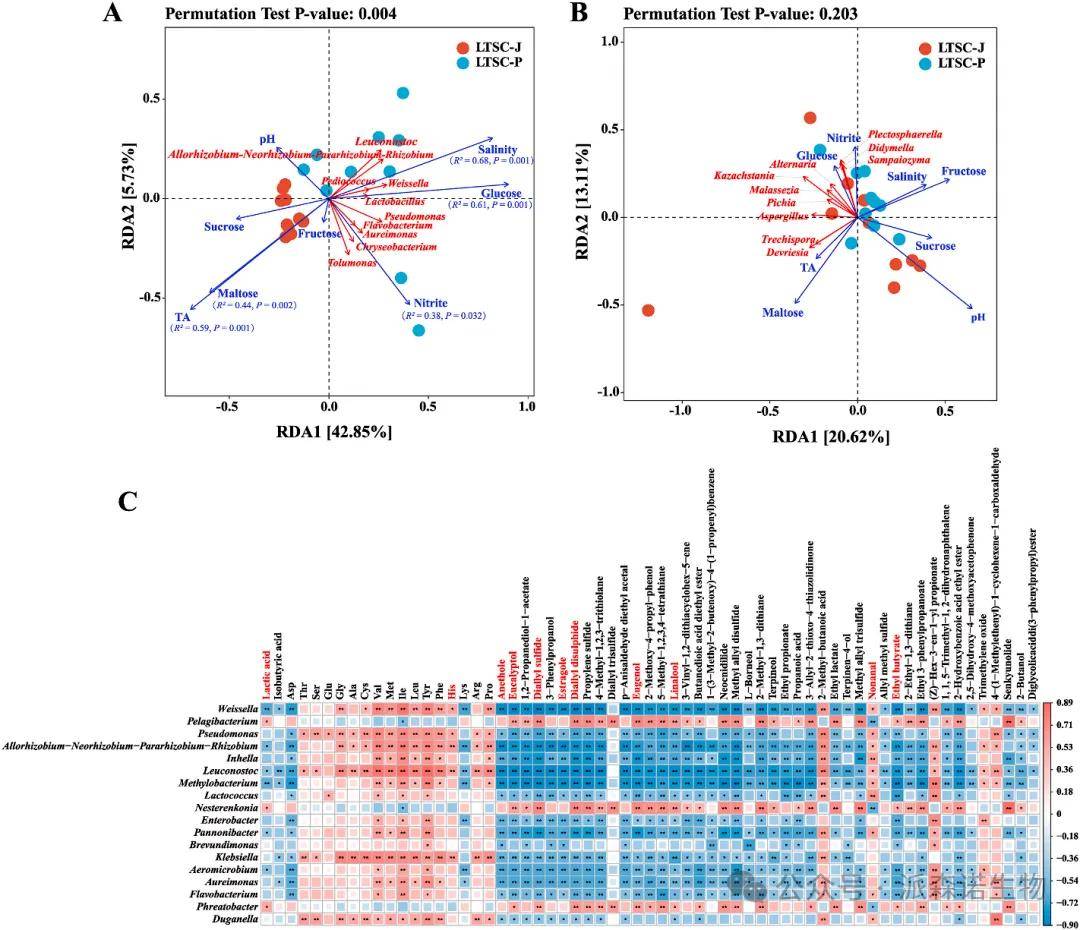
图4 微生物群落与风味、环境因素的相关性

图5 利用PICRUSt2的16S rRNA测序数据集对老坛酸菜细菌群落的功能进行预测
研究结论:
本研究对两种类型的老坛酸菜的理化性质、糖类、有机酸、氨基酸、挥发性风味图谱和微生物群落进行了研究。与LTSC-P相比,较高的乳酸含量和挥发性风味化合物浓度是LTSC-J的独特风味。两种类型的老坛酸菜在微生物组成、α多样性和群落结构上的差异可能是由于其盐度和发酵环境的差异所致。此外,差异风味化合物的生物合成可能与老坛酸菜的某些细菌属有关。综上所述,不同生产工艺对老坛酸菜的菌群和风味有显著影响。本研究揭示了罐池腌制的微生物组成和风味特征,提高了我们对两种类型的核心功能细菌属和真菌属的认识。但这些风味化合物的形成机制及其与老坛酸菜地区微生物群落的关系仍有待进一步研究。
