2025-05-20

文章信息
标题:Microbial decomposition of biodegradable plastics on the deep-sea floor
期刊:nature communications (IF 14.7)
时间:2024年1月26日
组学:16S rRNA基因扩增子测序,宏基因组测序
摘要
微生物能够在陆地、河流和海岸上分解可生物降解的塑料。然而,目前尚不清楚深海中的微生物能否在海底极端的环境条件下分解此类可生物降解塑料。在此,研究人员发表了在从 757 米到 5552 米不等的深海海底不同地点对代表性可生物降解塑料(PHA、可降解聚酯及多糖酯衍生物)进行的微生物分解实验结果。研究人员根据重量损失、材料厚度的减少以及表面形态的变化来评估样本的降解情况。聚(L-乳酸)在岸上和深海地点均未发生降解,而其他可生物降解的聚酯、聚羟基脂肪酸酯和多糖酯则发生了降解。降解速度随着水深的增加而减缓。我们通过 16S rRNA 扩增子测序和宏基因组学分析了与塑料相关的微生物群落。一些优势微生物携带可能编码塑料降解酶(如聚羟基脂肪酸酯解聚酶和角质酶/聚酯酶)的基因。对可用的宏基因组数据集的分析表明,这些微生物存在于其他深海地点。我们的研究结果证实,生物可降解塑料能够在深海海底受到微生物的作用而发生降解,不过其降解效率远低于在近海环境中的情况。
总结
本研究通过在深海放置可生物降解的塑料样品,观察其在不同深度和时间下的降解情况。研究发现深海环境下大部分可生物降解的塑料发生了降解,但降解速度随水深的增加而减慢。
利用扫描电镜和微生物组学方法,研究了深海微生物降解塑料的机制和微生物群落,发现一些优势微生物可能携带塑料降解酶的基因,并且这样的微生物也存在于其他深海区域。
前 言
每年,全球约有 4 亿吨塑料被生产出来,并用于各种工业和消费领域,以满足现代生活的便利需求。塑料制品在使用后应被收集并进行回收利用;然而,据报道,每年有 800 万吨塑料废弃物通过河流进入海洋环境。一旦释放,塑料碎片因其耐用且抗酶的化学成分而被认为会在海洋环境中停留数百年甚至更久。使用可生物降解塑料是减少深海海底塑料废弃物增多的一种方法。然而,关于生活在极端温度和压力条件下的深海细菌对常见的可生物降解塑料碎片在生态时间尺度上的降解能力却知之甚少。
本项研究通过在太平洋的五个深海地点进行短期和长期生物降解测试来填补这一空白,样点设置覆盖从浅海岸带到深海热液和普通深海平原的多种生态位(覆盖757 m – 5552 m水深范围),使得本研究能够系统评估水深梯度和环境类型对可降解塑料微生物降解性能的影响。表1给出了放置样品的详细地点信息。
表1|实验地点信息总览

结果和讨论
深海海床上的生物降解
图1 展示了样本部署情况。注射成型和薄膜塑料样品分别放在定制的样品容器中,并将其放在深海海床上,以防止物理原因的变形。放置样本的同时,进行了样本下方用于微生物组学分析的沉积物样本采集。表2展示了实验用塑料缩写和性质信息。

图1|深海海底样本部署情况
表2|实验用塑料信息总览

图2和图3分别展示了注射成型的块状塑料和薄膜塑料样本形态信息,其降解被认为是微生物降解,而不是物理变形。

图2|PHBH的注射成型块状样本和薄膜样本生物降解

图3|塑料在各种深海区域的重量生物降解速率和塑料膜的降解过程

图4|塑料在各种深海区域的重量生物降解速率和塑料膜的降解过程
塑料际微生物群落分析
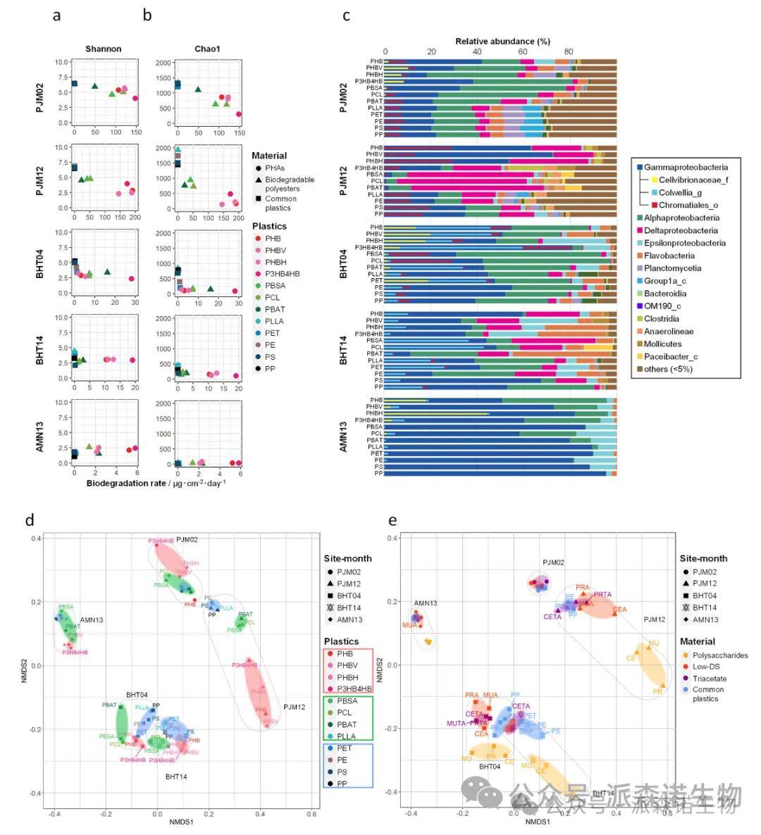
塑料际被定义为海洋中塑料碎片表面形成的微生物群落。可生物降解的聚酯上存在的微生物的多样性指数随海深度降低,同时生物降解速率也降低。
投放了几个月的样本生物膜样本上主要为好氧微生物Gammaproteobacteria和Alphaproteobacteria。在PJM和BHT处1年后,主要的微生物主要是厌氧性deltaproteobacteria。这种变化可能反映了样本已经开始埋在沉积物中的事实。
利用宏基因组学分析了BHT塑料际海水和沉积物。并将其与在同一位置浸泡 4 个月和 14 个月塑料表面附着的微生物群落进行了对比。 结果显示,浸泡 14 个月后的塑料表面微生物群落组成已更趋近于沉积物(1–5 cm)中的群落,而与深海水体群落仍保持显著差异。由此可见,长时间浸泡过程中,沉积物对样品舱的覆盖促进了厌氧菌(如deltaproteobacteria、“Candidatus Reidiella”等)从沉积层向塑料表面定植并增殖。NMDS结果进一步揭示:地理位置是塑料圈微生物组成的首要决定因素,其次是浸泡时间(即由需氧向厌氧环境的转变)和塑料类别。

图5|基于16S rRNA基因扩增子测序,在三个具有不同深度的塑料上的微生物群落的多样性

图6|在深海中PHA和可生物降解的聚酯上建立的塑料中的主要微生物的基因组信息和全球分布
宏基因组分析确定潜在的降解微生物
在基于基因组宏基因组学的分析中,研究团队从附着在可降解塑料表面的微生物群落中重建出17个高质量的宏基因组装配体(MAGs),并通过16S rRNA扩增子测序将它们与高丰度ASVs进行对应确认。加权典范对应分析(wCCA)显示,在需氧条件下,Colwellia、Agarilytica和Micavibrio三大属与PHA塑料圈显著相关;而在厌氧条件下,归属为QZLD01(“Candidatus Reidiella”)的菌群则与PHA塑料圈高度关联。
功能基因层面,多数MAGs中都鉴定到了大量可分泌的PHA水解酶基因。总体而言,宏基因组与群落分析共同支持:在深海塑料圈上富集的优势菌群普遍携带用于聚酯降解的关键酶基因,且本研究中观察到的塑料降解现象确实由这些菌株和它们分泌的酶学活性所驱动。下一步,需要从这些候选MAGs所代表的菌群中分离出活菌,并纯化其分泌酶,以进一步验证其降解功能并优化可降解塑料的设计与应用。
潜在的海洋塑料微生物的全球分布
研究旨在考虑区域差异,将本研究结果推广至全球海洋:利用从 MAGs 中in silico 获得的全长 rRNA 基因扩增子序列作为参考数据集,与公开可获取的海洋沉积物数据进行比对。结果显示,与需氧条件下 PHA 生物降解相关的 Colwellia 广泛分布于世界各地的海洋沉积物中;同样,与 PHA 降解相关的 Agarilytica 及与可降解聚酯降解相关的 Hyphomonas,也在全球多个深海区域的沉积物及塑料“塑料际”中相对普遍地被检出。基于这些微生物群落的存在,我们推测本研究中考察的 PHA 及其他可降解聚酯,也有望在世界各大洋不同海区中发生类似的生物降解过程。