2025-05-25

研究对象:酒醅
研究方法:宏基因组
发表期刊:Bioresource Technology
发表时间:2025年5月
影响因子:9.7
文章亮点
1. 构建首个全面的白酒发酵微生物基因目录
研究团队系统收集了茅台酒发酵过程中下沙至第五轮(Round5)的335个发酵谷物样本,通过宏基因组测序和生物信息学分析,构建了茅台发酵谷物微生物组目录(MTFGC)。该目录包含8,379,551个非冗余基因和5,159个宏基因组组装基因组(MAGs),其中约20%的物种和基因为新发现,填补了传统发酵食品微生物遗传资源的空白。此外,MTFGC中69.74%的基因组为发酵阶段特异性,且与公共数据库(如GEM、iHMP)的物种重叠率仅为40.28%,突显其生态独特性。
2. 揭示微生物群落动态规律与代谢关联
研究发现,微生物群落的组装呈现确定性过程,早期阶段(下沙至Round1)物种和基因变化显著,后期(Round2-5)趋于稳定。代谢物动态与微生物演替高度相关,例如淀粉在发酵初期被快速消耗,总酸和乳酸逐渐增加,而乙醇含量保持稳定。这一发现为理解微生物如何协同驱动发酵进程提供了关键证据。
3. 解析生物合成基因簇(BGCs)的功能潜力
研究鉴定了25,625个BGCs,并发现28个与风味相关的BGC富集物种。例如,地衣芽孢杆菌(Bacillus licheniformis)通过BGC合成脂肽类物质地衣素(lichenysin),敲除实验证实其对白酒香气形成具有重要作用。这为定向调控风味物质合成提供了理论依据。
4. 推动传统工艺向精准发酵转型
MTFGC的构建不仅为传统发酵的微生物功能研究提供了数据基础,还通过揭示微生物的高代谢潜力,助力合成生物学驱动的精准发酵技术发展。例如,研究提出的数据驱动发酵剂设计思路,可优化菌群配比以提高生产效率和产品一致性。
5. 多维度技术整合与样本代表性
研究采用系统采样策略(覆盖3个车间、2个发酵堆的生物学重复),结合高通量测序、气相色谱-质谱联用等技术,全面解析微生物与代谢物的时空变化。此外,通过对比窖池老熟标志物(如己酸菌属的丰度差异),验证了老窖池微生物群落的稳定性与功能优势。
研究背景
发酵食品为全球提供了安全环保且营养丰富的食物,约占全球食品消费的三分之一。
白酒作为中国特有的传统发酵饮品,其独特的风味和品质高度依赖于自然发酵过程中微生物群落的相互作用。然而,传统发酵工艺中的微生物多样性及其代谢功能长期以来缺乏系统性解析,这限制了工艺优化与品质提升的科学化进程。
传统白酒发酵依赖窖泥、酒曲等环境中的自然微生物群落,这些微生物通过复杂的代谢网络合成风味化合物(如酯类、酸类等),但其具体功能基因与进化机制尚不明确。
研究结果
通过宏基因组测序分析技术,系统解析了传统白酒酿造过程中的微生物组特征,构建了包含8,379,551个非冗余基因和5,159个微生物基因组的资源库。该研究发现其中超过20%的新物种和新基因。
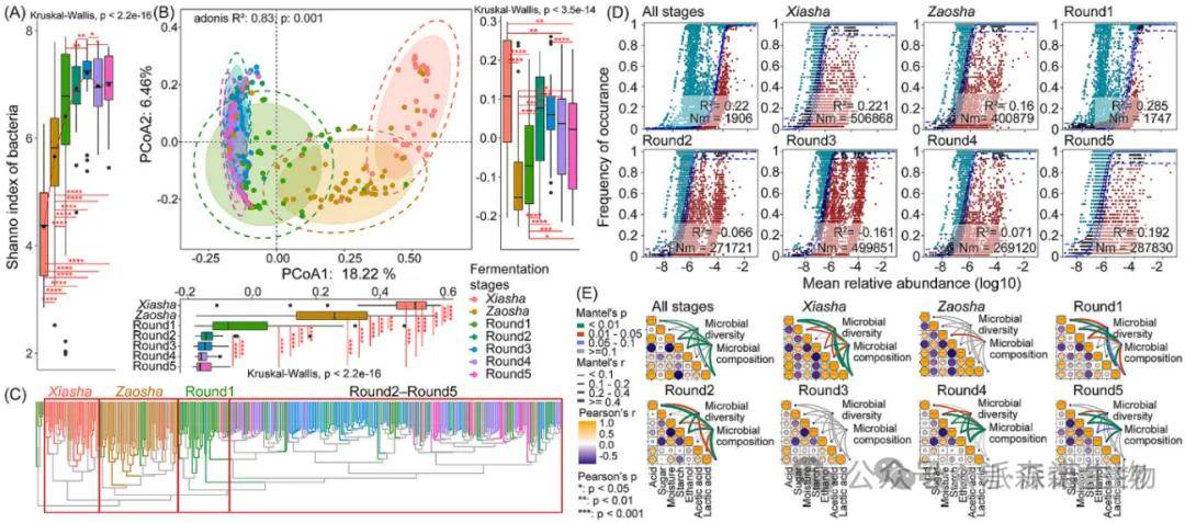
研究揭示了白酒发酵过程中微生物群落的组装机制由确定性过程主导:发酵初期微生物种类和基因随着发酵轮次动态变化,而后期逐渐稳定。
在白酒微生物组目录中鉴定出25,625个生物合成基因簇(Biosynthetic gene cluster,BGCs),并鉴定到以芽孢杆菌属等为代表的28种富含BGCs的功能微生物。
通过实验证实了地衣芽孢杆菌(Bacillus licheniformis)利用其BGCs合成与白酒风味物质密切相关的脂肽类物质地衣素(lichenysin)。

发酵过程中微生物组目录构建与动态变化规律解析

白酒发酵过程中构建微生物资源的流程图和关键结果

酒醅微生物群落在不同发酵阶段的动态变化与组装过程模式

发酵微生物基因组种水平聚类及其在发酵阶段的分布特征

发酵微生物基因组的系统发育多样性及其生物合成基因簇特征

白酒微生物群落生物合成潜力解析
参考文献:Zhu X, Chen L, Yang P, Luo S, Teng M, Zhu W, Li Y, Zhao D, Wang N, Chen X, Cheng M, Tu H, Huang W, Yang F, Wang L, Liu X, Ning K. Microbiome catalog and dynamics of the Chinese liquor fermentation process. Bioresour Technol. 2025 Sep;431:132620. doi: 10.1016/j.biortech.2025.132620. Epub 2025 May 5. PMID: 40334798.
