2025-05-27

文章题目:The fusion of multi-omics profile and multimodal EEG data contributes to the personalized diagnostic strategy for neurocognitive disorders
中文标题:多组学数据与多模态脑电图数据的融合有助于制定神经认知障碍的个性化诊断策略
发表期刊:Microbiome
影响因子:13.8
发表时间:2024年
研究对象:人、小鼠
涉及组学:宏基因组(粪便)、label-free蛋白组(尿液)、非靶向代谢组(粪便)等

研究背景
随着全球人口老龄化加剧,神经认知障碍(NCDs)的发病率不断上升,给社会带来了沉重的负担。目前,NCDs的诊断主要依赖于临床评估、神经心理测试、脑成像等手段,但这些方法缺乏特异性生物标志物,难以实现精准诊断。近年来,多组学技术的发展为NCDs的研究提供了新的视角。研究表明,肠道微生物组、蛋白质组和代谢组在NCDs中均存在显著变化,且这些变化与神经炎症、认知衰退等病理过程密切相关。此外,多模态脑电图(EEG)能够提供大脑活动的时间和序列信息,有助于更全面地了解大脑功能和连接性。因此,将多组学数据与EEG数据相结合,有望提高NCDs诊断的准确性。
研究思路

技术路线
步骤1:首先基于严格筛选的人群队列,采集了受试者的脑电数据、粪便和尿液样本,分别进行EEG频谱和微状态分析、宏基因组测序、蛋白组学和非靶向代谢组学分析;
步骤2:通过粪菌移植实验在小鼠中验证组学标志物对认知功能的影响;
步骤3:整合上述多组学特征,结合机器学习方法构建诊断模型,实现对正常老龄与NCDs人群的高准确率区分(92.69%),为神经退行性疾病的机制研究与精准诊断提供了系统性新路径。
研究内容
1、肠道菌群失调揭示NCDs的微生态基础

宏基因组分析
通过对NCDs患者和正常老龄人群的粪便样本进行宏基因组测序,发现NCDs组的肠道微生态系统存在显著紊乱。NCDs组的微生物多样性(Chao1、Shannon、Simpson指数)整体下降,特定菌种(如 Ruminococcus gnavus、Enterocloster bolteae、Lachnoclostridium sp. YL 32)显著富集。此外,利用HUMAnN2和BioCyc通路分析发现,与芳香族氨基酸合成(ARO-PWY等)和三羧酸循环(TCA)相关的微生物代谢通路在NCDs组中显著下调。这提示肠道菌群功能失衡可能通过影响神经递质合成与能量代谢,参与NCDs的发生机制。
2、尿液蛋白组揭示潜在疾病标志物

蛋白组分析
随后使用尿液样本开展了label-free定量蛋白组学分析,鉴定出2712种蛋白质。结果显示,NCDs组在能量代谢、氨基酸转运等通路中的关键蛋白显著表达异常。KEGG分析指出,色氨酸代谢、酪氨酸代谢等神经相关代谢路径下调,而多个疾病相关信号通路(如炎症性肠病、抑郁症、糖尿病)上调,可能反映系统性病理特征的协同发展。这些差异蛋白不仅验证了宏基因组学预测通路的正确性,也为寻找早期非侵入式诊断标志物提供了新线索。
3、代谢组谱描绘认知障碍的化学特征

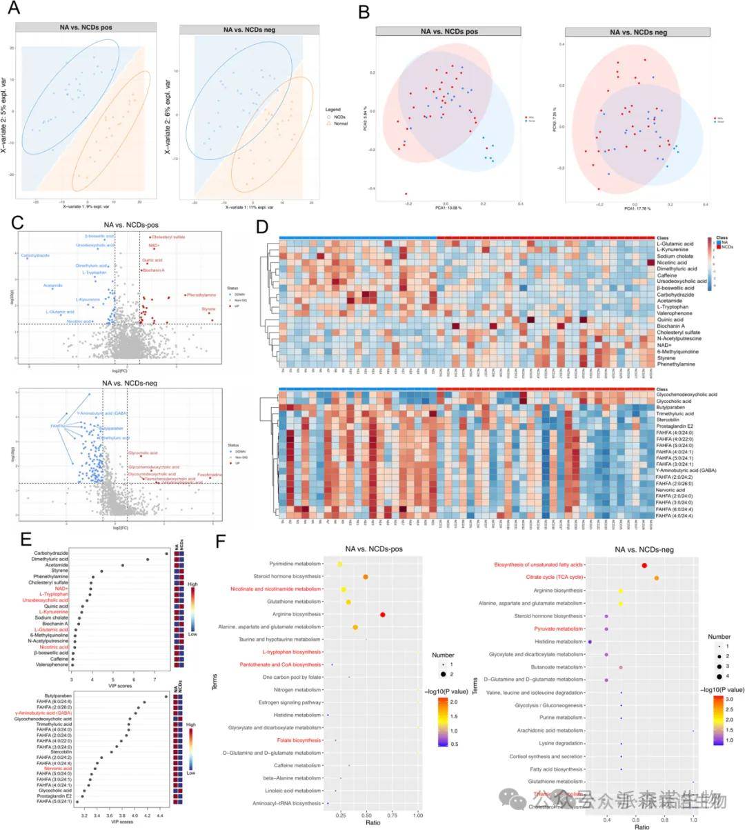
代谢组分析
对粪便样本进行非靶向代谢组分析,发现NCDs患者与正常老龄人之间的代谢物组成存在显著差异。NAD⁺、L-色氨酸、GABA、谷氨酸等与神经传导、能量代谢密切相关的分子均在NCDs组中显著下调。此外,脂肪酸酯(FAHFAs)等抗炎代谢物也显著减少。KEGG通路富集结果进一步揭示,烟酰胺代谢、TCA循环、辅酶A合成等重要生理过程发生系统性紊乱。代谢组数据与蛋白组和宏基因组高度吻合,强化了“肠道-代谢-认知”这一潜在致病轴。
4、小鼠FMT实验证实肠脑轴致病效应

小鼠模型测试

FMT小鼠宏基因组和代谢组分析
研究团队将NCDs与正常老龄者的粪菌分别移植至抗生素处理后的老龄小鼠。行为学测试(Morris水迷宫、Y迷宫、新物识别)显示,NCDs-FMT小鼠认知功能明显下降,提示肠道菌群改变可直接诱导学习与记忆障碍。随后的宏基因组与代谢组分析进一步验证了人群中发现的特征菌(如 R. gnavus)与代谢异常(如TCA循环紊乱)在小鼠模型中的再现性。这为NCDs的“肠脑轴”机制提供了实验依据,也为干预策略(如益生菌治疗)提供了理论基础。
5、多组学融合建模提升诊断准确性

机器学习分析
在数据整合层面,研究通过支持向量机(SVM)构建多组学分类模型,融合EEG特征、代谢物、肠道菌群三类数据。在控制特征数量统一(top10特征/组学)前提下,三组学联合模型的分类准确率高达92.69%,显著优于任何单一或双组学模型。该模型的构建不仅展示了人工智能在精准医学中的应用潜力,也体现了组学整合在识别复杂、多因素疾病中的优势。该方法可为未来开发早期筛查工具、个体化治疗方案提供技术支持。
文章总结
本研究通过系统整合宏基因组、蛋白组、代谢组和脑电图数据,并结合小鼠移植实验证实因果关系,全面揭示了神经认知障碍(NCDs)患者在“肠道微生态—代谢—脑功能”维度上的多组学特征。尤其是多组学与EEG融合构建的机器学习模型,在NCDs早期筛查与个体化诊断中展现出显著优势。研究不仅为NCDs的发病机制提供了新的解释框架,也为未来精准医学中的多组学诊断方案奠定了基础。多组学融合,正成为认知障碍研究与转化医学的关键突破口。
