2025-06-03

前言
2025 年,派森诺持续秉承服务至上的理念,以多组学技术服务领跑者的姿态,在生命科学研究领域持续迸发活力,助力高分项目文章相继发表,1-4月份共计发表项目文章758篇,累计影响因子4876分,超过10分文章66篇,涵盖 Nature、Cell、iMetaOmics、Molecular Plant、Cell Metabolism、NC、Cell Host & Microbe、Advanced Science、JHM等领域顶刊。
微生物相关项目助力发表文章351篇,累计影响因子2614.4分,超过10分文章35篇,涵盖Nature、iMetaOmics、Cell Host & Microbe、Microbiome、Advanced Science、JHM、EST\BT\JEM等领域期刊,本期小编特精选了部分微生物高分文章案例,与大家分享,期许能为您的科研探索或行业实践注入新的灵感源泉,在思维的碰撞中激发出更富创造性的火花。
项目文章一
基因工程改造后的需钠弧菌对复杂有机污染物的生物修复作用

发表期刊:Nature
影响因子:50.5
热点技术:16S测序、基因组、代谢组、转录组、qRT-PCR验证等
文章简介:本研究成功开发了基于需钠弧菌的复合污染物工程菌构建平台,实现了从代谢通路的挖掘、设计和合成到单一、复合污染物降解菌株的构建、测试、以及在实际工业废水样本处理应用的全流程,为石化、氯碱等高盐废水处理、海上石油泄漏、微塑料污染等全球性挑战提供了生物解决方案。同时,INTIMATE技术为多基因簇工程底盘的构建提供了通用技术平台,使得同一菌株中多种代谢功能的整合以及优质菌种的迭代功能拓展成为可能,可扩展至其他污染物降解体系的构建乃至天然产物合成、高值化学品细胞工程构建等合成生物学应用场景。

项目文章二
合成微生物群落通过增强微生物的发酵能力来提升榨辣椒的品质

发表期刊:iMetaOmics
影响因子:23.7
热点技术:16S测序、ITS测序、宏基因组等
文章简介:本研究以榨辣椒为模型,设计并构建了由两种细菌和三种真菌组成的SynComs。利用高通量测序技术,研究了发酵过程中微生物的动态变化,并评估了SynComs对发酵过程的影响。SynComs将发酵时间缩短了约15天,提高了风味物质的产量(乳酸乙酯和乙酸乙酯分别提高了8%),并显著提升了榨辣椒的质量。同时,SynComs改变了真菌群落的演替模式,使得毕赤酵母在整个发酵过程中成为优势菌种,真菌群落演替模式也更接近于零模型。宏基因组注释结果表明功能基因,尤其是糖苷水解酶家族发生了显著变化。合成菌群增强了土著微生物与风味化合物之间的正相关性,同时增加了其他群落微生物对风味产生的贡献。这些发现为通过自然发酵提高榨辣椒和其他传统发酵食品的质量提供了新途径。

项目文章三
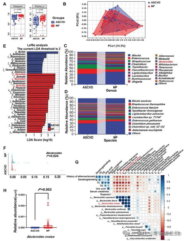
卵形拟杆菌代谢物吲哚-3-乙酸通过恢复M1/M2巨噬细胞的极化平衡和抑制炎症改善动脉粥样硬化

发表期刊:ADVANCE SCIENCE
影响因子:14.3
热点技术:16S全长、代谢组、转录组、qRT-PCR验证等
文章简介:在本研究中,通过使用动脉粥样硬化性心血管疾病患者以及有冠心病风险因素的志愿者的粪便和血清样本进行了全面的微生物组和代谢物分析,并结合培养组织学,确定了核心菌株拟杆菌属卵形拟杆菌(B. ovatus)。粪便微生物群移植实验进一步表明,肠道微生物群显著影响动脉粥硬化(AS)的进展。值得注意的是,B. ovatus 主要通过恢复肠道屏障和增强胆汁酸代谢来缓解 AS,特别是通过产生吲哚-3-乙酸(IAA),这是一种色氨酸衍生代谢物。IAA 抑制 M1 巨噬细胞中的 TLR4/MyD88/NF-kB通路,促进 M2 巨噬细胞极化,并恢复了 M1/M2 极化平衡,最终减轻了主动脉炎症。这些发现阐明了肠道微生物群与动脉粥样硬化之间的机制相互作用,首次证明了第二代益生菌卵形拟杆菌能够改善胆汁酸代谢并减轻炎症,为未来涉及该菌株的动脉粥样硬化治疗应用提供了理论基础。

项目文章四
瘤胃微生物组与奶牛产后酮病的发生有关:一项前瞻性嵌套病例对照研究

发表期刊:Microbiome
影响因子:13.8
热点技术:16S测序、宏基因组、代谢组等
文章简介:该研究是第一个纵向评估围产期碳水化合物和脂质代谢紊乱奶牛瘤胃微生物群的研究。研究证明奶牛产犊后表现出瘤胃微生物群破坏,与改变参与丙酸盐和生糖氨基酸代谢的微生物群基因有关,研究结果对瘤胃微生物群动态与宿主能量代谢的关系具有重要意义,通过调节瘤胃微生物群或提供特殊的生糖前体为预防酮病的潜在策略。

项目文章五
果胶结构多样性对肠道微生物群的影响:通过体外发酵的机理探索

发表期刊:Carbohydrate Polymers
影响因子:10.7
热点技术:16S全长、代谢组检测等
文章简介:果胶在调节肠道菌群和增强微生物代谢功能方面具有显著的益生元潜力。然而,果胶结构与相关特性对肠道菌群调节的确切关系尚未完全阐明。为此,我们通过体外粪便发酵,对四种具有特定结构特征的纯化果胶与肠道微生物群的相互作用进行了检测和比较,随后进行了16S rRNA全长基因测序、代谢组学和生物信息学分析。结果表明,果胶在降解成不同水平的SCFA的同时,选择性地调节了肠道菌群的组成。此外,果胶组的代谢物谱在质量和数量上也存在差异,这表明果胶的结构变化进一步影响了肠道微生物群的代谢功能。生物信息学分析表明,果胶光滑区a-(1→4)链半乳糖醛酸组成的线性链、阿拉伯糖残基决定毛区贡献、共轭蛋白含量和分子量等结构参数是控制果胶与肠道菌群相互作用、细菌交叉取食以及最终微生物代谢结果的关键因素。本研究在纯化果胶分子水平上推进了我们目前对果胶结构及其对肠道微生物群调节特性之间联系的理解。

项目文章六
多组学揭示堆肥细菌生物合成诱导硫化氢产生的一条被忽视的途径

发表期刊:Journal of Hazardous Materials
影响因子:12.2
热点技术:16S测序、宏基因组、宏蛋白组等
文章简介:本研究使用 DL-丙炔基甘氨酸(PAG)这种半胱氨酸裂解酶的抑制剂,来探究在不同通气速率下堆肥过程中生物生成途径对硫化氢生成的贡献。结果表明PAG 的添加分别显著抑制了高通气率和低通气率下的硫化氢排放,幅度分别为 45.52% 和 19.74%。PAG 的添加降低了与硫化氢生成相关的核心细菌的多样性。宏基因组和宏蛋白质组分析进一步表明,PAG 降低了硫酸盐还原基因的丰度,下调了半胱氨酸裂解酶的表达,并上调了过氧化氢酶的表达。因此,硫酸盐还原和生物合成都对硫化氢的生成起到了贡献作用,而 PAG 也抑制了这两种途径。最后,微生物纯培养实验进一步证实了 PAG 在减少堆肥过程中硫化氢排放方面的有效性。这项研究揭示了堆肥过程中硫化氢生成的一个被忽视的途径,填补了生物生成途径在堆肥硫化氢排放中的作用方面的研究空白。这为未来的环境管理和源头污染控制提供了突破性的指导。

项目文章七
与 BTEX 和氯化脂肪烃共污染的地下土壤中原生微生物组的组成和分解代谢的异质性

发表期刊:Environmental Science & Technology
影响因子:10.8
热点技术:16S测序、宏基因组、代谢组等
文章简介:本研究中,从一个相对较小区域(20×20 平方米)内受苯、甲苯、乙苯和二甲苯(BTEX)以及氯代脂肪族烃(CAHs)污染的多个位置采集的样本被进行比较,以检验其物理化学和微生物特性。对 16S rRNA 基因扩增子和宏基因组测序数据进行的无监督聚类分析表明,原生群落分化为三种不同的模式。在Cluster 1 中,具有多种单氧化酶和谷胱甘肽 S-转移酶(GST)的假单胞菌在受高浓度 BTEX 和 CAHs 污染的样本中富集;Cluster 2包含较高比例的共代谢降解者;Cluster 3 主要由赖斯纳氏菌和有机卤化物呼吸菌(OHRBs)组成,它们通过还原脱氯作用对 CAHs 进行降解。微生物群落之间组成和功能的显著差异归因于有机污染物的分布差异,即使是在如此小的区域内也是如此。将基因组特征与物理化学数据相结合,能够显著加深对土壤中异质性的理解,并揭示其对微生物群落的影响,从而为优化生物修复策略提供有价值的信息。

文章索引:
[1]Su C, Cui H, Wang W, Liu Y, Cheng Z, Wang C, Yang M, Qu L, Li Y, Cai Y, He S, Zheng J, Zhao P, Xu P, Dai J, Tang H. Bioremediation of complex organic pollutants by engineered Vibrio natriegens. Nature. 2025 May 7. doi: 10.1038/s41586-025-08947-7. Epub ahead of print. PMID: 40335686.
[2]Hongye Shen, Chuanyu Du, Shu Jiang, Weiwei Dong, Jinshan Li, Yongmei Hu, Nan Peng, et al. 2025. “Native Synthetic Microbial Communities Enhance zha-chili by Boosting the Fermentation Capacity of Indigenous Microorganisms”. iMetaOmics 2: e70009.
[3]Liu W, Wang J, Yang H, Li C, Lan W, Chen T, Tang Y. The Metabolite Indole-3-Acetic Acid of Bacteroides Ovatus Improves Atherosclerosis by Restoring the Polarisation Balance of M1/M2 Macrophages and Inhibiting Inflammation. Adv Sci (Weinh). 2025 Mar;12(11):e2413010. doi: 10.1002/advs.202413010. Epub 2025 Jan 22. PMID: 39840614; PMCID: PMC11924036.
[4]Fanlin Kong, Shuo Wang, Yijia Zhang, Chen Li, Dongwen Dai, Cheng Guo, Yajing Wang, Zhijun Cao,Hongjian Yang, Yanliang Bi, Wei Wang and Shengli Li1. Rumen microbiome associates with postpartum ketosis development in dairy cows: a prospective nested case–control study. Microbiome 13.1 (2025): 69.
[5]Zhang W, Luo H, Keung W, Chan Y, Chan K, Xiao X, Li F, Lyu A, Dong C, Xu J. Impact of pectin structural diversity on gut microbiota: A mechanistic exploration through in vitro fermentation. Carbohydr Polym. 2025 May 1;355:123367. doi: 10.1016/j.carbpol.2025.123367. Epub 2025 Feb 10. PMID: 40037737.
[6]Yang L, Sun Y, Zhang J, Zhu L, Xu Z, Liang Y, Song X, Chen X. Multi-omics reveal an overlooked pathway for H2S production induced by bacterial biogenesis from composting. J Hazard Mater. 2025 Mar 5;485:136827. doi: 10.1016/j.jhazmat.2024.136827. Epub 2024 Dec 9. PMID: 39662346.
[7]Yang K, Zhang L, Ruiz-Valencia A, Song X, Vogel TM, Zhang X. Heterogeneity in the Composition and Catabolism of Indigenous Microbiomes in Subsurface Soils Cocontaminated with BTEX and Chlorinated Aliphatic Hydrocarbons. Environ Sci Technol. 2025 Mar 11;59(9):4540-4550. doi: 10.1021/acs.est.4c10071. Epub 2025 Feb 24. PMID: 39993154.