2025-06-03

英文名称:Comprehensive multi-omics analysis of fermented Chinese artichoke: Insights from Flavoromics, metagenomics, and untargeted metabolomics
研究对象:发酵地蚕
研究方法:风味组、宏基因组、非靶向代谢组
发表期刊:Food Chemistry
发表时间:2024年
影响因子:8.5
研究亮点
丰富发酵食品研究体系:该研究为发酵食品的研究提供了一个全面且深入的多组学研究范例,丰富了发酵食品研究的理论体系和方法学。通过这种多组学联合分析的方法,可以更系统地研究其他发酵食品的发酵过程,揭示其内在的科学规律,为发酵食品的开发和优化提供更有力的理论支持,推动发酵食品科学的发展。
助力功能性食品开发:发酵地蚕作为一种具有潜在健康益处的发酵食品,其多组学分析结果有助于挖掘其中的功能性成分和生物活性物质。这些发现可以为开发基于发酵地蚕的功能性食品或保健品提供科学依据,满足消费者对于健康食品的需求,促进食品产业的升级和转型。
推动微生物资源利用:对发酵地蚕中微生物群落的深入研究,有助于挖掘和利用其中的有益微生物资源。这些微生物不仅可以应用于发酵地蚕的生产,还可以拓展到其他食品发酵领域,为开发新型发酵食品和改进传统发酵工艺提供微生物资源支持,推动微生物在食品工业中的广泛应用。
研究背景
泡菜是中国传统的发酵蔬菜制品,深受全国各地人们的喜爱。它们由萝卜、豇豆、生姜和芥菜等各种蔬菜经自然发酵制成。作为微生物发酵产品,泡菜的风味特征是其关键的品质属性。
地蚕,俗称朝鲜蓟,是一种多年生草本植物,以其抗氧化特性而闻名。发酵地蚕是中国传统的腌制蔬菜。微生物群落对发酵产品(包括地蚕)的品质起着至关重要的作用,其直接调控泡菜中的风味化合物。
本研究应用多组学方法探究地蚕发酵过程中的风味成分、微生物变化和代谢途径,为优化发酵地蚕的工业生产提供重要参考。
研究结果
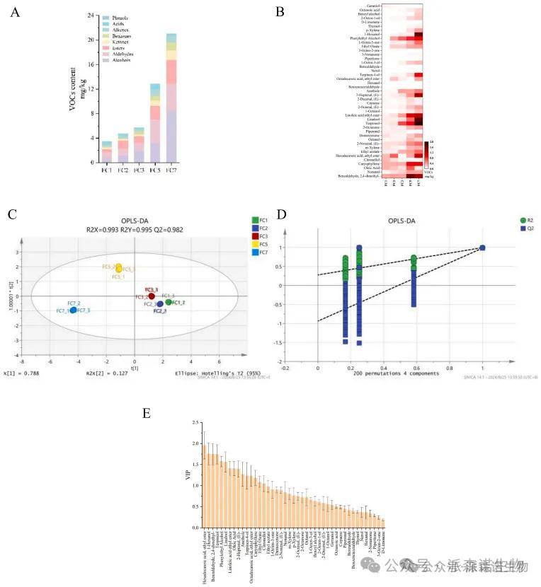
挥发性有机化合物(VOCs)的鉴定:研究通过风味组学分析,在发酵地蚕中鉴定出43种挥发性有机化合物,其中萜品醇、1-己醇、芳樟醇和苯甲醛是主要成分,这些化合物在发酵过程中起到关键作用,对形成发酵地蚕的独特风味至关重要。
微生物群落分析:宏基因组学分析揭示了发酵过程中微生物群落的动态变化。植物乳杆菌(Lactiplantibacillus plantarum)、巨大普里斯特菌(Priestia megaterium)和戊糖片球菌(Pediococcus pentosaceus)是主要的优势微生物菌种,此外,研究还发现植物乳杆菌、片球菌和芽孢杆菌在风味形成过程中扮演了关键角色,通过既定的代谢途径和风味形成网络对风味化合物的产生有着显著影响。
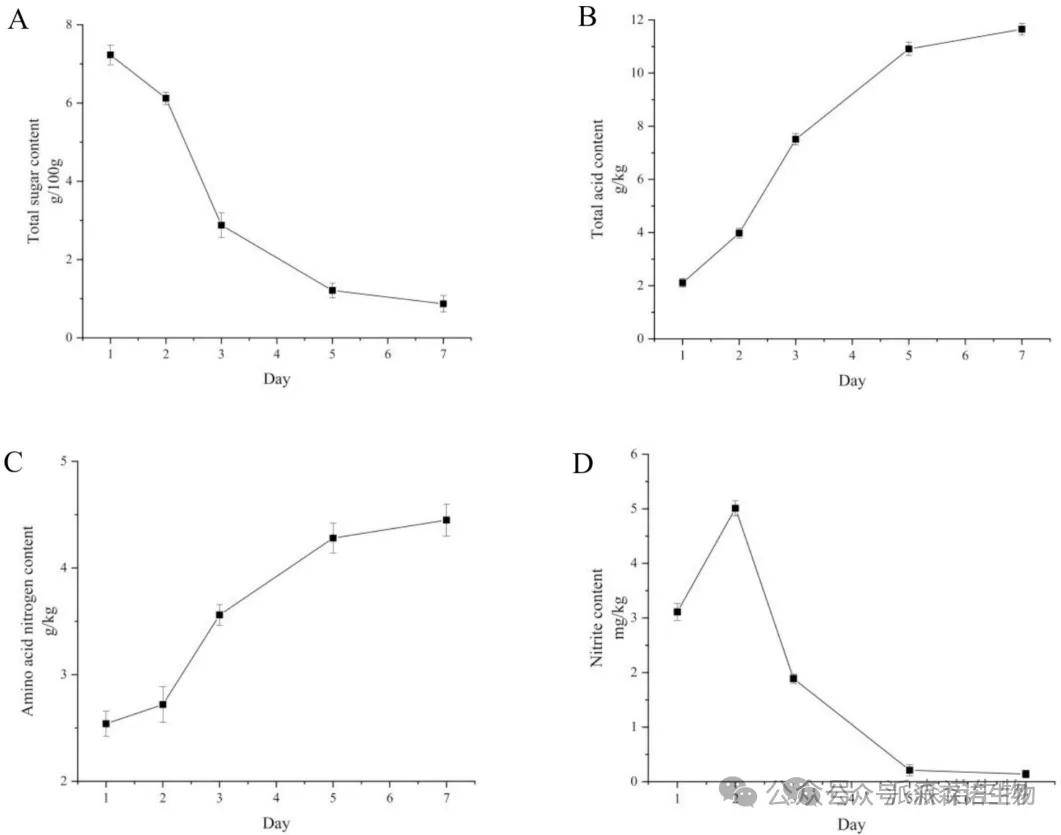
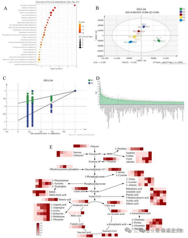
非靶向代谢组学分析:非靶向代谢组学分析显示,发酵过程中有机酸、氨基酸和鲜味化合物的含量显著增加,尤其是发酵第2至3天微生物代谢活动增强,导致这些化合物含量上升,这些变化有助于提升发酵地蚕的风味品质。
关键风味化合物及形成机制:研究确定了发酵地蚕成熟样品中的关键风味化合物,包括萜品醇、1-己醇、芳樟醇、苯甲醛等。这些化合物主要通过微生物代谢活动形成,如植物乳杆菌等微生物通过特定的代谢途径促进了这些风味化合物的产生和积累,为发酵地蚕的风味形成提供了基础认识。
发酵地蚕发酵过程中的指标分析
发酵地蚕发酵过程中的挥发性代谢物分析
发酵地蚕发酵过程中的微生物群落分析
发酵地蚕发酵过程中的微生物功能分析
发酵地蚕发酵过程中的非靶向代谢组学分析
参考文献:Peng Q , Cheng S , Huang X ,et al.Comprehensive multi-omics analysis of fermented Chinese artichoke: Insights from Flavoromics, metagenomics, and untargeted metabolomics[J].Food Chemistry, 2025, 467(000).DOI:10.1016/j.foodchem.2024.142278.
