2025-06-12

文章信息
英文题目:Graph-based pangenome provides insights into structural variations and genetic basis of metabolic traits in potato
中文题目:泛基因组和mGWAS解析马铃薯结构变异及代谢性状的遗传基础
发表期刊:Molecular Plant
影响因子:17.1/Q1
发表时间:2025年4月
涉及组学:基因组De novo、泛基因组构建、基因组变异检测、代谢组、mGWAS关联分析。
摘 要
马铃薯是世界上最重要的非谷物作物。在这项研究中,为了评估马铃薯部分内的遗传多样性,对29个野生种及地方品种的基因组进行了高质量的组装工作,并且有248个(野生马铃薯,地方品种,现代栽培品种)进行了>253X重测序。以DM8.1为骨架构建了一个基于图的泛基因组,整合了194,330个非冗余结构变体。为了描述块茎的代谢组和阐明代谢性状的基因组基础,采用lc-ms/MS技术获得了157个种质的代谢组和9,321个结构变异 (SVs)。通过基于存在和缺失变化的代谢组学-GWAS分析,检测到与1,258种不同的代谢物显着相关,包括黄酮类代谢物,酚酸和磷脂。为了促进泛组资源的利用,开发了一个综合平台 -- 马铃薯泛组数据库 (PPDB)。本研究为解剖马铃薯农学和代谢性状的基因组基础提供了全面的基因组资源,这将加速马铃薯功能基因组学研究和遗传改良。
前 言
野生马铃薯分布广泛,有超过100个物种,形态多变性高,为应对环境变化和人类需求提供了大量的遗传资源。然而,在马铃薯育种过程中由于遗传驯化而造成了大量遗传多样性的损失。马铃薯育种家试图将野生物种的特定基因引入现有的主要栽培品种。然而,由于基因组的复杂性与马铃薯近交衰退和自交不亲和有关,利用野生物种进行品种改良仍然具有挑战性。此外,野生物种的利用可能会重新引入繁殖过程中已经消除的不希望的特征。
最近的许多研究强调,基于SV的全基因组关联研究 (GWAS) 分析是鉴定复杂农艺性状相关基因的有效策略。因此,很大一部分SVs可能由于单一线性参考基因组的限制而无法识别。为了获得一个群体内的整个基因组变异,有必要构建一个基于图形的泛基因组,存储参考和替代等位基因序列,以扩展线性参考基因组的坐标系。
研究内容
1.泛基因组构建
本研究从头组装28个基因组和22个已发表的基因组,被用于泛基因组构建。随着基因组数目的增加,pangenes的数量增加,而核心基因的数量减少,并在50个基因组时达到最大值。这表明这50个基因组是多样化的,单一参考基因组无法捕捉到马铃薯的全部遗传多样性 (图1A)。核心组由7485个基因家族 (536,166个基因) 组成,存在于所有50个资源中,软核心组由8798个基因家族 (585,598个基因) 组成,存在于45-49个资源中。可有可无的一组由24,869个基因家族 (488,514个基因) 组成,存在于2-44个品种中,而私有的一组则由1,254个基因家族组成 (图1B)。

图1.50个马铃薯样本的泛基因组和核心基因组分析。
2.基因组遗传变异
为了检测结构变异(SVs),研究者使用了DM8.1的无缺口基因组作为参考基因组。每个样本中的SV数量从2,686到31,949不等,平均影响了128.36(58.59–223.41)Mb的基因组序列,总计导致了6.29 Gb的基因组序列变异(图2)。研究共鉴定出194,330个非冗余SVs,其中包括149,344个PAVs(指超过50 bp的插入缺失)、26,305个重复序列(DUPs)、16,918个易位(TRANSs)和1763个倒位(INVs)。

图2.马铃薯基因组的遗传变异。
3.SV影响与农艺性状相关的基因表达
研究SVs对基因表达的影响,使用至少在五个访问中存在SV而在至少五个其他资源中不存在的SVs基因对来分析SV相关基因的表达影响。总共评估了20,945个SV,发现4,249个SVs在28个种质的6个组织中显著影响基因表达 (p< 0.05,曼-惠特尼检验)。有更大比例的SVs(23%,4103个SV基因对中的950个) 影响编码序列 (外显子、trans和DUPs的indels) 与影响调控区的SVs相比 (19.6%,16,842sv基因对中的3299对),与表达差异显著相关 (图3)。

图3.基因相关SV影响其表达。
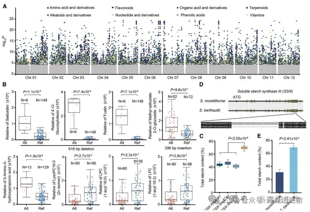
4.基于图的泛基因组和基于PAV的mGWAS在马铃薯块茎中的构建
研究人员对一个包含248个样本的马铃薯种群进行了SVs的基因分型,这些样本包括117个野生种、40个地方品种和91个栽培品种,测序深度超过253,生成了25,969个PAVs。为了研究马铃薯的代谢组,研究人员对117个野生马铃薯和40个地方品种的成熟块茎进行了LC-MS/MS代谢组量化分析。利用该群体中检测到的25,969个PAVs,对1,258个代谢物进行了mGWAS分析,共检测到9,321个显著关联位点,对应1,226个代谢物(图4)。研究人员发现,97. 46%的代谢物至少有一个显著关联位点,其中93.6%的代谢物与多个位点相关,且不同的代谢物可能与同一位点相关。

图4.代谢物变异的遗传结构。
总 结
本文通过构建高质量的图形泛基因组,深入分析了马铃薯种群中的遗传多样性和基因变异对性状的影响。研究团队利用最新的单分子测序技术对29个代表样本进行了全基因组组装,并重新测序了248份包括野生种、地方品种和现代栽培品种在内的样本,发现了194,330个非重复的结构变异(SV)。这些变异与1,258种不同的代谢物显著相关,从而通过基于PAV(存在与缺失变异)的代谢组学-GWAS分析揭示了基因变异对土豆代谢特性的基础影响。此外,文中还开发了一个综合数据库——马铃薯共济体数据库(PPDB),旨在促进科研人员共享和利用这些宝贵的遗传资源,加速土豆功能基因组学研究和品种改良进程。
参考文献:Zhu X, Yang R, Liang Q, et al. Graph-based pangenome provides insights into structural variations and genetic basis of metabolic traits in potato. Mol Plant. 2025 Apr 7;18(4):590-602. doi: 10.1016/j.molp.2025.01.017.
