2025-06-19

文章信息
文章题目:Multi-omics analysis unravels chemical roadmap and genetic basis for peach fruit aroma improvement
中文标题:多组学分析揭示了桃果实香气改善的化学路线图和遗传基础
发表期刊:Cell Reports
影响因子:7.5
发表时间:2024年8月
涉及组学:转录组,GWAS,eQTL
摘 要
在桃子育种中,选择有益健康且风味佳的水果至关重要,但外观与风味化学物质的遗传互作仍是难题。本研究通过分析184个种质的挥发物,确定了影响消费者偏好的关键挥发物,发现红肉种质中芳樟醇和Z-3-己烯基乙酸酯显著减少。进一步鉴定出474个基因调控网络(GRN),其中GRN05的NAC转录因子PpBL在调控红肉和挥发物含量方面发挥关键作用,其过表达会降低PpNAC1(一种促进Z-3-乙酸己烯酯和芳樟醇合成的正调节因子)的表达。此外,还发现三种PpAAT串联的单倍型与基因表达及酯含量降低显著相关,为提升水果质量提供了遗传资源。
前言
蔷薇科(Rosaceae)在全球水果产量中占约20%,其中桃子作为重要成员,年产量超过2400万吨,过去十年增长了20%。然而,现代商业桃品种风味质量的下降成为消费者关注的问题。大多水果品种为追求高产量和长保质期,往往牺牲风味。近年来,高花青素含量的红色品种受到关注,但其风味优化面临挑战。
此外,桃子作为多年生木本植物,育种周期长,成本高,难以快速记录表型。传统连锁、关联图谱及全基因组关联研究(GWAS)虽用于解析水果性状遗传基础,但香气分析因环境敏感性和低浓度挥发物的挑战,进展缓慢。目前关于水果颜色与香气等品质性状相互作用的研究较少,而整合多组学分析(如GWAS、eQTL定位和分子分析)在理解风味与营养变化联系方面仍需进一步探索。
研究思路

研究结果
1、消费者评估和代谢组分析显示,红肉桃中与风味相关的挥发物显著损失
为了改善桃子的营养和风味,研究团队通过消费者评估,从33种挥发物中鉴定了11种与喜好正相关的挥发物,包括内酯、酯类和萜烯。然而,检测发现红肉桃品种的挥发物含量普遍较低,尤其是芳樟醇和Z-3-乙酸己烯酯的含量显著下降,分别降低了96.3%和51.9%,这与消费者对红肉桃香气偏好降低的现象一致。研究进一步通过杂交实验和多组学分析,建立了一个遗传平台,揭示了红肉与多数挥发物含量呈负相关,并确定了芳樟醇和Z-3-乙酸己烯酯是区分不同果肉颜色果实的关键挥发物。

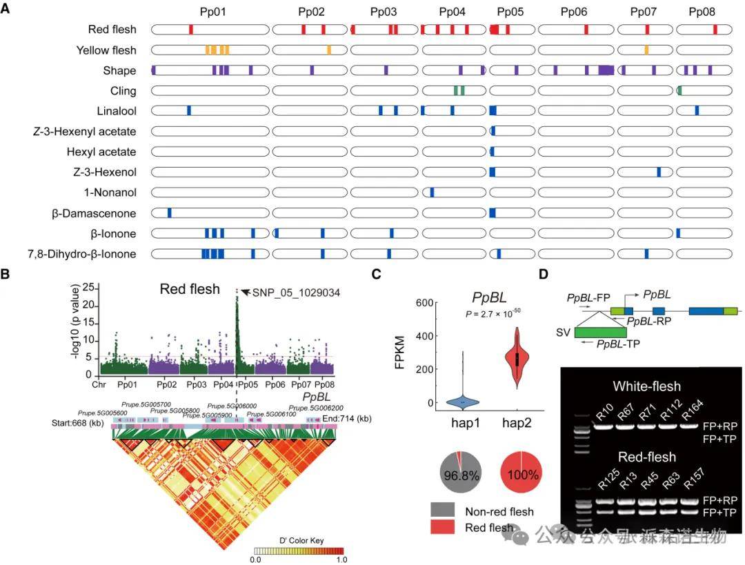
图1 不同果色桃果实的挥发性分析
2、通过全基因组重测序揭示肉色和挥发物的遗传位点
基于重测序数据,PCA分析显示两个亲本之间遗传背景差异大,后代存在显著性差异。遗传力分析显示肉色、芳樟醇和Z-3-乙酸己烯酯表现高遗传力,为GWAS分析提供了基础。在染色体Pp05上鉴定到一个与红肉密切相关的主要基因座,该基因座附近的NAC转录因子PpBL被发现是红肉桃中花色苷生物合成的调节因子。研究发现hap2种质中PpBL的表达比hap1种质高263倍,且红肉桃中存在一个位于PpBL基因上游320 bp的长末端重复-反转录转座子(LTR-RT),是导致PpBL高表达的原因。

图2 桃果实中与果色和香气相关挥发物相关的遗传位点
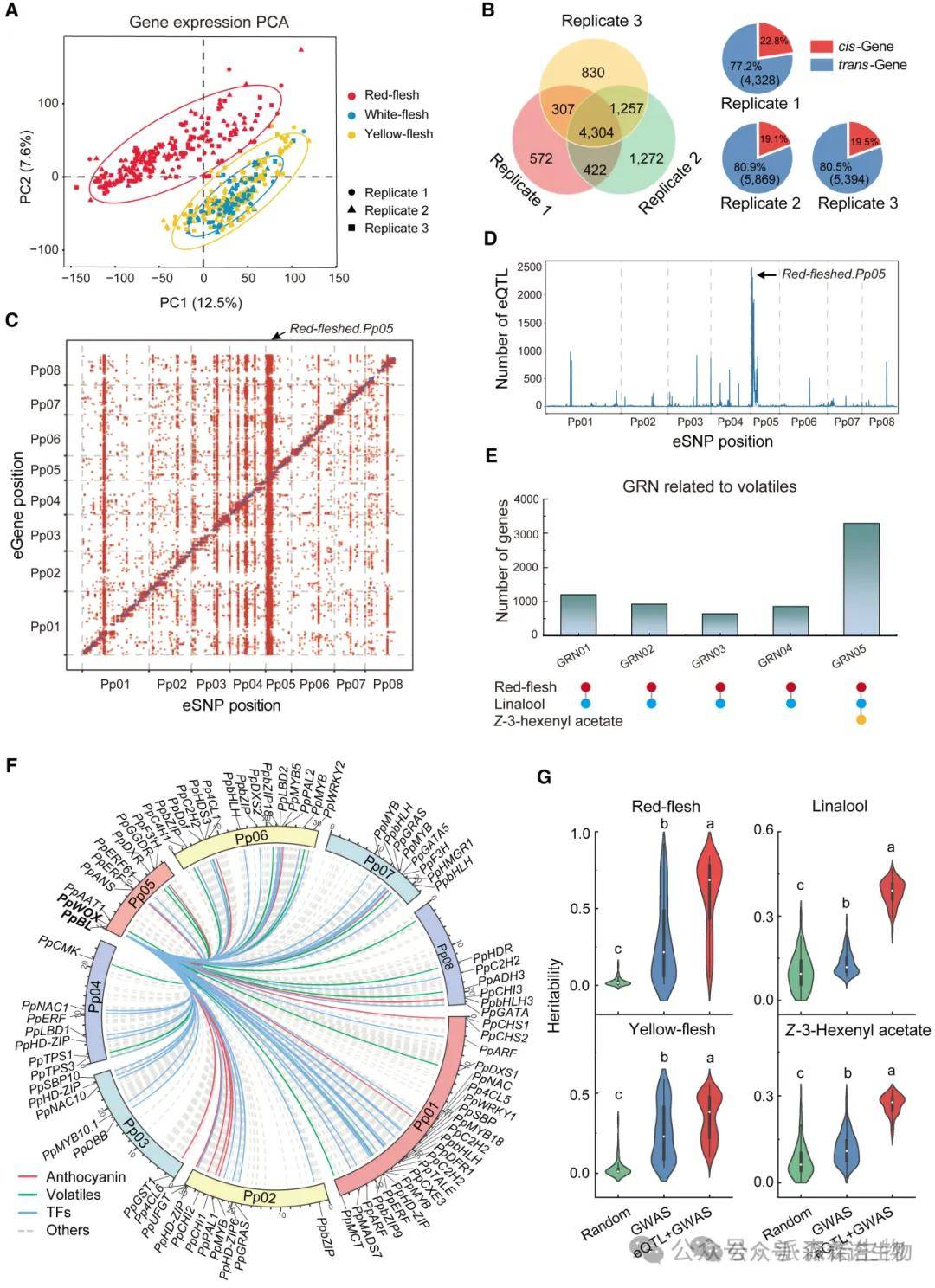
3、eQTL 图谱鉴定 GRN05 与红色果色和挥发性内容物的联系
本研究通过在184个样本的CSFP群体中进行eQTL分析,发现了数万个eQTL,其中约80%为顺式eQTL,且在染色体Pp05上发现了一个名为Red-fleshed.Pp05的eQTL热点,与红肉、芳樟醇和Z-3-乙酸己烯酯相关。基于GWAS和eQTL数据构建的474个基因调控网络(GRN)中,GRN05与红肉和挥发物相关。GO分析显示,红肉果实中上调的基因与类黄酮代谢相关,而下调的基因与脂质和萜类代谢相关。此外,GWAS和eQTL的联合分析显著提高了表型解释率,例如芳樟醇(从13.3%提高到38.3%)和Z-3-乙酸己烯酯(从11.8%提高到26.9%)。这些结果表明eQTL分析为理解红肉果实中挥发物减少的分子机制提供了有力支持。

图3 CSFP 和基因调控网络的 eQTL 图谱
4、串联复制的 PpAAT 区域的序列变化与红肉桃中 Z-3-己烯乙酸酯的丢失有关
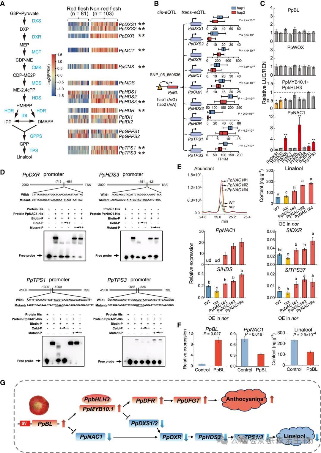
研究通过GWAS在染色体Pp05上鉴定到一个与Z-3-乙酸己烯酯相关的遗传位点,该位点包含五个串联的醇酰基转移酶(AAT)基因,其中PpAAT1表达水平最高。进一步研究发现PpAAT2和PpAAT3也能利用Z-3-己烯醇合成Z-3-乙酸己烯酯。eQTL分析显示PpAAT1、PpAAT2和PpAAT3均为顺式调控基因,且启动子区的SNP(Pp05_1981473)显著影响这些基因的表达水平。红肉桃中,PpAAT1的hap2单倍型、PpAAT2和PpAAT3的表达水平显著降低,与酯含量呈正相关。这些变异(包括SNP、插入缺失和结构变异)可能削弱了PpNAC1转录因子对PpAAT1的激活作用,并最终导致红肉果实中Z-3-乙酸己烯酯含量降低。

图4 串联重复的 PpAAT 与 Z-3-乙酸己烯酯含量的变化有关
5、PpBL 和 PpNAC1 级联调节参与芳樟醇合成的多个基因的表达
研究发现,红肉桃果实中与芳樟醇生物合成相关的多个基因(如PpDXS1、PpDXR、PpMCT等)转录水平显著降低。eQTL分析显示这些基因受Red-fleshed.Pp05位点的反式调控,其中PpBL在该位点的表达因单倍型不同而存在显著差异。此外,PpNAC1可激活MEP通路中的多个基因表达,并在转基因番茄中验证了其对芳樟醇合成的调节作用。

图5 GRN05 级联反应中的转录因子调节参与芳樟醇合成的多个基因的表达
6、挥发性合成的遗传机制在商业栽培品种中是保守的
在其他不相关的桃品种中,研究团队验证了CSFP群体中发现的表型和调控机制。结果显示,红肉品种中芳樟醇和Z-3-乙酸己烯酯的含量显著低于白肉品种,与CSFP群体的观察一致。携带PpAAT1-hap2基因型的红肉桃果实中Z-3-乙酸己烯酯水平显著降低,表明PpAAT1的hap1单倍型对提升果实香气品质至关重要。此外,红肉品种中PpBL和PpMYB10.1的转录水平高于白肉品种,而PpNAC1的表达则相反,这进一步揭示了红肉桃香气相关基因的调控模式,为培育香气更强的红肉桃提供了重要遗传资源。

图6 桃果实中红果肉和香气相关挥发物的调控
总结
1.风味挥发物的损失与遗传位点的鉴定:消费者评估和代谢组分析显示,红肉桃中与风味相关的挥发物显著降低,尤其是芳樟醇和Z-3-乙酸己烯酯。
2.eQTL分析与基因调控网络的构建:基于GWAS和eQTL数据构建的基因调控网络(GRN05)揭示了红肉与挥发物之间的联系,且联合分析显著提高了表型解释率。
3.关键基因和调控机制的验证:PpBL和PpNAC1级联调节多个参与芳樟醇合成基因的表达,进一步改善红肉桃的风味品质。
参考文献:Cao X, Su Y, Zhao T, et al. Multi-omics analysis unravels chemical roadmap and genetic basis for peach fruit aroma improvement. Cell Rep. 2024, 43: 114623.