2025-06-23
Highlights
1.精准关联分析——整合代谢组与基因组数据,高效识别影响代谢表型的关键遗传变异,揭示基因-代谢调控网络!
2.多维度解析——支持SNP、Indel等遗传变异与代谢物的关联分析,全面挖掘代谢调控机制!
3.高通量数据处理——派森诺优化算法支持大规模代谢组(LC-MS/GC-MS)与基因组(WGS/WES)数据,分析快速稳定!
简介
mGWAS(Metabolome Genome-Wide Association Study)是在传统GWAS(全基因组关联分析)基础上,整合高通量代谢组学数据,系统性研究遗传变异与代谢物水平关联的新方法。相较于GWAS,mGWAS具有三大核心优势:
更直接的生物学解释性
GWAS通常只能识别与表型相关的基因组位点,但难以阐明其具体作用机制;而mGWAS直接关联遗传变异与代谢物浓度变化,揭示基因如何通过代谢通路影响表型。
更高的检测灵敏度
代谢物作为基因调控的“下游终端”,比复杂表型(如BMI、产量)更易受遗传变异影响,mGWAS可发现传统GWAS遗漏的微弱效应位点,显著提升遗传力解释度。
多组学整合的桥梁作用
mGWAS天然适配转录组、蛋白组和微生物组数据,可构建“SNP→基因表达→代谢物→表型”的完整因果链,推动从统计关联到机制解析的跨越。
mGWAS应用
1、作物改良
营养品质:解析水稻、小麦中氨基酸、维生素合成的关键基因,培育高营养品种。
抗逆性:发现调控抗旱、耐盐相关代谢物(如脯氨酸、甜菜碱)的遗传位点。
风味改良:筛选影响茶叶、水果香气成分(如挥发性酯类)的代谢通路。
2、畜牧与水产
肉质优化:研究肌肉脂肪沉积(如肌内脂肪含量)的代谢遗传调控。
抗病育种:鉴定与免疫代谢物(如抗菌肽)相关的基因标记。
mGWAS研究思路

经典案例

期刊:Nature Genetics
影响因子:29.0/Q1
发表单位:中国农业科学院深圳农业基因组研究所、福建省农业科学院茶叶研究所等。
分析内容:群体进化、基因渗入分析、选择性清除分析、GWAS关联分析、mGWAS分析。
方法:
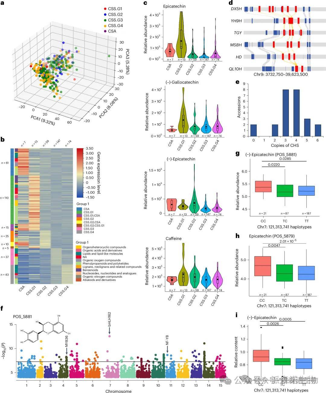
本文对1,325份茶树及其相关物种的全基因组进行重新测序,构建遗传变异图谱并注释有害突变;利用群体遗传学分析揭示不同茶树品种之间的遗传分化、遗传瓶颈事件、异源基因组的流入以及野生种的保护状况;利用全基因组关联分析(GWAS)识别与叶形相关基因。使用UPLC-QTOF MS对300份资源的嫩叶(一芽两叶)进行了非靶向代谢组学分析,通过代谢物全基因组关联分析(mGWAS),研究鉴定了多个与黄酮类化合物合成相关的关键基因。
结果:

【图】叶片GWAS定位结果

【图】茶树代谢检测结果和黄酮类化合物mGWAS分析
结论:
本文通过对1,325份茶树(Camellia sinensis)和其相关物种的全基因组重新测序,构建了一个全面的遗传变异图谱,并对其中的有害突变进行了注释。研究发现,中国西南地区可能是茶树的起源地,这一地区的古代茶树在进化树上位于野生种和栽培种之间,支持了茶树起源于中国的观点。通过群体遗传学分析,作者揭示了不同茶树品种之间的遗传分化、遗传瓶颈事件、异源基因组的流入以及野生种的保护状况。此外,该研究还利用GWAS与mGWAS,识别出与叶形和代谢物特性相关的数千个显著关联位点,为理解茶树的农艺性状和风味物质形成提供了分子生物学基础。这项工作不仅填补了茶树遗传学领域的空白,也为未来的育种工作提供了重要的参考信息。
参考文献:
Kong W, Kong X, Xia Z,et al. Genomic analysis of 1,325 Camellia accessions sheds light on agronomic and metabolic traits for tea plant improvement. Nat Genet. 2025 Apr;57(4):997-1007. doi: 10.1038/s41588-025-02135-z.
