2025-07-25

研究物种:小鼠
发表期刊: Journal of Advanced Research
发表时间:2022年
影响因子:11.4
文章亮点
针对“超级细菌”MRSA的有效活性:
研究聚焦于耐甲氧西林金黄色葡萄球菌 (MRSA),这是一种临床危害极大的多重耐药“超级细菌”,对许多常用抗生素耐药,亟需新型抗菌药物。
文章证明了苦参(Sophora flavescens)中特定的薰衣草基化黄酮类化合物 (lavandulylated flavonoids) 对 MRSA 具有显著的抗菌活性,为对抗这种难治性感染提供了潜在的天然来源候选分子。
特定结构化合物的作用:
研究不是笼统地研究苦参提取物,而是精确定位到具有薰衣草基(lavandulyl group)修饰的黄酮类化合物(如 leachianone G, sophoraflavanone G 等)。这突出了特定化学结构(薰衣草基化)对于抗 MRSA 活性的关键作用。
明确的作用机制:破坏细胞膜
文章最大的亮点之一是通过多种实验方法(如扫描/透射电镜观察形态、细胞内容物泄漏检测、膜电位测定、膜流动性测定等)明确揭示了这些化合物的主要作用机制是破坏细菌细胞膜。
具体表现为:导致细胞膜出现孔洞/损伤、增加膜通透性(内容物泄漏)、破坏膜电位、降低膜流动性(使膜更“僵硬”)。
膜破坏机制的优势: 这种物理性的膜破坏作用机制通常被认为不易诱发细菌产生传统途径的耐药性(不同于靶向特定蛋白的抗生素),具有重要的潜在应用价值。
膜破坏导致细菌死亡的关键过程:
研究不仅证明膜破坏,还阐明了由此引发的细菌死亡过程:膜破裂导致胞内重要物质(如 ATP、K⁺、核酸等)泄漏 → 能量代谢崩溃(ATP 耗尽)→ 最终导致细菌死亡。这构成了一个比较完整的机制链条。
天然产物对抗耐药菌的潜力:
该研究为从中药/天然产物中发现新型抗菌剂以应对日益严重的抗生素耐药性问题提供了有力的证据和范例。薰衣草基化黄酮作为天然成分,其抗 MRSA 活性和独特机制具有重要的研究价值。
为药物开发提供基础:这些特定的薰衣草基化黄酮类化合物,凭借其抗 MRSA 的有效性和明确的膜破坏机制,可以作为先导化合物,用于后续的药物化学优化和新药开发研究。
研究背景
在我国,天然植物一直是药物的宝贵来源,比如短萼黄连可以治疗霍乱,青蒿素可以治疗疟疾,黄芩提取物可以杀灭沙门氏菌等,表明传统中药材有着巨大的基础医学研究潜力。巧妙链接传统中药材与现代医学基础研究,应用最新组学技术平台,主动瞄准具有明显临床意义课题,已成为当前研究热点。随着耐药细菌不断涌现并且迅速蔓延,由此产生了研发新型抗生素的迫切需求,而天然植物中可能含有多种抗菌成分,是发现新型抗生素的重要来源。本研究深入探讨苦参中两种黄酮类化合物对耐受甲氧西林的金黄色葡萄球菌(MRSA)的抗菌作用及相关机制。
研究方法
蛋白组,代谢组
技术路线

研究结果
1. 用SFG或KE治疗的金黄色葡萄球菌的蛋白质组学分析
在这项研究中,使用无标记的定量蛋白质组学技术来对用SFG或KE处理的MRSA进行蛋白质组学研究(图1A)。我们通过光谱分析确定了21,098肽,其中14,634个是特定的肽。大多数已鉴定的肽分布在7-20个氨基酸内,该氨基酸遵循质谱片段化模式的一般规则和质量控制的需求(图B)。
与对照组相比,我们在SFG组中鉴定了45种上调的蛋白质和33种下调蛋白,在KE组中鉴定了17种上调的蛋白质和40个下调的蛋白质(图1C-E)。分层群集分析显示,对照组和治疗组的DEP之间存在显着差异(图1F)。基因本体论(GO)注释表明,生物学过程高度富含细胞和代谢过程,大多数DEP参与催化活性和结合(图D)。

图 1. 用SFG或KE治疗的金黄色葡萄球菌的蛋白质组学分析。
2.蛋白质组差异蛋白功能富集结果
直系同源组(COG)分析的簇表明,DEP主要参与碳水化合物和氨基酸的能源生产和转化,运输和代谢,细胞壁/膜/包膜生物发生以及细胞分裂(图2A和B)。此外,KEGG途径富集分析表明,这些深度与以下途径有关:金黄色葡萄球菌感染;丙氨酸,天冬氨酸和谷氨酸代谢;氮代谢;精氨酸生物合成;酪氨酸代谢;丁烷新陈代谢;萘降解;脂肪酸降解和嘌呤代谢(图2C和D)。

图 2.蛋白质组差异蛋白功能富集结果
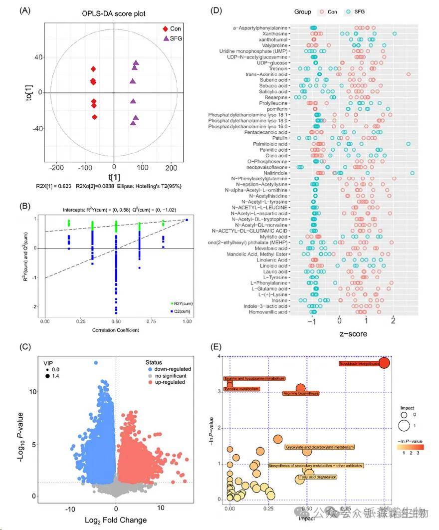
3.用SFG或KE处理的MRSA的代谢组分析
在本研究中,基于UPLC-QTOF/MS系统和多元统计分析的代谢组学方法用于分析用SFG或KE处理的MRSA细胞中代谢物光谱的扰动。根据OPLS-DA模型选择了分化的代谢物(DMS)。对照组和治疗组均表现出明确的聚集行为。每个组中的所有重复都分为相同的簇,证实了对照组和治疗组之间的代谢谱的差异(图3A和B,图S3A和B)。在SFG组中总共定义了192个显着改变的代谢产物,其中148种代谢产物被下调,44个代谢产物上调。在KE组中,鉴定出189个显着改变的代谢产物,其中132个代谢产物被下调,57个代谢产物上调(VIP> 1,p-value <0.05)(图3 C和D,图S3C和D,图S3C和D,图S4)。 KEGG富集分析表明,DMS主要参与氨基酸和脂肪酸代谢途径(图3E和图S3 E)。

图 3. 用SFG或KE处理的MRSA的代谢组分析
4. SFG和KE对生物膜和细胞壁合成的影响
在这项研究中,我们评估了在不同浓度下用SFG或KE处理的MRSA(USA300)的生物膜形成。如图4A所示,SFG和KE均以剂量依赖性方式表现出对MRSA生物膜的显着抑制作用(P<0.001)。 QRT-PCR分析的结果表明,SFG或KE处理后MRSA中ICAA基因的下调(图4B)。通常,这些结果表明SFG和KE对MRSA生物膜的形成具有强大的抑制作用。

图 4. SFG和KE发挥作用,并调节与细胞壁生物合成,蛋白质转运和葡萄糖代谢相关的基因的表达。
5. SFG和KE在MRSA细胞膜上的功效
透射电镜和膜电位检测结果发现SFG和KE可能会引起MRSA细胞的DW和渗透压的显着变化。随后,膜稳态的破坏会导致氧化应激和ROS积累。在本研究中,使用DCFH-DA荧光探针测量ROS的产生。像许多杀菌抗生素一样,SFG或KE处理以剂量依赖性方式诱导ROS的过度积累(图5H)。这些结果表明,SFG和KE对MRSA的细胞膜造成了重大损害,并可能引起氧化应激反应以产生过度的ROS,从而进一步导致细胞死亡。

图 5. SFG和KE通过破坏细胞膜发挥抗菌作用
6. SFG和KE在能源生产和转换中的功效
SFG和KE的生产可以减少MRSA和MRSP Embden-Meyerhof途径(EMP),并构成了MRIND和EMP。在SFG或KE的压力下,MRSA的膜渗透性发生了变化,导致ATP的大量泄漏,MRSA的能量代谢受到干扰,最终导致了细胞损伤和死亡。

图 6. 能量生产和转化途径中的蛋白质和代谢物的改变
7. SFG和KE在氮和氨基酸代谢上的功效
我们发现SFG和KE对MRSA的氮和氨基酸代谢具有重大影响。与硝酸盐还原至氨的关键催化酶NAR G和NIR B显着下调(P <0.01)。抑制此过程可能会降低细胞内氨水,这是谷氨酰胺和谷氨酸合成的关键成分。另外,抑制谷氨酸合成将进一步影响精氨酸合成。蛋白质组学的结果表明,谷氨酸脱氢酶(GUDB),谷氨酰胺合成酶(GLNA),氨基甲酸酯激酶(ARCC)和鸟氨酸碳氨甲酰胺型转移酶(ARGF)的表达显着下调(图7A,表S2和S3)。相应地,代谢组学结果显示,用SFG和KE处理的MRSA中谷氨酰胺,谷氨酸,瓜氨酸和精氨酸水平显着降低(图7B-E)(p <0.01)。总之,SFG和KE可能会干扰MRSA对硝酸盐的利用并抑制氨基酸的合成,从而导致MRSA能量代谢的破坏。

图 7. 氮代谢和精氨酸生物合成途径中改变的蛋白质和代谢物的改变。
8. SFG和KE在小鼠皮肤伤口感染模型上的功效
为了进一步探索SFG和KE对细菌性传染病的潜在治疗作用,我们建立了小鼠伤口感染模型。如图8A和B所示,MRSA感染后,未经治疗的伤口愈合缓慢,在第3天出现化脓性伤口。然而,SFG和KE显著促进了伤口闭合,抑制了脓液分泌。SFG或KE治疗后伤口大小显著减小(P<0.001)。同时,感染区域的细菌数量减少了近十倍(图8C,与SFG相比P<0.01,与KE相比P<0.05)。此外,在整个实验期间,SFG和KE显著抑制了促炎细胞因子IL-6的水平(图8D,P<0.05)。H&E染色显示,未治疗组的伤口有更多的炎性细胞和坏死组织。然而,SFG和KE可以减少炎性细胞浸润,促进血管新生(图8E)。综上所述,这些结果表明SFG和KE可以有效治疗MRSA引起的皮肤感染。

图8. SFG和KE在伤口感染模型中发挥了有希望的治疗潜力。
研究结论
综上所述,本研究表明,天然植物中的黄酮对MRSA具有很好的抗菌活性。SFG和KE都可能是开发新的抗生素药物来对抗细菌相关性感染的潜在候选者。
文章索引
Weng Z, Zeng F, Wang M, Guo S, Tang Z, Itagaki K, Lin Y, Shen X, Cao Y, Duan JA, Wang F. Antimicrobial activities of lavandulylated flavonoids in Sophora flavences against methicillin-resistant Staphylococcus aureus via membrane disruption. J Adv Res. 2024 Mar;57:197-212. doi: 10.1016/j.jare.2023.04.017. Epub 2023 May 1. PMID: 37137428; PMCID: PMC10918359