2025-07-28

文章题目:Targeted Bisulfite Sequencing Reveals DNA Methylation Changes in Zinc Finger Family Genes Associated With KRAS Mutated Colorectal Cancer
中文题目:靶向亚硫酸氢盐测序(TBS)揭示与KRAS突变结直肠癌相关的锌指家族基因DNA甲基化变化
发表期刊:Frontiers in Cell and Developmental Biology
影响因子:5.5
发表日期:2021年10月28日
研究背景
结直肠癌(Colorectal cancer,CRC)是癌症死亡的主要原因,早期诊断CRC可显著降低其死亡率。先前的研究表明锌指基因(ZFGs)的DNA甲基化状态可能在CRC的早期诊断中具有潜在的价值。而甲基化DNA测序技术正在从癌症样本中产生大量的甲基化组数据,从这些数据中,癌症相关的差异甲基化CpG位点(cDMC)被不断地鉴定和存档。尽可能多的cDMC纳入有助于提高癌症诊断的准确性,有时还可以鉴定癌症亚型。
研究思路
本研究首先收集了1426个全基因组DNA甲基化的公共样本,包括1104例 CRC肿瘤 ,54例腺瘤和268例癌旁细胞,联合锌指基因组数据进行甲基化差异分析;其次,采用TBS靶向甲基化测序技术在两组CRC患者中鉴定并验证差异甲基化程度最高的ZFGs;最后,比较ZFGs和SEPT9在所有CRC患者以及KRAS+和 KRAS-亚组中的诊断能力。

图1 本研究技术流程图
研究结果
1.鉴定5个锌指基因为癌症诊断候选基因
对数据库筛选出的1426个DNA甲基化样本进行滑动窗口法计算及差异甲基化分析鉴定,获得了5 个锌指家族候选基因:ESR1、ZNF132、ZNF229、ZNF542 和 ZNF677。验证结果显示,这五个基因在CRC和腺瘤组织中均表现为显著高甲基化,且与 TCGA 数据集中的癌旁组织相比,这些基因在CRC肿瘤中的表达水平也显著下调(图2)。

图2 5个候选基因的甲基化水平及表达谱
2.通过靶向亚硫酸氢盐测序证实候选锌指基因的有效性
为进一步验证候选基因,招募获得了104名汉族CRC患者(队列1)的CRC肿瘤及癌旁组织进行靶向亚硫酸氢盐测序检测候选基因及已知CRC相关基因SEPT9的甲基化谱。结果发现在所有样本中5个锌指候选基因ESR1、ZNF132、ZNF229、ZNF542、ZNF677和SEPT9在CRC肿瘤中均表现为高甲基化水平(图3)。

图3 104个样本中5 个锌指基因和SEPT9的甲基化谱
表1 本研究CRC患者特征

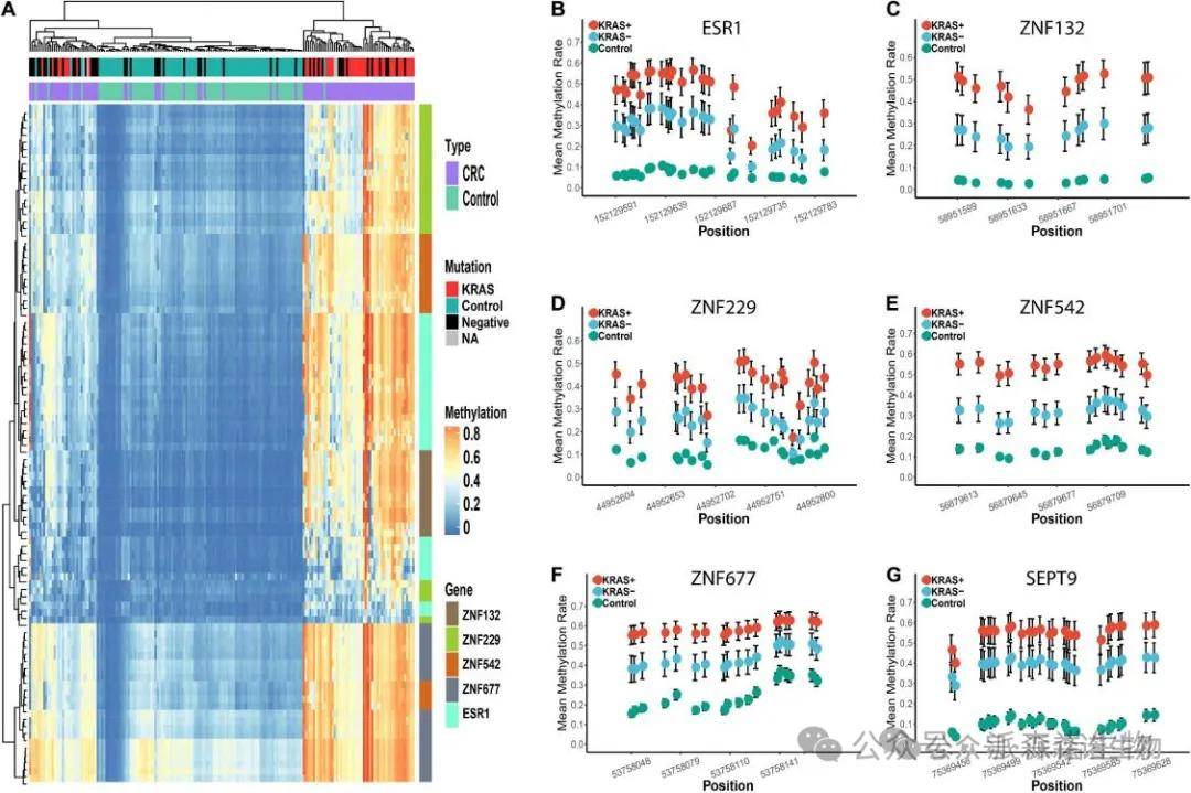
3.结直肠癌患者KRAS突变状态对诊断能力的影响
除总体甲基化水平差异以外,评估了结直肠癌(CRC)样本的年龄、性别、肿瘤分期、肿瘤部位(结肠或直肠)及突变状态(KRAS+或 KRAS-)对诊断效能的影响。结果显示,在年轻/老年、男性/女性、早期/晚期分期及结肠/直肠亚组患者中,诊断效能均无显著差异,而携带KRAS+的CRC患者诊断效能显著优于KRAS-。层次聚类分析进一步表明,所有误判至对照组的CRC肿瘤均为KRAS-样本,同时基于TCGA数据集检测了锌指基因家族(ZFGs)在KRAS+与KRAS-中的诊断效能,结果一致显示:KRAS+的ZFGs诊断效能显著高于KRAS-,表明KRAS+与KRAS-间存在显著的甲基化差异(图4)。

图4 队列1中KRAS+和KRAS- 5个锌指基因及SEPT9的差异甲基化谱
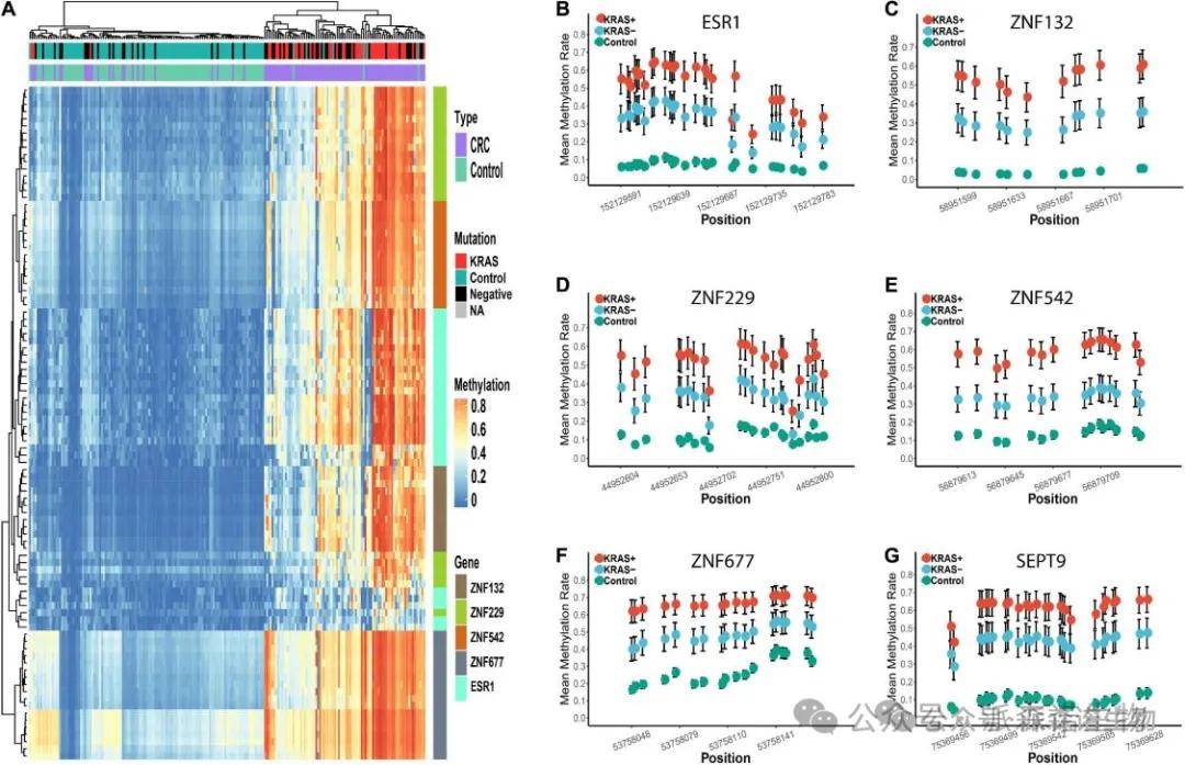
4.独立复制队列验证KRAS突变与锌指基因诊断能力的关联性
由于队列1的样本量有限,本研究额外招募了包含114例结直肠癌(CRC)患者肿瘤及配对癌旁组织的样本组(复制队列2)进行进一步验证。结果一致表明,KRAS+和KRAS-亚组之间存在甲基化谱的显著差异,且被错误归类为癌旁组织的CRC肿瘤均属于KRAS-亚组,这证实了KRAS+样本具有更高的表观遗传学同质性(图5)。

图5 复制队列2中KRAS+和KRAS- 5个锌指基因及SEPT9的差异甲基化谱
5.锌指基因在结直肠癌诊断中的诊断效能优于SEPT9
为筛选更稳定的结直肠癌(CRC)诊断候选基因,本研究整合了验证队列1和验证队列2的数据集。如图6所示,ZNF132的诊断能力(敏感性=0.83,特异性=0.97,AUC=0.93)显著优于其他基因,包括SEPT9(敏感性=0.83,特异性=0.87,AUC=0.91)。此外,ESR1的诊断能力(敏感性=0.78,特异性=0.97,AUC=0.91)与SEPT9相当,表明这两个基因在CRC液体活检中具有重要潜力。
同时,我们利用全部样本评估了这些锌指基因(ZFGs)在KRAS突变型(KRAS+)和KRAS野生型(KRAS-)亚组中的诊断效能。结果显示,所有候选生物标志物在KRAS+组中均表现出更优的性能(表2)。

图6 总体样本中5个锌指候选基因及SEPT9的诊断能力
表2 总体样本KRAS + 和 KRAS- 中五个基因组区域的平均甲基化状态

结 论
本研究共筛选出五个候选锌指基因(ZFGs):ESR1、ZNF132、ZNF229、ZNF542和ZNF677。其中ESR1和ZNF132对结直肠癌(CRC)的诊断能力与SEPT9相当或更优,表明这两种锌指基因可能在未来具有作为结直肠癌诊断生物标志物的潜力。此外,通过亚组分析发现,所有五种锌指基因在KRAS突变阳性患者(KRAS+)中的诊断能力均显著高于KRAS突变阴性患者(KRAS-),表明这些锌指基因可作为KRAS突变结直肠癌患者的理想诊断标志物。
文献来源:Weilin P ,Fei Q ,Jing L , et al.Targeted Bisulfite Sequencing Reveals DNA Methylation Changes in Zinc Finger Family Genes Associated With KRAS Mutated Colorectal Cancer [J].Frontiers in Cell and Developmental Biology,2021,9759813-759813.
