
文章题目:Multi-omics analysis of human plasma reveals reprogramming of tryptophan metabolism associated with inflammation in Mycoplasma pneumoniae pneumonia in children
中文标题:血浆多组学分析揭示儿童支原体肺炎相关炎症引起色氨酸代谢重编程
发表期刊:Journal of Infection
影响因子:11.9
发表时间:2025年
研究对象:血浆
组学策略:Olink蛋白组,非靶代谢组,靶向代谢组
研究背景
肺炎支原体(Mycoplasma pneumoniae, MP)是儿童呼吸道感染的主要病原体,支原体肺炎(Mycoplasma pneumoniae pneumonia,MPP)占社区获得性肺炎病例的10%至40%。自2023年4月以来,全球MP感染显著复发,伴随严重MPP和大环内酯类耐药MPP病例的增加,给医疗系统带来巨大压力。MPP症状复杂,可能导致坏死性肺炎、呼吸衰竭和多脏器功能损害。
宿主反应在MPP的发病机制中发挥关键作用,免疫反应失调是疾病进展的核心因素,宿主通过启动免疫系统和重编程来应对MP等外源刺激。尽管代谢组学和蛋白质组学在研究感染性疾病中发挥了重要作用,但现有研究多集中于单组学对生物标志物的挖掘,限制了对通路失调及其与免疫反应之间相互作用的认识。整合多组学方法可为MPP治疗提供新的见解。
研究思路

1.非靶向代谢组学和Olink蛋白质组学分析MPP患者血浆样本,发现MPP患者的氨基酸、脂质和碳水化合物代谢出现失调,其中色氨酸代谢失调表现最明显。
2.靶向代谢组学在两个队列中分析验证了色氨酸代谢的重编程,表现为色氨酸水平降低、犬尿喹啉代谢物增加以及吲哚衍生物减少。
3.相关性分析显示失调的代谢物与细胞因子及临床参数之间存在广泛且显著的关联性。
研究内容
1.非靶向代谢组研究MPP队列代谢特征
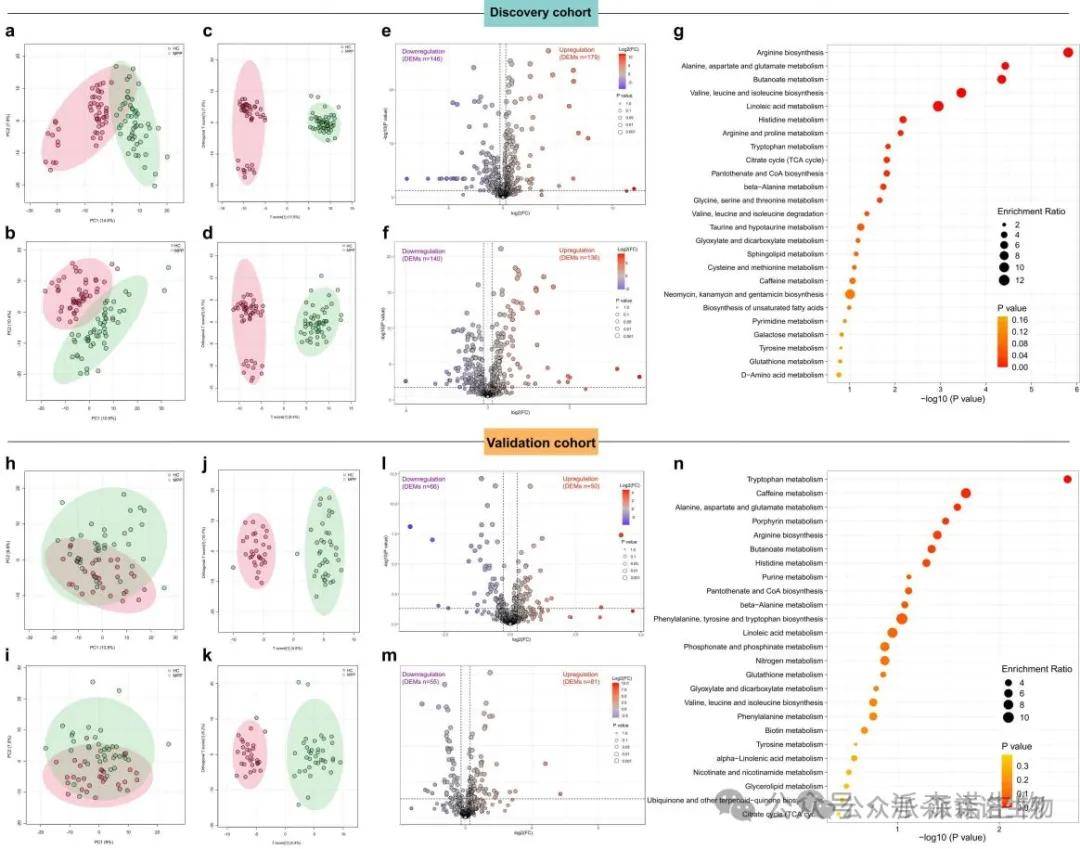
在发现队列中,PCA和OPLS-DA分析显示MPP与健康对照之间的非靶向代谢存在明显分离,表明MPP与HC之间的代谢谱显著不同。共识别325种正离子模式下的差异代谢物(DEMs),其中179种上调,146种下调;负离子模式下识别276种DEMs,136种上调,140种下调。KEGG富集分析显示,DEMs主要富集于氨基酸代谢(如色氨酸代谢)、碳水化合物代谢和脂质代谢。验证队列差异代谢物的分析支持了这一发现。

非靶向代谢组学分析揭示发现队列和验证队列中MPP与HC之间的代谢差异
2.非靶向代谢组学与Olink蛋白质组学的综合分析
Olink蛋白质组学在52例MPP病例和79例HC中检测到2884种蛋白质,其中2112种存在显著差异,MPP组中1592种上调,520种下调。主成分分析(PCA)结果显示MPP组与HC组之间显著分离。非靶向代谢组学分析表明,四条通路在发现和验证队列中均受到影响:色氨酸代谢、精氨酸生物合成、丙氨酸、天冬氨酸和谷氨酸代谢、丁酸代谢。色氨酸代谢通路中,差异表达蛋白的比例最高(70.00%),显示代谢酶显著改变。色氨酸代谢主要分为犬尿喹啉、血清素和吲哚通路,其中IDO1在KYN通路中显著上调,与疾病严重程度及炎症相关指标(如CXCL10、IFN-γ、IL-6)呈强正相关。这表明色氨酸代谢在MPP中显著改变,可能在免疫调节和炎症反应中发挥重要作用。

蛋白质组学与代谢组学的综合分析表明色氨酸代谢存在显著差异
3.色氨酸代谢的靶向代谢组学分析
为了进一步探讨色氨酸代谢通路中代谢物的变化及其与宿主免疫炎症的相关性,采用靶向代谢组学分析了相同血浆样本中的26种代谢物。MPP组与HC相比,色氨酸水平显著降低。犬尿喹啉(KYN)通路中的KYN、奎尼酸(QA)及犬尿喹啉/色氨酸比率(K/T比率)显著升高,显示该通路的全面激活。血清素通路中仅发现5-羟基色氨酸(5-HTP)减少,而在吲哚通路中,多种代谢物显著降低。

发现队列和验证队列中色氨酸代谢路径的靶向代谢组学分析
4.色氨酸代谢物与细胞因子及临床参数的相关性分析
为探讨血浆中色氨酸(TRP)代谢物与疾病严重程度及炎症反应的相关性,对52名MPP患者和79名健康对照的细胞因子水平进行了分析。结果显示,轻症MPP患者的IFN-γ、IL-6等细胞因子显著升高,重症患者则更为明显。与HC相比,TRP水平与多种细胞因子呈负相关,而KYN水平与多种细胞因子呈正相关。吲哚衍生物大多与细胞因子表现负相关。进一步分析89名MPP患者的临床参数,发现TRP与中性粒细胞百分比、C反应蛋白等呈负相关,而与血红蛋白、淋巴细胞百分比等呈正相关。总体来看,TRP代谢的重编程与MPP中的炎症反应之间存在复杂的相互作用。

色氨酸代谢物与细胞因子和临床参数的相关性
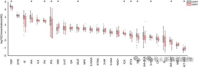
5.色氨酸在重症MPP与轻症MPP之间的靶向代谢组学分析
鉴于TRP代谢物水平与多种炎症介质的关联,进一步分析了重症MPP与轻症MPP之间的TRP代谢物差异。结果显示,SMPP患者的中性粒细胞百分比(N%)、C反应蛋白(CRP)、血清淀粉样蛋白A(SAA)、降钙素原(PCT)、乳酸脱氢酶(LDH)、纤维蛋白原(FIB)和D-二聚体显著高于GMPP患者。结合两个队列的定量分析显示,SMPP患者的TRP、黄嘌呤酸(XA)、吡啶酸(PA)和5-羟基色氨酸(5-HTP)浓度显著降低。相关性分析表明,SMPP患者中吲哚衍生物与炎症标志物的负相关关系更为明显。这些结果提示,TRP代谢的扰动,可能与MPP的严重程度相关。

重症MPP和轻症MPP患者色氨酸代谢物浓度分析
研究结论
本研究采用两大独立队列,结合非靶向代谢组学、Olink蛋白质组学和靶向代谢组学,重点解析TRP代谢通路。结果揭示MPP中TRP代谢的双向调控特征:犬尿喹啉(KYN)通路上调促进炎症,而吲哚通路下调削弱抗炎作用。研究提示靶向TRP代谢的治疗潜力,并为免疫调节研究提供新方向。


















