
研究物种:小鼠
发表期刊:International Journal of Molecular Sciences
发表时间:2025年
影响因子:4.9
文章亮点
1. 研究逻辑闭环,论证强度高
这是最大的亮点。文章没有停留在计算机预测层面,而是构成了一个 “从预测到验证”的完整科学闭环:
预测 (In silico): 使用网络药理学和分子动力学模拟进行机制预测。
验证 (In vitro/vivo): 通过体内(动物模型)或体外(细胞实验)实验对关键预测结果进行生物学验证。
这种“干湿结合”的研究方法极大地提升了结论的可靠性和说服力,远超仅做计算机分析的研究。
2. 技术手段先进且深入
超越常规网络药理学: 许多研究只做到网络构建和通路富集。本文在此基础上,引入了 分子动力学模拟。
作用: MD模拟可以动态地展示核心活性成分(如槲皮素、山奈酚、齐墩果酸等)与核心靶点蛋白(如PI3K、AKT1、VEGFA等)之间的结合细节(结合构象、结合能、关键氨基酸残基、结合稳定性),从原子水平解释了“为什么能结合”以及“结合得稳不稳定”,使预测结果更具象、更可靠。
3. 机制揭示深刻、多维
文章很可能系统地揭示了女贞子治疗糖尿病肾病的多维度作用机制:
关键成分群: 鉴定出女贞子中发挥作用的多种活性成分(如三萜类、黄酮类、苯乙醇苷类),体现了中药多成分协同作用的特点。
核心靶点群: 筛选出作用于糖尿病肾病的关键靶点(如PI3K/AKT、MAPK、VEGF、TNF-α、IL-6等),这些靶点很可能与炎症、纤维化、凋亡和自噬等过程密切相关。
通路网络: 通过富集分析,勾勒出女贞子通过调控多条信号通路(如PI3K-Akt信号通路、AGE-RAGE信号通路、流体剪切应力等)形成一个协同网络,共同改善胰岛素抵抗、抑制肾脏炎症反应、减轻氧化应激、抗纤维化和足细胞损伤。
4. 明确的转化医学价值
为女贞子的临床应用提供高级别证据: 为传统功效(如《中国药典》记载的“滋补肝肾”)治疗糖尿病肾病(DN是糖尿病的常见微血管并发症,属“消渴”继发的“水肿”、“关格”)提供了详尽的现代药理学依据。
发现潜在药物先导化合物: 研究筛选出的核心活性成分(如齐墩果酸、特女贞苷等)可作为开发新型抗糖尿病肾病药物的候选分子。
提示新的治疗靶点: 研究筛选出的核心靶点不仅验证了已知靶点,也可能发现一些在DN中未被充分认识的新靶点
研究背景
糖尿病肾病(DN)是糖尿病最严重且常见的微血管并发症,目前缺乏有效疗法能延缓其进展至终末期肾病,临床需求迫切。
女贞子(Ligustri Lucidi Fructus)是传统中药,具有“滋补肝肾”功效,与现代医学中DN的病机有契合之处,但其治疗DN的具体作用机制尚不明确。
传统单一靶点研究模式难以解析中药多成分、多靶点的复杂作用机制。网络药理学与分子动力学模拟等现代计算方法为此提供了理想工具,但需最终通过生物实验进行验证。面对糖尿病肾病治疗的巨大未满足需求,本研究旨在利用整合计算与实验的现代策略,科学阐释传统中药女贞子的治疗潜力与作用机制。
文章亮点

研究方法
网络药理学,分子动力学模拟,分子对接
研究结果
1. LLF中的活性化合物及其目标
在这项研究中,从TCMSP和草药数据库中检索了92种化合物。其中,根据药物和药代动力学标准鉴定了20种生物活性化合物(表S1)。通过SWISSTARGET PREDICTIC,TCMSP和草药数据库预测了这20种活跃化合物的总共635个潜在靶标。
2. DN的有效目标
通过将来自OMIM,药品库和GeneCards数据库的数据组合在一起,总共获得了4208个与DN相关的目标(图2A)。通过相交分析,确定了383个重叠靶标,将它们牵涉到LLF在DN中的治疗作用中(图2B)。
3.建立具有共同目标的PPI网络
构建了包含308个节点和1430个边缘的383个常见靶标的蛋白质 - 蛋白质相互作用(PPI)网络(图S1)。根据中间性中心,紧密的中心性和程度的中位数,最初确定了25个目标(图2C)。随后通过MCODE和CYTOHUBBA插件建立了高度互连的子网络(图2C)。 MCODE子网络包括IFNG,MAPK1,TNF,RELA,TLR4,AKT1,CXCL8,IL6,IL1B和MYC,而CytoHubba子网络突出显示了IL6,IL1B,IL1B,JUN,JUN,STAT3,STAT3,CXCL8,RELA,RELA,RELA,RERA,TLR4,TLR4,TNF,TNF,NF,和NF,和NF,和NF,和ESR.和ESR。两个子网络中存在的七个目标(NFKB1,TNF,TLR4,CXCL8,IL6,IL1B和RELA)被确定为LLF抗DN效应的核心目标。

图1, Ligustri Lucidi果实(LLF)的活性成分及其在治疗糖尿病肾病(DN)方面的关键靶标。
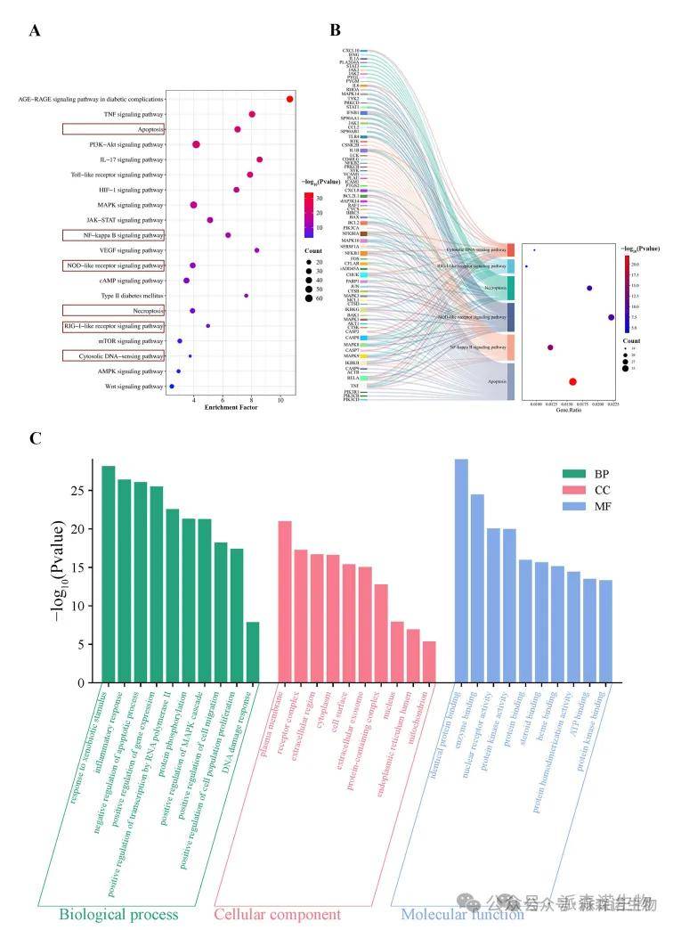
4.KEGG富集分析
通过对383个重叠目标的功能分析,总共确定了186个重要途径(P值<0.05)。选择了由P值排名的前20个与DN相关的途径进行可视化(表S3,图3A)。其中,凋亡,NF-κB信号,点头样受体信号,坏死性和类似I的受体信号通路都与kegg数据库中的胞质DNA传感途径(KEGG输入:MAP04623)有关(图S2)。生成了Sankey图来说明这六个途径及其相关目标之间的相互作用(图3B)。
这些发现表明,胞质DNA传感途径在LLF对DN的治疗作用中可能很重要。
5.GO富集分析
通过基因本体论(GO)分析确定了总共976个生物过程(BP)项,116个细胞成分(CC)项(CC)项(CC)项(CC)项(CC)项(CC)项(CC)项(MF)项(P值<0.05)。选择了前10个富集的术语以进行可视化(表S4,图3C)。富集的BP项主要与对异种生物刺激的反应和炎症,凋亡和基因表达的调节,RNA聚合酶II的转录,蛋白质磷酸化,MAPK级联激活,细胞迁移,细胞增殖,细胞增殖和DNA损伤反应。前10个CC术语主要涉及质膜,含蛋白质的复合物,细胞外区域,细胞质,细胞表面,细胞外外泌体,细胞核,内质网腔腔和线粒体。此外,富集的MF项包括相同的蛋白质结合,酶结合,核受体活性,蛋白激酶活性,类固醇结合,蛋白质均二聚化活性,ATP结合和蛋白激酶结合。

图2. 383个重叠目标的基因本体论(GO)和KEGG途径分析
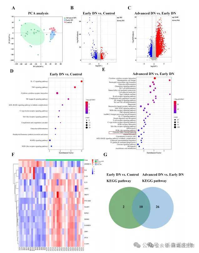
6.GSE142025数据集的GEO分析
基于GSE142025数据集,进一步研究了LLF对DN的治疗潜力。该数据集包括来自早期DN患者的6个肾脏活检样本,21例来自晚期DN的患者以及从肾切除术标本获得的9个正常肾脏样本。因此,将样品分为三组(对照,早期DN和Advanced DN)进行后续分析。
2D PCA图在对照组,早期DN组和高级DN组之间表现出明显的分离趋势。沿主要成分1,将早期的DN组定位在更接近对照组的位置,而高级DN组显然与两者分开(图4A)。
p-adjust <0.05和| log2fc |的阈值> 1作为阈值设置为获得差异表达的基因(DEGS)。在早期DN与控制比较中,确定了282个上调和393个下调的DEG(图4B)。相反,晚期DN与早期DN分析产生2648个上调,904个下调的DEG(图4C)。
DEG的KEGG途径富集分析揭示了早期DN与对照中的12个DN相关途径(图4D),包括IL-17,TNF,NF-κB和年龄段信号通路。晚期DN与早期DN比较确定了36个相关途径(图4E),包括细胞因子-循环受体相互作用,破骨细胞分化和细胞质DNA传感途径。
使用Venn图,我们能够识别26个在晚期DN中独有的途径(表S5,图4G),尤其是胞质DNA传感途径,这表明其在疾病进展中的关键调节作用。使用热图可视化与胞质DNA传感途径显着相关的18度(图4F)

图4 GSE142025数据集的分析。
7.分子对接分析
初步结果表明,TNF在PPI子网中都是常见的靶标,并且具有最高的程度值。此外,TNF还被确定为胞质DNA传感途径的下游靶标。在“成分 - 靶点- 疾病”相互作用网络中,通过数据库筛选确定为TNF的潜在配体,将其确定为TNF的潜在配体。因此,进行了分子对接分析,以进一步研究TNF(PDB ID:4Y6O)与上述化合物之间的相互作用。
TNF-API,TNF-TA和TNF-SAL配合物的计算结合自由能分别为-40.58,-36.40和-35.56 kJ·mol-1。这些计算结果表明TNF和API,TA和SAL之间的潜在相互作用。使用Discovery Studio 2019可视化预测的结合模式(图5)。

图5 分子对接分析
8.分子动力学分析
使用分子动力学模拟来探索配体 - 受体复合物的结构动力学。分析的三个系统是TNF-API,TNF-SAL和TNF-TA复合物。

图6 TNF和API,TA和SAL之间的分子结构和结合位点的分子动力学模拟。
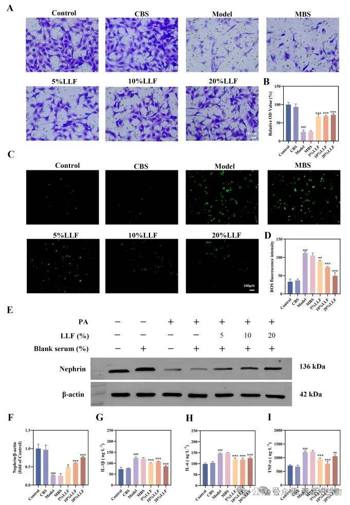
9.含LLF的血清对MPC5细胞活力的影响
与0.2 mm PA孵育24小时,在MPC5细胞中导致大约50%的细胞活力,表明最佳的建模条件。如图S3所示,用5%,10%和20%含LLF的血清处理24小时,以剂量依赖性的方式显着提高了细胞活力。因此,选择了这些治疗条件进行随后的实验。

图7 TNF和API,TA和SAL之间的分子结构和结合位点的分子动力学模拟
10.The Protective Effect of LLF-Containing Serum on MPC5 Podocytes
细胞损伤与迁徙能力受损有关。在这种情况下,使用Transwell分析,我们能够证明治疗组中的迁移细胞数量明显高于模型组(图8A,B)。
升高的ROS水平表明氧化应激。为了研究LLF是否通过抗氧化剂机制保护MPC5足细胞,通过流式细胞仪和荧光显微镜评估ROS水平。结果表明通过含有LLF的血清抑制PA诱导的细胞内ROS水平(图8C,D)。
在足细胞损伤期间,肾素的表达是一种关键的足细胞标记蛋白。如图8E所示,F,用5%,10%和20%的含LLF血清的血清以剂量依赖性方式上调肾蛋白表达。
炎性细胞因子释放有助于阳性反馈循环加剧足细胞损伤。使用ELISA,显示各种含LLF的血清可显着抑制PA诱导的IL-6,TNF-α和IL-1β释放(图8G – I)。

图8含LLF的血清的细胞保护作用。
结 论
总而言之,这项研究表明,LLF通过影响包括TNF,IL6和RELA在内的关键目标以及调节信号传导途径(例如CGAS-STING和NF-κB),通过SAL,API和TA等活性组件改善DN。
参考文献
Liu M, Gu Y, Yang Y, Zhang K, Yang J, Wang W, Li W, Wang X, Dong X, Yin X, Qu C, Ni B, Ni J. Network Pharmacology, Molecular Dynamics Simulation, and Biological Validation Insights into the Potential of Ligustri Lucidi Fructus for Diabetic Nephropathy. Int J Mol Sci. 2025 Jun 30;26(13):6303. doi: 10.3390/ijms26136303. PMID: 40650083; PMCID: PMC12249564.


















