

高效脂质组指纹图谱在胃癌诊断及预后预测中的应用
发表期刊:EMBO Molecular Medicine
影响因子:9.0
发表时间:2024.11
样本类型:血清、胃癌组织与对照组织
组学技术:非靶脂质组、靶向脂质组、转录组、蛋白组、空间代谢组
研究背景
胃癌是全球第五大最常见的恶性肿瘤,也是第四大癌症相关死亡原因。早期胃癌患者行根治性手术的5年生存率可超过90%,而晚期胃癌患者行化疗和免疫治疗的中位生存期不足15个月。因此,早期发现和诊断胃癌对改善患者预后具有至关重要的意义。
脂质组学技术的发展和机器学习的进步使得发现癌症特异性的特征和构建用于人群筛查的统计分类器成为可能。本研究分析了来自多个队列的GC患者和健康供者的血清脂质组学数据,以描绘GC的脂质代谢图谱。通过使用脂质特征的机器学习,开发了用于GC诊断和预后预测的液体活检新工具,并在外部验证队列和预测队列中进一步确认。
技术路线

结 果
1.GC脂质代谢景观的描绘
为了研究GC的代谢重编程,首先检测了28例GC患者和28例健康对照者的脂质和亲水性代谢物。主成分分析表明脂质的差异比亲水性代谢物的差异更显著。之后,收集来自中山大学肿瘤防治中心(SYSUCC)的266例胃癌患者和266例健康供者的血清作为探索队列,其中85%的样本作为训练队列,15%的样本作为测试队列。通过UPLC/MS检测血脂,PLS-DA分析显示GC患者与健康供体的脂质代谢模式存在显著差异。

2.构建用于GC诊断的血清脂质代谢标志物
应用机器学习模型,依次对spearman相关系数小于0.5的脂质通过10折交叉验证,当LDA算法应用于过滤后的前19个代谢物时,预测器取得了0.963的平均准确率,构成了血清脂质代谢特征。为了验证该预测因子是否对GC患者和健康志愿者的分类具有特异性,从每个样本被诊断为GC的概率中计算了LDA辅助的SLMS的得分。随着胃癌病理分期的进展,SLMS中的19种脂质表现出3种明显不同的变化趋势:持续增加、持续减少和先上升后下降。这一发现有利于胃癌进展的具体机制研究。

3.验证SLMS的诊断效能
为了评估LDA辅助SLMS的有效性,采用了受试者工作特征( ROC )曲线做验证。LDA辅助的SLMS取得了理想的曲线下面积( AUC ) 0.993,准确度0.967,灵敏度0.960和特异性0.974,其效果优于CEA、CA19 - 9、CA72 - 4及三者联合。为了评估SLMS的鲁棒性和准确性,对测试队列和外部验证队列进行血清脂质组学分析。在测试队列中,SLMS的AUC值为0.989,准确率为0.974,灵敏度为0.949,特异度为1.000;在外部验证队列中,SLMS的AUC值为0.965,准确率为0.913,灵敏度为0.929,特异度为0.898。

4.SLMS算法在GC早期检测中的应用
深入评估SLMS在胃癌(GC)癌前病变和早期胃癌(EGC)中的诊断效能。研究结果显示,SLMS在区分GC患者与健康供体时表现出优异的诊断性能,其AUC值高达0.977。然而,在区分癌前病变患者与健康供体时,其诊断效能相对较低,AUC值为0.782。值得注意的是,SLMS在早期胃癌(EGC)的诊断中表现出显著优势,在四个队列中的AUC值均超过0.960,显著优于CEA、CA19-9和CA72-4。SLMS在不同分期的胃癌患者中均展现出稳定的高性能,进一步证实了其在早期胃癌筛查中的重要应用价值。

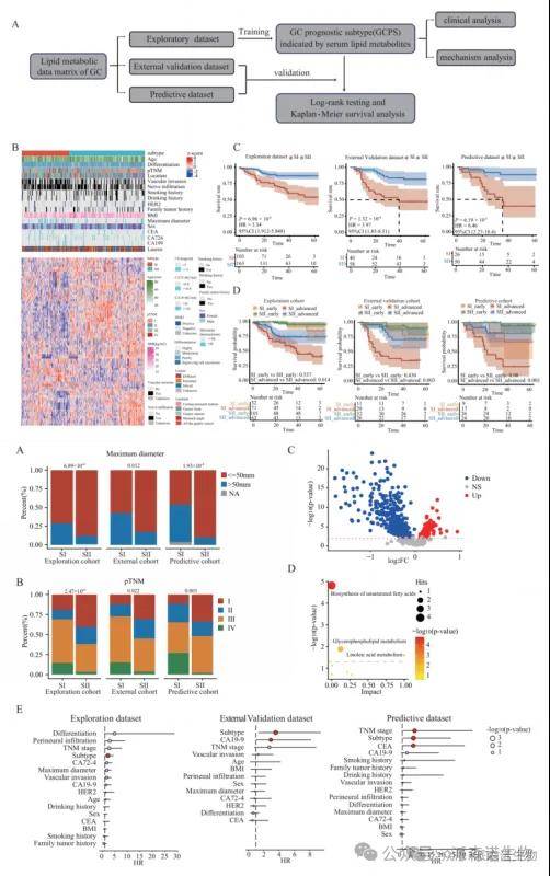
5.血清脂质代谢物可以预测GC的预后
利用探索队列中GC患者的脂质代谢数据矩阵构建了血清脂质代谢物表示的GCPS。通过对探索队列中与预后相关的脂质的代谢轮廓使用共识聚类方法确定了2个代谢亚型( SI-SII ),SI的预后明显差于SII,SI和SII的2年总生存率( overall survival,OS )分别为75.7 %和88.8 %。GCPS在外部验证队列和预测队列中表现出良好的预后预测能力,且与临床病理特征独立相关。GCPS还可以对晚期GC(AGC, pTNM III/IV)患者的生存进行分层。

6.多组学揭示了GC中一种全局性的脂质代谢紊乱
为了了解GC组织的脂质组谱,我们对GC组织和正常组织进行了脂质组和空间代谢组分析。首先,根据脂质组学结果,SLMS的8种脂质在GC组织和正常组织中的丰度存在显著差异,而与健康供者相比,SLMS的所有脂质在GC患者血清中显著失调。
空间代谢组结果揭示了肿瘤、瘤旁和正常区域之间存在不同的代谢模式。在肿瘤区域和正常区域之间也观察到脂质代谢物的变化,包括甘油磷脂,甘油酯,脂肪酸和鞘脂。重要的是,空间代谢组可以检测到SLMS中的3种脂质,它们在原位GC组织中的表达发生了变化。
对GC组织进行转录组学分析和蛋白组学分析系统探究GC中的脂质代谢重编程。GC中有相当一部分与脂质相关的代谢通路发生了失调。值得注意的是,GC患者和健康供者血清中的差异脂质所富集的通路相关的基因表达和蛋白水平发生了变化。进一步对不同亚型的GC组织进行转录组分析。差异表达基因的通路富集表明,两种预后亚型的代谢相关通路,包括脂质代谢,存在显著差异,这证实了脂质组学的结论。

本研究通过多组学分析揭示胃癌组织脂质代谢紊乱,并构建基于血清脂质的预后评分(GCPS)。首次对GC的脂质代谢谱进行了全面的描绘(包括血清和组织)。并且还提供了一种新颖的基于脂质的液体活检工具,用于胃癌的诊断和预后预测,这在胃癌脂质代谢的临床应用领域是开创性的。


















