2025-12-25

研究物种:小鼠
发表期刊:Drug Design Development and Therapy
发表时间:2025年
影响因子:5.1
文章亮点
本研究通过多组学分析揭示了蒜素(Allicin)抗动脉粥样硬化(AS)的多靶点协同机制。网络药理学筛选出94个关键靶点,其中CASP3、NF-κB1等核心蛋白通过调控凋亡、炎症等通路发挥治疗作用。分子对接证实蒜素与这些靶点具有强结合活性(结合能<-4.5 kcal/mol),体外实验显示蒜素能剂量依赖性地逆转依托泊苷诱导的BMDMs凋亡,并双向调节CASP3/NF-κB1(下调)和MAPK3/PARP1(上调)的表达。动物实验进一步验证,高剂量蒜素(100 mg/kg/d)可显著减少ApoE-/-小鼠主动脉斑块面积(p<0.001),改善血脂紊乱,使靶蛋白表达谱接近生理状态。这些发现为蒜素作为多靶点抗AS药物的开发提供了理论依据。
从临床转化角度看,该研究具有重要价值:首先,明确了蒜素通过"多靶点-多通路"协同作用(如PI3K-AKT、凋亡通路)干预AS的分子机制,为传统食药同源物质的现代化应用提供了范例。其次,实验证实蒜素在安全剂量(≤50 μM)下即可显著调节关键病理环节,其高剂量组疗效与阳性药瑞舒伐他汀相当,提示其作为辅助疗法的潜力。最后,研究建立的"网络预测-分子对接-细胞/动物验证"研究范式,为其他天然产物的机制研究提供了可借鉴的方法学框架。未来需进一步开展临床前毒理评估和剂型优化,以推动蒜素向临床转化。
研究背景
动脉粥样硬化(AS)是全球发病率和死亡率的主要驱动因素,其病理核心是脂质代谢紊乱和持续性血管炎症。早期AS以炎症微环境为特征,促使巨噬细胞转化为富含脂滴的泡沫细胞;随着疾病进展,巨噬细胞凋亡释放细胞内脂质,形成斑块坏死核心,加速动脉管腔狭窄和血管硬化。尽管现有疗法取得进展,但药物疗效局限和不良反应等问题亟待突破,需针对病理机制开发新策略。
天然药物因其多靶点、多通路协同调控特性在现代疾病防治中具有独特优势。大蒜素(Allicin)作为大蒜提取的有机硫化合物,已证实对心血管疾病具有保护作用,包括抑制炎症因子分泌、减少氧化应激等。然而,其抗AS的具体机制尚不明确。本研究结合网络药理学、分子对接及实验验证,揭示大蒜素通过调控巨噬细胞凋亡关键靶点(如CASP3、NF-κB1、BTK等)改善AS的分子机制,为天然药物开发提供新思路。
研究思路

研究方法
网络药理,分子实验
研究结果
1.通过生物信息学分析,研究明确了大蒜素与AS的潜在共同靶点,并利用PPI网络鉴定了核心靶点(红色节点)与非核心靶点(蓝色节点)的相互作用关系。

图1 大蒜素-AS靶点的鉴定
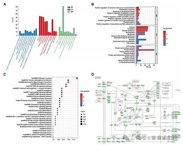
2.生物信息学分析揭示大蒜素可能通过调控凋亡、炎症反应等关键通路中的多靶点发挥抗动脉粥样硬化作用。

图2 大蒜素干预动脉粥样硬化(AS)交叉靶点的GO和KEGG富集分析
3.通过系统药理学分析揭示大蒜素可能通过调控脂质过氧化、内质网应激等通路,作用于多个AS相关靶点,形成网络药理学治疗模式。

图3 药物-靶点-通路-疾病(DTPD)相互作用网络
4.通过分子对接模拟,主变量大蒜素能够与多个核心靶点蛋白(CASP3、NF-κB1、BTK、MAPK3、PARP1)稳定结合,结合能较低,提示其可能通过直接作用于这些靶点来发挥生物学效应。

图4 大蒜素与核心靶点蛋白分子对接的2D和3D模式图。
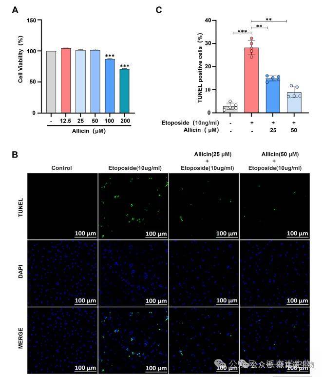
5.主变量大蒜素能显著抑制依托泊苷诱导的骨髓来源巨噬细胞(BMDMs)凋亡,该保护作用具有剂量依赖性,并通过TUNEL染色在形态学和统计学层面得到验证。

图5大蒜素对依托泊苷诱导的BMDMs凋亡的影响
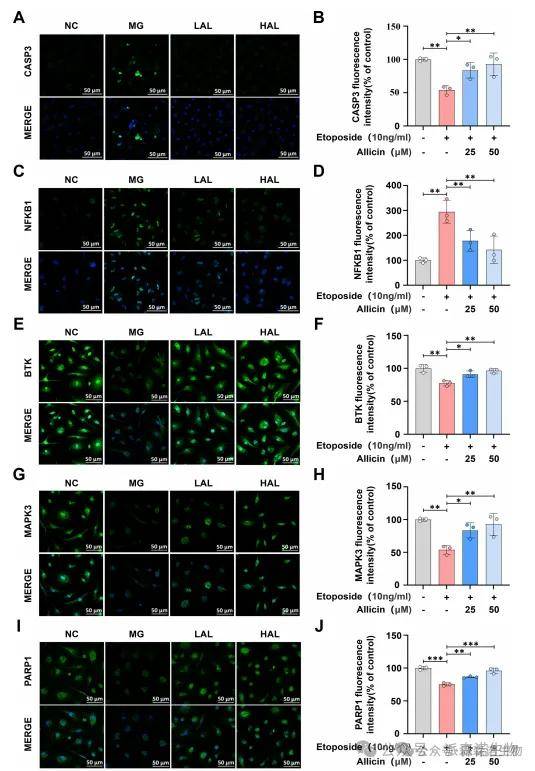
6.通过immunofluorescence实验及定量分析,作者在体外细胞水平验证了大蒜素能够显著影响多个靶蛋白(CASP3、NF-κB1、BTK、MAPK3、PARP1)的表达水平,表明大蒜素可能通过调控这些蛋白发挥其生物学效应。

图6大蒜素对靶蛋白表达影响的体外细胞验证。
7.大蒜素干预能有效降低高脂饮食诱导的ApoE−/−动脉粥样硬化模型小鼠的体重和血清总胆固醇、甘油三酯及低密度脂蛋白胆固醇水平。

图7:大蒜素干预显著降低了高脂饮食诱导的ApoE−/−小鼠模型的体重和血脂水平。
8.主变量大蒜素能显著抑制ApoE−/−动脉粥样硬化模型小鼠的主动脉斑块形成,减少主动脉根部脂质沉积,具有明确的抗动脉粥样硬化作用。

图8 大蒜素干预显著抑制高脂饮食诱导的ApoE−/−小鼠模型动脉粥样硬化斑块形成
9.通过免疫荧光定量分析证实了CASP3、NF-κB1、BTK、MAPK3和PARP1等预测靶蛋白的表达差异具有统计学意义。

图9 图9预测靶蛋白的表达验证
结 论
综上所述,该研究首次系统阐明了大蒜素通过多靶点、多通路协同作用,特别是通过双向调控凋亡相关蛋白的表达来抑制巨噬细胞凋亡,从而减缓动脉粥样硬化进展。这为将大蒜素开发为一种多靶点抗AS药物提供了重要的理论依据和实验证据。
参考文献
Wu S, Liu T, Weng M, Zhou Y, Ye L, Ruan S, Tang D, Zhong Q, Liu L, Zhao G. Integrating Network Pharmacology and Experimental Validation to Investigate the Action Mechanism of Allicin in Atherosclerosis. Drug Des Devel Ther. 2025 Dec 16;19:11187-11205. doi: 10.2147/DDDT.S553875. PMID: 41425494; PMCID: PMC12717827.
