2017-01-03

新年即将到来,在过去的一年中,派森诺生物在口腔微生物组研究领域捷报连连,继7月末与上海市第九人民医院合作,在《Frontiers in microbiology》发表相关论文之后,本月又与西北民族大学口腔医学院李志强教授团队合作,在微生态领域知名期刊《Applied and Environmental Microbiology》(AEM,最新影响因子3.823)上发表口腔微生物组最新研究成果。
研究背景
龋齿为一种慢性传染病,在诸多口腔疾病中发病率高,对于全球成人、儿童的健康影响巨大。目前对于龋齿病人的口腔微生物组研究相对较少,尤其是口腔内环境(如唾液pH和铁离子浓度等因素)对唾液菌群的塑造作用、进而对于龋齿的影响,先前研究主要基于体外实验,尚未通过高通量测序的手段直接对菌群进行检测研究。
研究目的
口腔菌群作为人体共生微生物组的重要组成部分,对于口腔健康至关重要。龋齿作为一种普遍且严重的口腔疾病,其发生发展可能与口腔微生物组的紊乱、失调有关。本研究通过对龋齿病人和健康个体的唾液微生物组进行高通量测序分析,探究影响龋齿病人唾液菌群组成的相关因素,并为早期预防和治疗龋齿提供对策。
研究方法
本研究采用Illumina MiSeq高通量测序技术,对21名龋齿病人和22名健康个体的唾液微生物组进行16S rRNA基因V4-V5区测序,并通过HOMD口腔微生物组专用数据库(Human Oral Microbiome Database,http://www.homd.org/)获得唾液微生物组的分类组成谱。同时测定每份唾液样本的pH值和铁离子浓度,并评估DMFT龋齿严重程度指数(Decayed, and missing and filled teeth index),从而全面衡量龋齿和唾液内环境对于唾液微生物组的影响。
分析内容与结果说明
1. 唾液微生物组的总体多样性和组成
对43份唾液样本进行高通量测序,共获得966,255条高质量序列,并在97%的序列相似度水平归并为1303个OTU。HOMD数据库的分类鉴定结果表明,唾液中占优势的细菌门包括Proteobacteria、Bacteroidetes、Firmicutes、Fusobacteria、Actinobacteria和Spirochaetes,其中Bacteroidetes的丰度在龋齿病人和健康个体间存在显著差异。在属和种的水平,也有一系列微生物存在显著差异,如Porphyromonas、Dietzia、Selenomonas和Fusobacterium periodonticum。
龋齿病人和健康个体唾液菌群组在门、属和种水平的组成分布
LEfSe分析揭示龋齿病人和健康个体富集的属和种
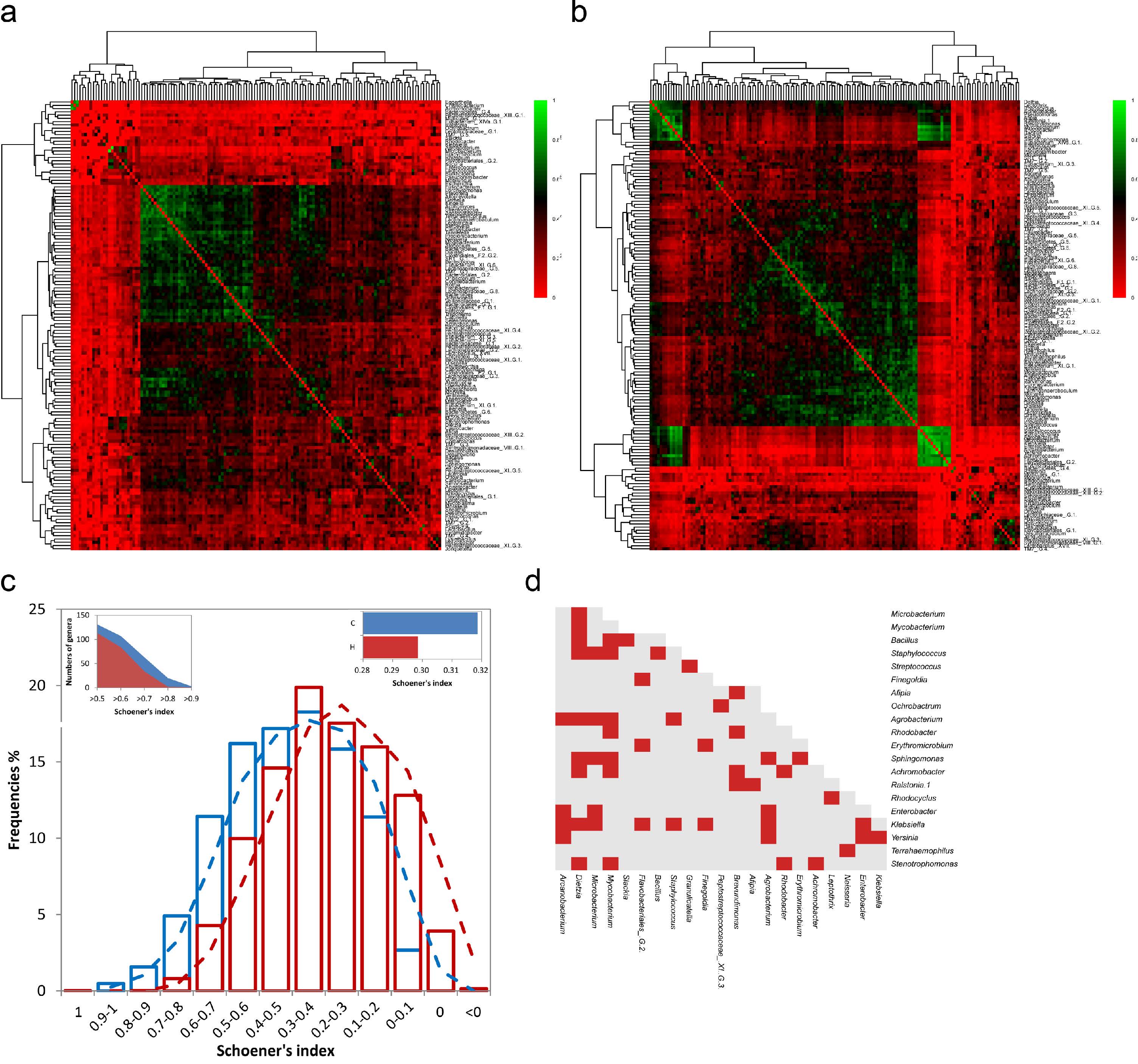
2. 龋齿病人和健康个体的唾液微生物共出现模式不同
通过计算不同属之间的Schoener"s共出现(Co-occurrence)指数,本研究深入分析了龋齿病人和健康个体的唾液微生物物种关联互作模式。分析表明,龋齿病人唾液中,微生物之间的关联互作频率更高,共有来自29个属的54对Schoener"s指数超过了0.8,体现出极强的共相关模式,如Microbacterium—Agrobacterium以及Eggerthella—Achromobacter。
Schoener"s共出现指数分析表明龋齿病人的唾液微生物间关联互作更强
3. pH、铁离子浓度等因素对龋齿病人唾液微生物组的影响
分析表明,龋齿病人口腔内环境的pH值显著降低(酸度增加),同时拥有更高的铁离子浓度,表明龋齿病人的口腔内环境发生了显著改变。相关性分析也证实,pH值和铁离子浓度以及DMFT龋齿严重程度指数均显著负相关。
pH值、铁离子浓度、DMFT指数在龋齿病人和健康个体唾液中的分布和相关性
同时,RDA冗余分析进一步表明,pH值、铁离子浓度以及DMFT指数均对口腔微生物组具有显著影响,如Oribacterium属与口腔pH值强相关,Olsenella、Scardovia和Pseudoramibacter等属同时与口腔pH值以及铁离子浓度显著相关,而DMFT指数则不仅影响上述微生物的分布,还与其它12个属有关。
RDA分析揭示与pH值、铁离子浓度、DMFT指数相关的唾液微生物类群
而在种水平,Ochrobactrum anthropi和TM7 [G-4] sp.分别与DMFT指数显著负相关和正相关,而Prevotella multisaccharivorax和Enterococcus italicus则分别与pH值和铁离子浓度显著负相关。
研究结论
本研究通过使用高通量测序技术,结合HOMD口腔微生物组数据库并计算Schoener"s共出现指数,实现了在种水平精细解析口腔内环境及龋齿对于唾液菌群的显著影响,为进一步研究口腔微生物组与人体健康之间的相关性并阐明其分子机制奠定了基础,并为龋齿疾病的精准、早期诊断提供了依据和思路。本研究的测序和数据分析工作由上海派森诺生物科技股份有限公司完成。
文章索引:
Zhou, J., Jiang, N., Wang, Z., Li, L., Zhang, J., Ma, R., Nie, H., and Li, Z. (2016). Influences of pH and iron on the salivary microbiome in individuals with and without caries. Appl Environ Microbiol. doi:10.1128/AEM.02412-16
