2021-09-09
抗CTLA-4和抗PD-1免疫疗法对肿瘤的抑制作用是多层面的,同时也会产生一定的副作用,例如结肠炎等,其分子机制了解尚少。通过单细胞测序和单细胞免疫组库测序分析显示,决定肿瘤免疫副作用的并不是Treg细胞,而是杀伤性T细胞和增殖性T细胞。通过对这些细胞的基因表达等深入分析,筛选潜在的用于免疫治疗副作用的治疗靶点。
1、课题思路
2、免疫治疗引起的结肠炎的免疫细胞分析
选取6例免疫治疗引起结肠炎(case组),5例经免疫治疗无结肠炎(无肠炎对照组)以及5例正常人(正常对照组)的肠道组织制备单细胞悬液,经CD45+分选,获得了51652个细胞。对这些细胞的分群结果显示,case组的杀伤性T细胞和增殖性T细胞的细胞数目大大增加。
3、case组的杀伤性CD8T细胞和增殖性CD8T增多
随后针对8例case组,6例无肠炎对照组,8例正常对照组的肠道组织制备单细胞悬液,经CD3+分选后进行单细胞5’转录组测序和单细胞TCR测序。结果显示对照组的CD4细胞和CD8细胞的数目均增加。
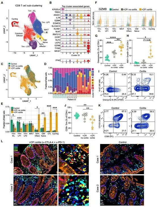
对CD8T细胞的细分群可将其分成8个细胞亚群,其中cytotoxic effector细胞和cyclingT细胞是case组特有的,此外,central memory/naïveT细胞和terminal effectorT细胞是case组的细胞数目大于两组control组,杀伤性效应分子GZMB的表达在上述三类细胞里也是case组大于两组control组。这些细胞亚群,可能参与了免疫治疗引发的结肠炎。相对应地,tissue-resident memoryT细胞在case组的数目小于两组control组。以上结果经流式和多色免疫荧光验证获得了一致的结果。
4、case组的效应性细胞和调节性细胞增多
对CD4T细胞的细分群可将其分成10个细胞亚群,其中Th1 effector细胞和cycling T细胞是case特有的,tissue-resident memory T细胞是case数目更少的。
在动物模型中的研究显示抗CTLA-4治疗减少了Treg的细胞数目,因此,Treg的数目减少可能是引起副作用的一个原因。针对Treg的细胞数目统计发现,case组的Treg细胞数目比两组control略高,并且FOXP3的表达量也是在case组略高,以上结果经流式验证获得了一致的结果。说明免疫治疗引起的结肠炎并不是由Treg细胞数目减少引起的。
5、结肠炎相关的T细胞和组织驻留T细胞的TCR克隆型相同
筛选到与结肠炎相关的T细胞后,首先关注的问题是这类细胞起源于哪类细胞。通过TCR克隆型的分析显示,结肠炎相关的T细胞的克隆型与tissue resident T细胞的克隆型高度相同,并且拟时序分析结果显示tissue resident T细胞是结肠炎相关T细胞的起源。
6、T细胞的免疫逃逸相关基因表达分析
作者随后针对所有CD8T细胞和CD4T细胞分析了免疫逃逸相关基因的表达情况。结果显示,在结肠炎相关的T细胞中,免疫逃逸基因表达均大大提高。而结肠炎相关的T细胞相较于其它T细胞,GZMB,GNLY等细胞杀伤性因子以及干扰素反应大大增加。
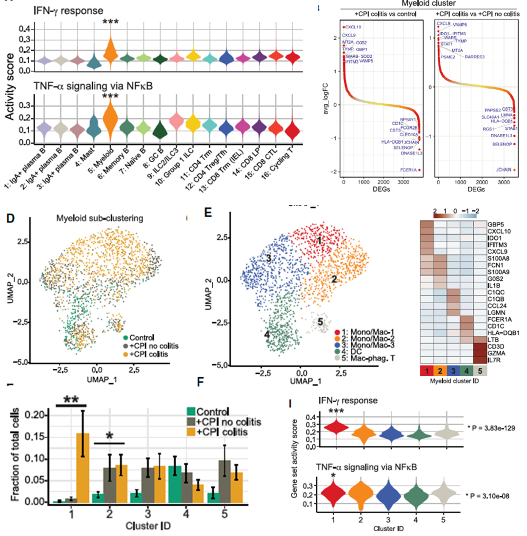
7、髓系细胞炎性基因表达
作者针对CD45+细胞进行了验证码基因的表达,结果显示髓系细胞中高表达了IFNγ和TNFα相关的基因表达大大增加。其中case组最高表达的基因是CXCL10和CXCL9。将髓系细胞的细分群可分成3个巨噬细胞/单核细胞亚群,1个DC细胞亚群以及一类吞噬了T细胞的巨噬细胞亚群。Case组的亚群1类巨噬细胞的细胞数目增多,这类细胞高表达了CXCL9和CXCL10以及高表达了IFNγ和TNFα相关基因。
8、筛选T细胞和髓系细胞相关的潜在治疗靶点
鉴于免疫治疗引起的结肠炎具有T细胞增多和炎症反应增加,针对T细胞招募和炎症反应,可以筛选潜在的治疗靶点。CXCR3和CXCR6在case组的T细胞中高表达,两者的ligand CXCL16在髓系细胞和肥大细胞高表达,CXCL9和CXCL10在髓系细胞高表达,暗示髓系细胞和T细胞的通讯在免疫治疗引发的结肠炎中发挥重要功能。
整合素蛋白α4β7参与肠道对血液的T细胞的招募,其编码基因ITGA4在结肠炎相关的CD4T细胞和CD8T细胞里高表达,靶向整合素的药物可能对免疫治疗引起的结肠炎有一定的疗效。
此外,针对一系列炎症因子基因的表达分析显示,在case组的髓系细胞高表达的基因包括TNF、IL1B等,在case组的T细胞里高表达了TNFRSF11A。前期临床试验显示TNFα抑制剂对免疫治疗引发的结肠炎有一定的疗效。NLRP3可以促进IL1分泌,单细胞测序结果显示两者信号通路高度共表达,NLRP3是在case组表达大大提高。抗IL-1β单抗可能是免疫治疗引发的结肠炎的潜在药物。
结论
通过该研究鉴定到了免疫治疗引发的结肠炎的关键细胞亚群,解析了免疫治疗副作用的细胞水平和分子水平的机制。为后续的治疗鉴定了潜在的治疗靶点。
更多技术资讯,请关注派森诺官网
