2023-10-12
研究背景
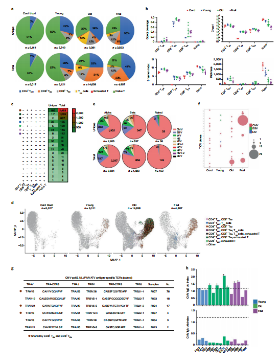
人类的衰老是一个不可避免的、渐进的、全身性的过程,其中免疫系统的恶化是导致机体走向衰老的关键因素,免疫系统随年龄的增长而逐步退化的分子证据以及导致一些老年人保持高免疫性能而其他许多人脆弱的机制,仍在进一步探索中。 老年衰弱综合征(Frailty)是老年人生理储备下降导致机体易损性增加、抗应激能力减退的非特异性状态,是个体介于身体机能正常到逐步丧失进而死亡的过渡状态。老年衰弱综合征的显著特征之一是机体多系统的失调。免疫系统恶化是衰弱的关键标志,在衰弱的病因和发病机制中起重要作用。 临床问题:老年衰弱综合征的免疫表型及其潜在的细胞和分子过程是什么? 前人研究:bulk水平研究PBMC和其它免疫细胞中与衰老相关基因得表达变化 本研究意义:深入理解了老年衰弱综合征中免疫衰老机制 文章方案设计 取样策略:取新生儿脐带血(n=3)、青年组PBMCs(n=3)、健康老年组PBMCs(n=6)和体弱老年组PBMCs(n=5)进行scRNA-seq+scTCR-seq 文章主要结果 结果一:不同年龄组的免疫细胞图谱 本研究将获得的114,467个高质量单细胞聚成17个cluster,根据经典marker基因的表达对cluster进行注释(图1b、c),发现脐带血样本包含非常少的记忆T细胞(cluster2和cluster3)和“other T cells”(cluster6和cluster9),这可能意味着cluster6和cluster9的细胞处于更活跃的状态或具有成人特有的T细胞特性。此外,“other T cells”的比例随着样本年龄的增加而逐渐上升(图1d、e)。 图1 同年龄组的免疫细胞图谱 结果二:衰老过程中T细胞亚型的动态变化 本研究提取cluster1/2/3/6/9重新聚类分群,定义了6个亚群,如图2f,随着年龄的增长,T细胞的组成向功能更完善的记忆性T细胞转移;脐带血组T细胞以Naïve T为主,Naïve T细胞的比例随着年龄的增长而呈现出减少的趋势,从青年组过渡至老年组时,Naïve T细胞的数量更是急剧下降;3组成人组中,体弱老年组CD4+TCM细胞较多,健康老年组CD8+TCM和Treg细胞较多。这可能意味着CD8+和CD4+T CM细胞之间的平衡在维持老年人免疫系统的活力中起着重要作用(图2i、h)。在老年组中发现了高表达长链非编码RNA NEAT1和MALAT1的T细胞,这意味着NEAT1和MALAT1可能是淋巴细胞老化的标志(图2g)。 图2 衰老过程中T细胞亚型的动态变化 结果三:剖析T细胞转录组特征与TCR动态趋势 研究发现Naïve T细胞发生的克隆型扩增频率较低,相反,记忆T细胞,特别是来自老弱群体的CD4+TCM细胞,具有较高的克隆型扩增频率(图3a)。从新生组到体弱老年组,TCR克隆多样性逐渐降低(图3b)。共享克隆型出现在 CD8+ TCM, CD8+ TEM, exhausted T,CD4+ TCM 和 Treg cells中,naiveT细胞共享克隆型较少(图3c:+代表对应细胞亚型间有共享克隆型) 共享的 TCR 克隆型主要在成年供体中观察到,特别是在old、Frail组中(图3d)。将共享TCR序列与以前报道过的抗原特异性TCR序列进行比对,单独Alpha或Beta链匹配上的抗原特异性TCR序列远高于配对的,这很可能是因为以前发现的抗原特异性TCR大多是不配对的(图3e)共享TCR匹配到的是CMV/EBV/IAV等抗原(图3f)。ELISA实验(验证试验)发现CMV抗原特异性TCRs只在old、Frail组中被鉴定出来(图3g),部分具有CMV抗原特异性TCRs的供者对CMV抗体呈阳性(图3h) 图3 剖析T细胞转录组特征与TCR动态趋势 结果四:免疫细胞异质性以及共同的衰老特征 随着年龄的增长,16种细胞类型中的大多数细胞亚群表现出更加多样化的转录特征(图4a),推测血液中免疫细胞存在异质性的原因可能与随着年龄增长不断暴露的细胞外抗原增加有关。通过组间差异分析找组特异性基因,再看组特异性基因在细胞亚群的表达情况,有无细胞类型偏好,发现年轻组几乎无细胞类型偏好(图4c)。功能富集分析发现例如脐带血特异性基因(如SOX4、FCER1G和STMN1)集中在T细胞亚型中,这些基因在淋巴细胞激活和分化功能中富集(图4d、e)。最后通过Qpcr验证特异性基因表达(图4f)。 图4 免疫细胞异质性以及共同的衰老特征 结果五:特定年龄组和特定细胞类型的转录调控分析 分析发现大多展示的是不同分组中某一种细胞类型特有的regulon(图5a),调控网络图展示大多数靶基因都被一个转录因子专一靶向,表明所识别的regulon具有较高的特异性(图5b)。通过比较靶基因在不同分组、不同细胞类型的表达水平,TF可能起到正向或负向调节作用。例如, Krüppel-like family 的KLF2(源于新生儿脐带血组和体弱老年组的NK细胞)和KLF6(源于健康老年组的NK细胞)对靶基因是正向调节作用,而KLF3 (源于青年组的T细胞)对靶基因是负向调节作用,与先前已知的Krüppel-like factors的功能是一致的(图5d)。 图5 特定年龄组和特定细胞类型的转录调控分析 结果六:不同细胞类型的免疫衰老轨迹(以naiveT细胞为例) 拟时轨迹分析描绘了来自不同年龄组的naiveT细胞沿着假时间尺度的递增,来自脐带血的细胞主要聚集在早期末端,而来自三个成年组的细胞位于2个分支上(图6ab),SOX4基因(与T细胞分化与迁移相关)在主要来自脐带血的naiveT细胞中高表达(图6d),可定为生物学起点。部分核糖体蛋白编码基因表现出选择性表达特征,RPS24、RPS29、RPS12和RPS14在早、中晚期互斥表达(图6c),对Late1和Late2(图6e)差异基因分析发现old组上调差异基因涉及Toll-like receptor and MAPK signaling pathways(DUSP1, FOS, JUN和NFKB2),Frail组上调差异基因涉及病毒反应和细胞凋亡(DDIT3和MX1),推测来自old组的naive T细胞在功能上比来自Frail组的naive T细胞更活跃。 图6 naiveT细胞的免疫衰老轨迹分析 结果七:体弱老年组特异性的单核细胞亚群(Frailty-specific monocytes)分析 提取cluster4/10/12重新聚类分群,发现一群Frailty-specific monocytes(图7a),lncRNAs NEAT1 和 MALAT1,与癌症和全基因组基因调控功能有关而广为人知,而Frailty-specific monocytes高表达该基因(图7b),Frailty-specific monocytes 和其它类型单核细胞差异分析和功能富集分析发现上调基因富集到与炎症反应和衰老有关的功能,下调基因富集到对胞吐、髓系细胞活化和细胞凋亡具有重要作用的功能(图7d)。前人报道NEAT1 是髓系细胞(包括单核细胞和巨噬细胞)中的炎症激活剂,通过NEAT1基因的过表达来探索NEAT1与细胞衰老的关系,首先确定了NEAT1、IL1B 和 IL6 以及一系列细胞衰老标记基因CDKN1A、CDKN2A 和 SIRT1的表达(图7e),接下来,NEAT1 的过表达显着增加了炎症反应(IL1B、IL6 和 IL8)和细胞衰老(CDKN2A、CDKN1A、SIRT1 和 β-半乳糖苷酶)标志物的表达(图7f-i),故可推测 NEAT1基因促进衰老单核细胞的炎症反应,进而导致虚弱。MAFB 和 RELB 在脆弱的单核细胞中均表现出相对较高的表达水平,而脆弱的单核细胞具有适度高的 MAFB 和 RELB 调节子活性,这表明 RELB 作为潜在的主要调节因子导致脆弱的单核细胞的性质受损(图7j、k)。 图7 体弱老年组特异性的单核细胞亚群分析 总结 本研究构建了从新生儿到衰弱的人类免疫细胞单细胞水平的转录组谱图和TCR克隆型图谱。为发现免疫衰老和衰弱的新细胞类型、特异性细胞标记和全球基因组资源提供了见解,有助于我们解释衰弱的发病机制。








