
2019-07-02
期刊:PLOS Pathogens
影响因子:6.158
文章题目:Schistosoma japonicum extracellular vesicle miRNA cargo regulates host macrophage functions facilitating parasitism
技术手段:small RNA-Seq和RNA-Seq
派森诺生物与中国农业科学院上海兽医研究所携手合作,于2019年6月4日在《PLOS Pathogens》上发表了有关日本血吸虫miRNA调节宿主免疫应答促进寄生虫存活的研究成果,影响因子6.158。
研究背景
寄生虫与宿主外周血免疫细胞密切接触,但对寄生虫与这些免疫细胞之间的调节相互作用知之甚少。因此,阐明血吸虫存活的机制不仅有助于理解宿主-寄生虫相互作用,也有助于针对血吸虫病的新策略的发展。而细胞外泌体(EV)及其miRNA载体已被证明是参与许多生物过程调节的细胞间通讯的介质。
研究方法
血吸虫细胞外泌体Small RNA-Seq、小鼠细胞RNA-Seq、qPCR、流式细胞术、细胞转染、蛋白质免疫印迹等
研究结果
01 血吸虫细胞外泌体SjEVs及其miRNA的表征
qNano分析表明SjEV的大小范围为100nm至400nm(图1A)。蛋白质免疫印迹表明,分离的SjEV含有几种已知的外来体标志物,包括GAPDH,HSP70和HSP90(图1B)。接下来,使用高通量测序,作者确定了与SjEV相关的小RNA群。
生物信息学分析表明,SjEV中相对大百分比的小RNA是miRNA(32%)(图1C),包括miR-125b,miR-61,miR-3505和寄生虫特异的bantam miRNA。SjEV miR-125b在SjEV中持续且高度富集,占三个生物重复中的总miRNA读数的64.21%,使用RT-qPCR验证了这几种miRNA的相对丰度(图1E)。

图1 SjEVs及其载运miRNA的表征
02 日本血吸虫EVs主要由宿主外周血单核细胞携带,并将其载运miRNA转移到受体细胞中
成体血吸虫可以与宿主外周免疫细胞密切接触,存在于宿主肠系膜静脉中数十年。
为了确定SjEV是否被摄取并调节宿主外周免疫细胞(图2A),作者将体外PKH67标记的SjEV与鼠外周免疫细胞一起孵育。然后使用流式细胞术分选外周免疫细胞以区分CD3eT细胞,B220 B细胞,CD11b + Ly6C +单核细胞和NK1.1细胞,并定义标记的EV摄取到不同的免疫细胞中。
SjEV主要在单核细胞中鉴定,然后是T细胞,B细胞和NK细胞(图2B和2C)。使用通过尾静脉注射PKH67标记的SjEVs的小鼠的实验证明SjEVs也被体内外周免疫细胞摄取(图2D)。如图2E和2F所示,尽管摄取在体内看起来不是选择性的,但是注射后4小时和12小时PKH67标记的SjEV在小鼠单核细胞中最高,与体外结果一致。来自日本血吸虫感染小鼠的外周血免疫细胞的分析表明,在自然感染期间,miR-125b,bantam,miR-61,miR-277b也被摄取并存在于外周免疫细胞中(图2G)。
值得注意的是,与摄取较少SjEV的NK细胞相比,这些日本血吸虫miRNA在单核细胞中显著更丰富(图2H)。总之,这些结果表明日本血吸虫EV主要宿主单核细胞摄取,其载运miRNA转移到受体细胞中。

图2 宿主外周血免疫细胞对SjEVs及其miRNA载运量的评估
03 日本血吸虫EV miRNA在受体细胞中具有功能相关性
为了开始实验以确定SjEV miRNA是否可以功能性调节宿主受体细胞内的RNA,作者首先使用Exo-Glow外泌体标记试剂盒标记SjEV RNA,将标记的SjEV与小鼠巨噬细胞细胞系(RAW264.7细胞)一起孵育,使用荧光用显微镜检查SjEV摄入细胞,然后确定SjEV miRNA是否转移到受体细胞中。如图3A所示,标记的SjEV被RAW264.7细胞摄取。RT-qPCR分析表明在用SjEV孵育的RAW264.7细胞中很容易检测到SjEV miRNA(miR-125b,miR-61,bantam和miR-277b)(图3B),表明SjEV miRNA被转移到受体细胞。

图3 日本血吸虫EV miRNA被受体细胞吸收,并与宿主Argonaute结合
04 RNA-seq分析在受体细胞中发现了与SjEVs处理相关的差异表达miRNA
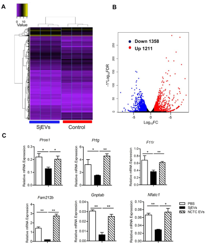
为了检查受体细胞摄取的SjEV的潜在调节作用,作者使用RNAseq鉴定用日本血吸虫EV处理的细胞中mRNA的稳态水平的变化。在SjEVs处理的细胞的三个生物学重复中鉴定了2,569个受影响的mRNA,1,211个上调和1,358个下调(图4A和4B)。
KEGG分析表明改变的mRNA主要参与TNF和Toll样受体(TLR)信号传导途径,细胞因子-细胞因子受体相互作用,Rap1信号传导途径和其他信号传导途径。为了进一步了解SjEV miRNA货物在受体细胞中的潜在调节作用,作者选择了丰富的miR-125b(64.21%的miRNA读数)和bantam用于进一步分析。
首先使用TargetScan和miRanda来预测这两种miRNA的假定靶标。这些软件共同预测了miR-125b的257个的mRNA靶标和bantam的12个的mRNA靶标。然后,选择了几个预测的mRNA靶标并使用RT-qPCR证实这些mRNA靶标水平在SjEV处理的细胞中被改变。与RNA-seq结果一致,RT-qPCR在RAW264.7细胞处理的SjEV的独立实验中证明了这些mRNA的减少(图4C)。

图4 RNA-seq分析SjEVs处理细胞中差异表达的mrna
05 SjEV miR-125b和bantam miRNA功能分析验证
在miR-125b的预测靶标中,已知蛋白质S1(Pros1)和F11r分别抑制TLR-触发的炎症反应并调节免疫细胞功能和细胞因子产生。
为了确定Pros1和F11r mRNA是否可被SjEV miR-125b靶向,将mRNA 3'UTR预测的miRNA结合位点(使用TargetScan和mRanda预测)克隆到荧光素酶报告基因(pGlu-CMV)的3'UTR中。结果表明miR-125b可以下调RAW264.7细胞中相应的Pros1和F11r mRNA靶区域的表达。
为了进一步证明Pros1和F11r下调影响TLR信号传导,作者设计并优化了有效沉默Pros1(siRNA-425)或F11r(siRNA-716)的siRNA(图5F)。结果表明用Pros1 siRNA处理RAW247.1细胞可以抑制Pros1导致参与TLR信号传导的分子的表达增加和细胞培养基中TNF-α浓度增加;而F11r沉默不影响TLR信号传导和TNF-α浓度。
使用相似的方法,作者证明了SjEVbantam miRNA可以靶向巨噬细胞中的Fam212b,Clmp和Prtg以影响TNF-α的产生。另外,小鼠实验和流式细胞术分析分析结果还表明SjEV miR-125b和bantam影响巨噬细胞增殖。

图5 SjEV miR-125b靶向pro1,影响巨噬细胞TLR信号通路
由于单核细胞数量增加和TNF-α浓度升高与感染血吸虫的小鼠有关,作者还评估了宿主外周血单核细胞水平是否会影响蠕虫负荷和卵子沉积。实验结果表明宿主单核细胞数量的减少显著减少了小鼠的寄生虫负荷和卵沉积,说明血吸虫分泌的EV诱导的外周血单核细胞数量增加可能在寄生虫存活和产卵过程中起关键作用。
结论
作者证明从日本血吸虫(SjEVs)释放的EV主要由巨噬细胞和其他宿主外周血免疫细胞摄取,并且它们载运的miRNA转移到受体细胞中。日本血吸虫EV miR-125b和bantam miRNA摄入宿主细胞增加了巨噬细胞增殖和TNF-α产生,这有助于寄生虫存活。作者的研究结果揭示了SjEV miRNA在促进血吸虫寄生中的关键作用。
原文索引
Liu J, Zhu L, Wang J, Qiu L, Chen Y, Davis RE, et al. (2019) Schistosoma japonicum extracellular vesicle miRNA cargo regulates host macrophage functions facilitating parasitism. PLoS Pathog 15(6): e1007817.