
2019-11-08

2019年10月31日,学术期刊《Nature Communications》(影响因子:11.878)在线发表了题为“Theabrownin from Pu-erh tea attenuates hypercholesterolemia via modulation of gut microbiota and bile acid metabolism”的研究论文,上海交通大学第六人民医院转化医学中心和上海中医药大学交叉科学研究院为共同通讯单位。研究首次系统揭示了普洱茶通过改变肠道菌群结构,促进肝脏胆固醇、甘油三酯分解代谢的作用机制,表明普洱茶及其特征组分茶褐素能够调节肠道菌群和胆汁酸代谢,从而减轻高胆固醇血症。
肠道微生物组的解析是本研究的重要方法手段。派森诺作为测序服务提供商,我们在本研究中承担了多样性组成谱测序、宏基因组测序和相关数据解析挖掘的工作。我们也再次由衷祝贺该研究成果的顺利发表!


普洱茶(Pu-erh Tea)原产于云南西双版纳、普洱一带,是以云南特有的大叶种晒青毛茶为原料,采用特殊的工艺制成的发酵茶,在民间已有1800多年的使用历史。茶褐素是普洱茶中活性与含量最高的成分之一。以往的研究表明普洱茶具有降低胆固醇的特性。近年来,随着人们生活水平的不断提高,高脂血症、肥胖等代谢性疾病日益增多,具有减肥降脂功效的普洱茶在世界范围内倍受青睐。在普洱茶进入人体后所导致的特征性代谢变化中,最为突出的是能引起一系列与肠道菌群代谢相关的代谢物变化,提示饮用普洱茶很可能改变和调整了肠道微生物组。

研究方法
实验对象:小鼠肠道内容物和粪便、以及志愿者粪便
测序方法:扩增子测序(16S rRNA基因V4–V5区,Illlumina MiSeq PE300测序);宏基因组测序(Illumina HiSeq X-ten PE150测序)
结果展示
本研究通过给正常和高脂饮食小鼠饮用普洱茶26周,发现饮用普洱茶后,小鼠在进食量不改变甚至增加的情况下,体重显著低于各自不饮茶的对照组,同时血清和肝脏的总甘油三酯和总胆固醇水平亦显著降低。志愿者饮用普洱茶4周后,也显示显著的降低血清甘油三酯和总胆固醇水平的效果。

小鼠和志愿者饮茶后体重、血脂等指标的变化
对饮茶的小鼠肠道内容物和粪便、以及志愿者粪便进行肠道微生物组的测序分析,发现肠道和粪便中编码胆盐水解酶(Bile-salt hydrolase,BSH)的细菌丰度显著降低。进一步通过宏基因组测序解析发现,BSH的功能丰度亦明显下降。同时,通过肠道内容物、粪便的体外培养实验证实BSH功能活性在饮茶后呈现显著下降。


通过多样性组成谱测序和宏基因组测序,发现小鼠和志愿者饮茶后,具有BSH功能的菌群丰度和功能发生显著变化
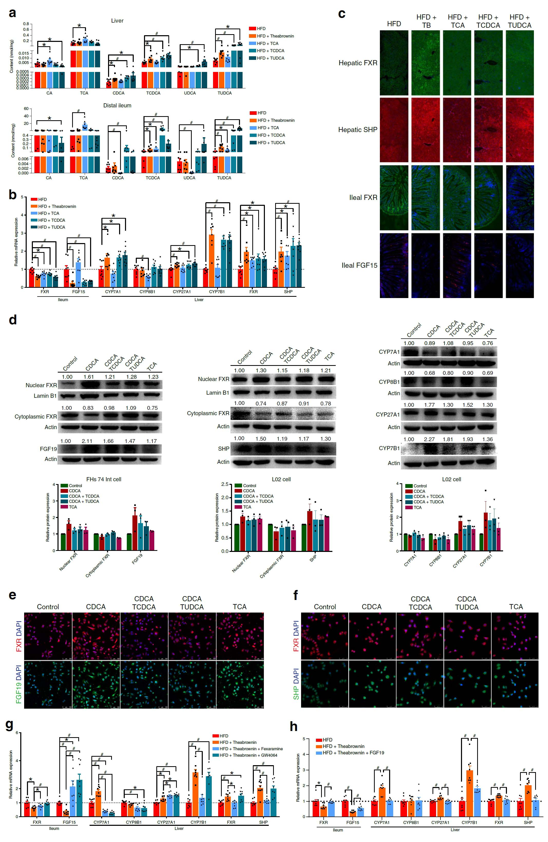
肠道菌群BSH主要功能是降解结合型胆汁酸,其功能的减弱使得从胆囊流入小肠的结合型胆汁酸水平明显升高,尤其是牛磺鹅去氧胆酸(TCDCA)和牛磺熊去氧胆酸(TUDCA)的升高。
普洱茶能提升血清和肠道中结合型胆汁酸的水平
为了寻找导致细菌BSH功能下降的普洱茶有效成分,本研究继续挖掘了普洱茶的组分与肠道菌群丰度变化的相关性,发现普洱茶中含量较高的多酚类聚合物——茶褐素与BSH菌群呈显著相关。为了验证这一结果,本研究进一步给小鼠饮用茶褐素,发现8周后就显示出与普洱茶相当或更明显的表型效果(降低胆固醇和甘油三酯),从而证明了茶褐素是普洱茶中减肥降脂的有效化学成分。
茶褐素与BSH菌群显著相关,并能直接降低BSH活性、同时提升肠道中结合型胆汁酸的水平
此前有研究表明,在小鼠模型中,结合型胆汁酸T-bMCA(牛磺-b-鼠胆酸)是胆汁酸肠道核受体FXR的天然配体,对FXR具有显著的抑制作用。本研究表明,饮茶后结合型胆汁酸TCDCA、TUDCA的升高明显抑制了FXR,进而抑制了肠道FGF15/FGF19-FGFR4信号通路,激活肝脏胆汁酸合成酶的活性,促进了胆固醇合成胆汁酸的代谢过程,从而降低胆固醇水平。而肝脏合成胆汁酸水平的增加,使得肝脏中鹅去氧胆酸(CDCA)增加,CDCA的持续增加则不断激活了肝脏FXR-SHP信号通路,这条信号通路的激活会进一步激活肝脏胆汁酸替代合成途径中的关键酶CYP7B1活性。所以,普洱茶引起的胆汁酸合成的增加主要作用于肝脏胆汁酸替代合成途径CDCA通路上。
FXR-FGF15和FXR-SHP对替代途径胆酸合成的调节
为了阐明以上分子作用机制,本研究进一步采用无菌小鼠模型,分别移植了高脂饮食和高脂饮食并饮用茶褐素的小鼠肠道菌群,结果显示移植了茶褐素肠道菌群的小鼠体重、血脂指标明显低于移植了高脂饮食对照组的小鼠,表明肠道菌群对表型的改变具有至关重要的作用。紧接着,在给予茶褐素干预的小鼠实验中,同时给予肠道FXR的特异性激动剂Fexaramine或FGF19蛋白,结果显示二者均能逆转由茶褐素所引起的小鼠血脂指标、胆酸合成水平以及信号通路的改变,说明特异性抑制肠道FXR-FGF15/19信号通路是茶褐素降低胆固醇水平的关键环节。进一步利用腺相关病毒载体技术分别对小鼠肝脏CYP7A1和CYP7B1进行敲减,并给予茶褐素,结果表明敲减CYP7B1后,茶褐素不再具有降低小鼠血清胆固醇水平的效果,而敲减CYP7A1后茶褐素仍然具有效果,充分证明茶褐素降低胆固醇的作用是通过特异性促进肝脏胆汁酸的替代合成途径实现的。

普洱茶降低胆固醇水平的分子机制图
研究结论
本研究发现,普洱茶富含的多酚物质茶褐素,可通过调节肠道菌群、抑制菌群水解初级胆汁酸,来调控肠肝对话,进而促进肝脏消耗胆固醇生成胆汁酸,并增加胆汁酸的粪便排出。这些发现阐释了普洱茶降低胆固醇的机制,表明抑制肠道中编码胆盐水解酶的菌群、减少肠道FXR-FGF15/19信号,可能是治疗高胆固醇血症和高血脂症的潜在疗法。
同时,对普洱茶的这一系统性的机制研究提示,包括肥胖、脂肪肝、糖尿病在内的代谢性疾病的发生和发展过程与肠道菌群结构组成和具体功能的系统性变化密切相关。如何把握肠道微生物组的致病性变化并采用针对性的干预措施,正日益成为目前医药研究领域中的热点和重点。可以预见,肠道微生物组将会是未来众多慢性代谢性疾病的药物作用靶点!
文章索引
Huang, F., Zheng, X., Ma, X. et al. Theabrownin from Pu-erh tea attenuates hypercholesterolemia via modulation of gut microbiota and bile acid metabolism. Nat Commun 10, 4971 (2019) doi:10.1038/s41467-019-12896-x
点击阅读全文
https://www.nature.com/articles/s41467-019-12896-x