
2021-04-07

派森诺生物与河南省人民医院携手合作于近期在International Journal of Infectious Diseases杂志发表了题为Protein expression shift and potential diagnostic markers through proteomics profiling of tuberculous pleurisy biopsy tissues的文章。
●技术手段:TMT标记定量蛋白组学;PRM定量
研究背景
由结核杆菌(M. Tuberculosis)感染引起的结核病(TB),是造成世界传染病死亡的第二大原因。2018年,约有1000万人被诊断为结核病,导致150万人死亡。中国是世界上结核病负担最重的国家之一,占全球结核病例的9%。结核性胸膜炎(或胸膜炎)是结核的一种亚型,它是肺外结核最常见的类型之一,约占中国所有结核病例的25%。
结核性胸膜炎是由间皮细胞、中性粒细胞、CD4细胞、单核细胞、IFN--γ和血管内皮生长因子介导的,因此会增加血管通透性并导致胸腔积液。女性患者症状表现为咳嗽、胸痛、发热、呼吸困难、盗汗、乏力、体重减轻、厌食或月经紊乱。胸腔积液通常是单侧的,可以通过胸部X线检查或CT扫描来诊断。并发症有胸膜纤维化、胸膜钙化和肺塌陷,这些都严重影响我们的日常生活。因此,了解其发病机制、早期诊断、及时治疗和发现可能存在这些并发症的高危患者是很重要的。
目前对结核性胸膜炎的诊断涉及多个步骤,而且非常耗时。结核分枝杆菌培养或胸膜活检被认为是诊断的通用标准。研究发现即使结合多种方法,高达25%的结核性胸膜炎患者可能仍未确诊。因此需要更灵敏、更特异的检测方法。
在多个领域中,结核病相关蛋白作为潜在的生物标志物已经被相继探索。然而由于受到技术手段或靶向检测的限制,鉴定的蛋白质数量有限。众多研究表明蛋白质组学在结核病研究和临床应用方面具有潜力。
迄今为止,还没有对胸膜活检组织进行较为全面蛋白质组学分析。因此,本文采用标记定量蛋白组学(TMT-MS)方法对结核性胸膜炎患者和对照组的胸膜组织样本进行了检测,并通过PRM方法进一步验证患者样本中的高表达蛋白,从而确定新的诊断标志物。
研究思路

研究结果
1. 结核性胸膜炎患者和对照组的整体蛋白表达模式
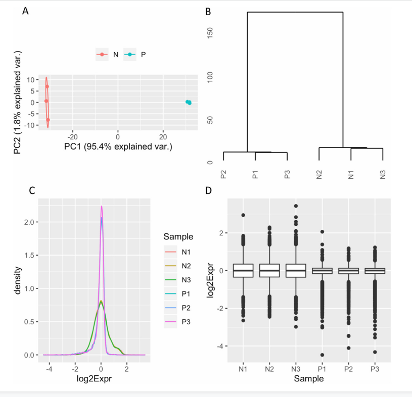
TMT标记定量蛋白质组学共鉴定到28338个肽段和5101个蛋白质。从主成分分析(PCA)和无监督聚类分析(图2A和B)可以看出,两组样本具有不同的蛋白表达模式。PCA图中患者与对照两组间区分的非常明显,说明两组之间存在较大差异,无监督聚类分析进一步说明了这一点。蛋白表达密度图显示,患者样本中的低丰度蛋白更多(图2C),这在箱线图(图2D)中表现得更为明显。

图2 A主成分分析 B无监督聚类分析 C各样本蛋白表达密度图 D箱线图 (N为对照,P为患者)
2. 差异表达蛋白和通路富集分析
两组中共有903个差异表达蛋白(DEPs),其中295个上调蛋白(p <0.05和fold change >2),608个下调蛋白(图3A)。GO和KEGG富集分析显示,差异蛋白被富集到多个生物学过程 (图3B)。显著富集的KEGG通路包括ECM受体相互作用、补体与凝血级联反应、黏着斑、病毒性心肌炎和金黄色葡萄球菌感染(图3C)。由于上调蛋白更有可能代表疾病的进程并作为生物标志物,所以选择这些上调基因进一步分析。295个上调蛋白被显著富集在与蛋白质合成和吞噬以及免疫反应有关的KEGG通路中 (图3D),这是积极应对结核病感染的迹象。

图3 A火山图 B 差异蛋白GO分析 C KEGG通路富集分析 D上调蛋白的KEGG富集通路
3. 通过RPM验证患者样本中的top表达蛋白
为了验证蛋白质组学结果和寻找更可靠的蛋白标志物,本文选择了19个蛋白质使用PRM方法进行定量。在这19个蛋白中,其中有18个在结核病患者中至少上调了2倍。已知参与TB通路的蛋白(HLA-DQB1、STAT1、FCER1G和CORO1A)也包含在验证范围内。选择一个下调蛋白(TNNC)作为相反的变量。对差异蛋白进一步分析,如表1所示,在PRM验证中,所有蛋白在患者和对照组之间均有差异表达,且与TMT结果变化方向一致。对照组中几乎没有检测到HIST1H1D、HIST2H3PS2和FCER1G,因此其差异倍数高达400 (图4)。
表1 PRM验证


图4 19个蛋白质的Log2 fold changes(TMT和PRM)
讨论
1. 四分之一的结核病患者会发生胸膜炎,其诊断往往具有一定的挑战性。诊断的标准是细菌的阳性培养,但是它的灵敏度非常低而且用时较长。另一种更准确的方法是活检和病理检查,具有典型的变化特征,然而活检中的非典型病变可能会被漏诊。虽然结核病已经研究多年,但仍未对结核性胸膜炎进行全蛋白质组分析。本研究在蛋白质水平的变化及其相关途径上提供了新的见解。与正常胸膜相比,肺结核患者胸膜中的大部分蛋白表达降低,而与免疫应答相关的蛋白表达显著增加。并从TMT结果中选择19个蛋白质进行PRM验证,证明蛋白质作为潜在生物标志物的可靠性和蛋白质组学检测的稳定性。
2. 在患者样本中高表达的18个验证蛋白中,HLA-DQB1、STAT1、FCER1G和CORO1A曾被报道参与了TB通路。HLA-DQB1在免疫调节中发挥重要作用。STAT1是STAT蛋白家族成员,具有维持免疫平衡的功能。FCER1G是细胞表面的一种蛋白受体,参与过敏等免疫反应。CORO1A是细胞骨架的重要组成部分,在细胞膜的内陷和突起中起重要作用。该蛋白在细胞中的表达可能会阻止分支杆菌的溶酶体传递,延长它们在细胞内的生存时间,这是结核病病理学的一个重要特征。
3. TMT蛋白质组学可以检测到更多的蛋白质:总共5101个蛋白质。这不仅使蛋白谱和通路富集分析更加广泛,还扩大了生物标志物的搜索范围。
4. 有研究报道,Ceruloplasmin、C1-inhibitor、lysozyme precursor、gelsolin、clusterin C complement lysis inhibitor和 peroxiredoxin 3在结核液中的表达均高于恶性胸腔液。尽管背景不同,目前研究也发现,除了peroxiredoxin 3 (未检测到)外,其余蛋白在结核病患者的表达均显著高于对照组,表明其对TB的特异性。另有文献报道,SIRPA、PDIA6、AMPH和NFASC在结核性脑膜炎组织中的表达也高于正常脑组织。本实验没有检测到SIRPA、AMPH和NFASC,但发现PDIA6在结核性胸膜炎患者中显著升高。
5. 标志物的选择侧重于患者样本中上调的蛋白质,然而下调的蛋白可能在疾病过程中也发挥重要作用。通路分析显示,这些基因被富集在心肌病/心肌收缩、ECM受体相互作用、补体和凝血级联反应等多个代谢通路中,表明感染和免疫反应取代了胸膜的正常生理功能。
总结
本研究采用标记定量蛋白组学(TMT-MS)方法对结核性胸膜炎患者和对照组的胸膜组织进行了检测,结果鉴定到了5101个蛋白,并对两组间的差异蛋白进行了通路富集分析,最后通过PRM方法进一步验证患者样本中的高表达蛋白,从而确定新的诊断标志物。
综上所述,本文不仅为结核性胸膜炎的分子病理学机制提供了新的见解,而且发现了潜在的诊断标志物。
本研究的蛋白质组学检测和PRM验证以及数据分析工作均由上海派森诺生物科技有限公司完成。