2021-10-25

期刊:《Food Chemistry》
影响因子:7.514
&

期刊:《Journal of Functional Foods》
影响因子:4.451
最近,派森诺与中国农业科学院特产研究所合作,在《Food Chemistry》和《Journal of Functional Foods》相继发表论文,通过高通量测序、代谢组检测结合生理实验分析,对喂食人参水溶性膳食纤维(SDF)后的实验大鼠状态进行记录,并检测其肠道菌群与代谢物以及各种生理指标,从微生物组、代谢物和生理指标三大角度研究了SDF对机体的作用。
一、研究背景
人参作为典型的食药两用植物,其生理活性的发现和确证一直是科研工作者的研究重点。人参膳食纤维(DF)是一种不能被人体消化的碳水化合物,被称为人体的“第七大营养素”。其中,水溶性膳食纤维(SDF)和非水溶性膳食纤维(IDF)含量比例在1:5左右。研究发现,乳杆菌等益生菌可在以人参SDF为主要碳源的MRS培养基中增殖,这表明,人参SDF可能具有益生元特性。但遗憾的是,占据人参根生物量80%的DF,在实际生产中除了较少用作动物饲料以外通常被当作废弃物而舍弃,造成了资源浪费和环境污染,关于人参SDF的代谢调节和肠道健康作用的报道也很少。
本研究通过动物实验与高通量测序技术,结合派森诺基因云QIIME2分析,对人参DF的潜在健康价值进行了研究,以期为人参DF的开发利用奠定重要理论基础。
二、研究内容与目的
本研究采用人参水溶性膳食纤维(SDF)对大鼠进行短期饮食干预(15天),对大鼠采食量、血糖、血脂、胰岛素水平、免疫球蛋白、抗氧化状态等指标进行检测记录,同时采集粪便和盲肠内容物样本,对肠道菌群结构和短链脂肪酸进行检测,以探究人参SDF对生物体的作用。
三、材料与方法
测序技术:Illumina NovaSeq高通量测序平台
测序模式:微生物组16S rRNA基因V3-V4区
实验对象:粪便与肠道内容物菌群
本研究的微生物组分析通过派森诺基因云QIIME2进行。
四、实验设计
采用不同浓度的SDF对大鼠进行15天饮食干预,同时设空白对照组和低聚果糖阳性对照组,记录大鼠各种生理指标,对结肠组织进行组织学观察,并收集粪便和盲肠内容物样本,进行微生物组多样性组成谱测序与代谢物检测。
表1 实验处理情况

五、结果与讨论
1. 人参SDF对大鼠采食量、盲肠代谢物、血糖血脂水平、抗氧化状态和免疫的影响
人参SDF能提高大鼠的采食量,还对血糖和血脂水平,尤其是甘油三酯有积极影响,能进一步改善健康大鼠的糖脂代谢。同时显著改善血清抗氧化状态和免疫球蛋白水平,增加盲肠SCFA(尤其是丁酸)浓度。
人参SDF对大鼠血糖血脂的影响


人参SDF干预后,大鼠抗氧化状态相关指标的变化

人参SDF干预后,大鼠生长因子与免疫蛋白的变化

人参SDF对大鼠盲肠短链脂肪酸(SCFA)含量的影响
2. 人参SDF对大鼠粪便质量、粪便代谢物和结肠形态的影响
对不同处理组大鼠的粪便质量和结肠形态分析发现,人参SDF增强了肠道结构,如绒毛和隐窝,并增加了粪便SCFA(尤其是乙酸和丁酸)的浓度。
人参SDF对大鼠粪便质量和结肠形态的影响


人参SDF对大鼠结肠形态的影响
【正常组 (a)、SDFL200 (b)、SDFM400 (c)和SDFH800 (d)的结肠组织H&E染色图像】
人参SDF对大鼠粪便中短链脂肪酸的影响

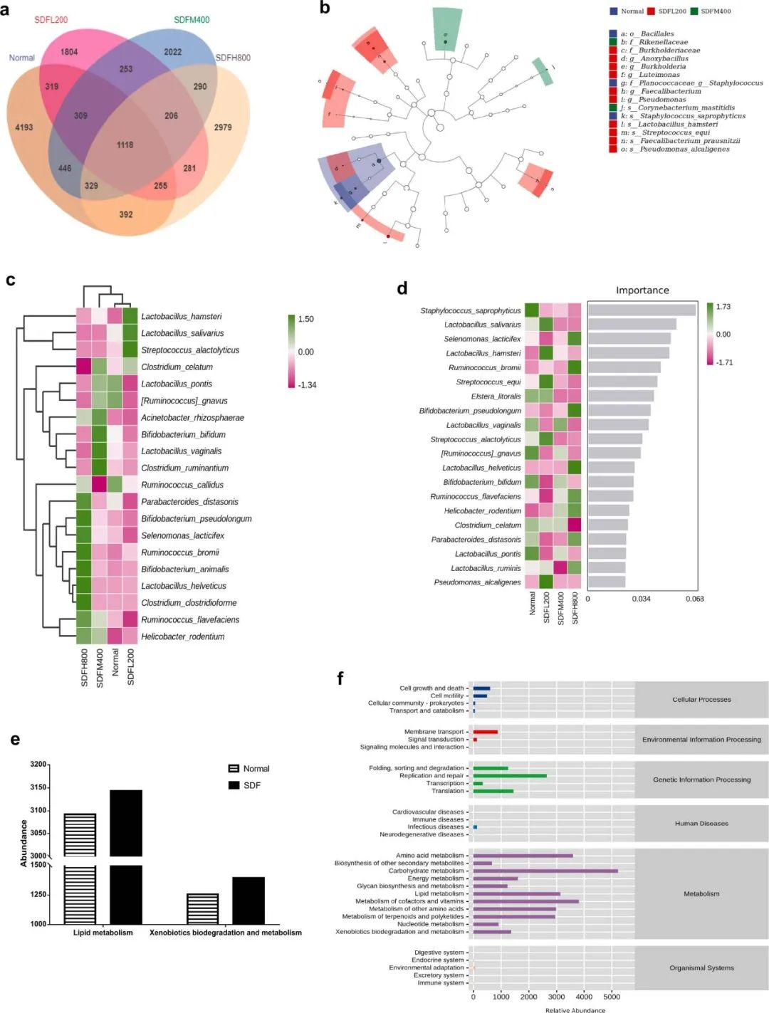
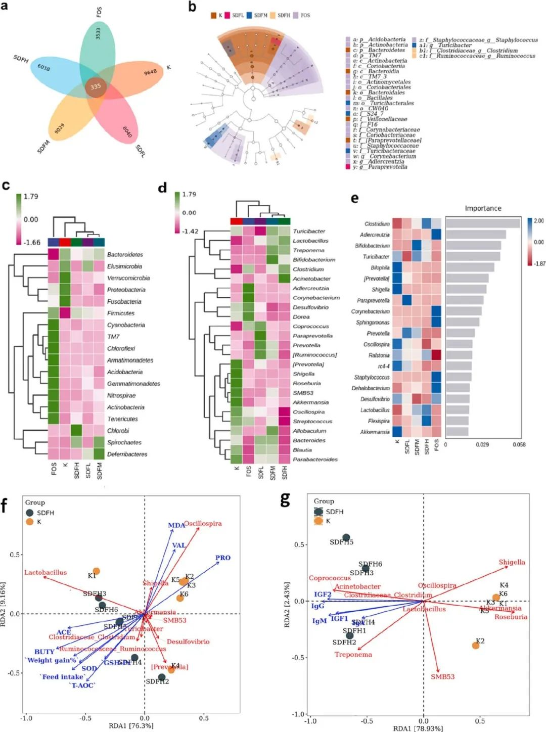
3. 人参SDF对大鼠粪便和盲肠内容物中肠道菌群构成的影响
粪便菌群中,人参SDF强烈影响了厚壁菌门和拟杆菌门的丰度,并显著促进益生菌和纤维素分解细菌(如乳酸杆菌、双歧杆菌和布氏瘤胃球菌)的增殖。
盲肠菌群中,随着人参SDF处理剂量的增加,大鼠盲肠内容物中的菌群逐渐发生改变,高剂量SDF处理组的肠道菌群与对照组大鼠肠道菌群具有显著差异。乳酸杆菌、瘤胃球菌、梭状芽孢杆菌、梭菌和粪球菌的丰度显著增加,而颤螺菌属和脱硫弧菌的丰度显著降低。

粪便样本中的微生物群落多样性与组成谱分析

盲肠内容物样本中的微生物群落多样性与组成谱分析
4. 人参SDF的益生元性质
PICRUSt2功能预测结果显示,SDF干预组的脂质代谢和外源生物降解与代谢的丰度有所增加。同时,和粪便菌群类似,盲肠菌群中益生菌(如乳酸杆菌、双歧杆菌和粪球菌)和纤维素分解菌(如梭状芽孢杆菌和瘤胃球菌)的富集也得到了SDF的促进。
RDA分析显示,SDFH组的乳酸杆菌、梭菌和瘤胃球菌与乙酸、丁酸、增重、采食量和各种免疫因子与抗氧化指标呈正相关,但与丙酸、戊酸和丙二醛浓度呈负相关。SDFH组中颤螺菌的减少与丙酸、戊酸和MDA的低水平呈正相关。
这表明,人参SDF具有益生元性质,在抗氧化状态、提高免疫力和促进盲肠健康方面发挥有益作用。

粪便菌群的组成变化与功能预测分析结果

盲肠内容物菌群的组成变化和RDA分析结果
此外,粪便微生物与糖脂代谢指标的相关性分析显示,人参SDF可能通过调节肠道菌群来改善糖脂代谢(尤其是TG)水平。

肠道微生物与糖脂代谢指标的相关性分析
六、总结
本研究采用人参水溶性膳食纤维(SDF)对大鼠进行短期饮食干预(15天),检测记录了大鼠采食量、血糖、血脂、胰岛素水平、免疫球蛋白、抗氧化状态等指标,同时检测对肠道菌群和短链脂肪酸进行检测分析,并得出以下结论:
①人参SDF能显著改善大鼠的生长性能、糖脂代谢和血清抗氧化状态;
②人参SDF能降低相关炎症因子质量浓度,提高胰岛素样生长因子和免疫球蛋白水平;
③人参SDF改善了肠道结构,提高粪便短链脂肪酸浓度(尤其是乙酸和丁酸),增加了粪便和盲肠内容物菌群中的厚壁菌门丰度,并促进了益生菌(如乳酸杆菌和双歧杆菌)和纤维素分解菌(如瘤胃球菌和梭状芽孢杆菌)的增殖;
以上结果表明:人参SDF可能通过促进特定益生菌的增殖和代谢来改善肠道环境,最终对大鼠的代谢和能量稳态产生积极影响。
本研究的测序工作由上海派森诺生物科技有限公司完成,微生物组分析工作主要由派森诺基因云QIIME2完成。

