2021-11-22
期刊《Microbiome》 影响因子14.65 |
近期,派森诺与中国科学院生态环境研究中心、中国科学院大学合作,又双叒在《Microbiome》发表论文,通过扩增子测序和宏基因组测序等方法,研究了植物发育过程中微生物群落与气候、土壤因子和施肥调控措施等多种因素交互影响下的土壤和植物微生物群落组合机制,为不同环境条件下植物微生物组结构及功能的时期演替特征提供了系统描述。可喜可贺!
研究背景
植物、微生物以及环境间复杂且动态的互作关系影响着植物共生微生物组群落的构建和宿主植物的健康状态,但是对于驱动植物—微生物组—环境相互作用的基本生态过程仍知之甚少,同时对于植物不同发育阶段的土壤—植物连续体上细菌—真菌跨界互作动态、这些复杂的微生物互作如何影响微生物组群落构建和宿主健康,还存在较大的研究空白。因此,需要进一步了解植物微生物组的群落构建、生态功能以及互作网络的动态变化和作用机制,这对将来充分发挥和调控微生物组功能、开发农业微生物组资源及促进农业可持续生产具有重要意义。
研究方法
试验对象
以两种不同土壤类型、气候条件以及不同施肥措施地区的玉米为研究模型,收集根际土壤、非根际土壤、根、叶、玉米籽粒以及塑料叶(代表环境起源微生物)为样本;
检测方法
细菌16S rRNA基因V5-V6区测序(432个样本)、真菌ITS2测序(432个样本)、宏基因组测序(18个叶片表面样本);
测序平台
Illumina MiSeq与NovaSeq高通量测序平台。
研究结果
1.植物不同发育过程中微生物组的多样性和群落构建
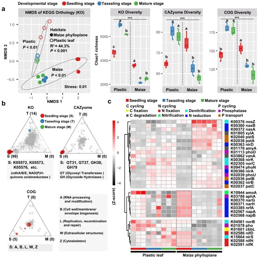
植物不同发育阶段对植物部位中细菌和真菌丰富度指数(Chao1)的影响较大,植物部位从幼苗期到成熟期细菌丰富度指数呈下降趋势,真菌则相反。PERMANOVA和NMDS结果显示,植物发育阶段对大部分叶面、叶内和根内细菌、真菌群落的解释度最大(16-45%),对叶面微生物的影响最强(细菌45.1%,真菌39.6%);而根表、根际和非根际土壤中的微生物群落主要由地区(31-65%)解释。在植物水平上,微生物组结构主要由植物生态位(细菌54.8%,真菌39.6%)解释,其次是发育阶段(细菌6.1%,真菌5.4%)和地区(细菌3.7%,真菌7.5%)。

植物发育阶段对确定性(|BetaNTI|≥2)和随机性(|BetaNTI|<2)过程在植物共生微生物组装配中的相对贡献影响较大。在幼苗期,植物部位细菌群落(~71%)的确定性过程相对贡献比真菌群落(~47%)高,在成熟期,真菌群落(~64%)确定性过程的相对贡献比细菌群落(~53%)高。而在根际(71-81%)、非根际土壤(61-76%)和塑料叶(87-100%)中的微生物群落主要由确定性过程驱动。

2. 微生物界间网络的时间动态
通过共现网络评估宿主发育阶段对植物—土壤连续体中细菌和真菌界间相互作用的影响。研究发现,微生物界间网络模式在三个发育阶段有明显变化,在幼苗期细菌类群的网络连接度比真菌类群高,在成熟期则相反。负网络相关性的比例从幼苗期的6.1%显著增加到成熟期的50.5%。并在幼苗期发现了3个网络枢纽(细菌3,真菌0)和抽雄期2个(细菌1,真菌1)以及成熟期的10个(细菌4,真菌6)。

3. 微生物群落组成的时间动态
研究发现,在植物三个发育阶段过程中植物部位的细菌和真菌群落有明显变化,而根际和非根际土壤中没有。通过线性混合模型分析表明,植物发育阶段对细菌放线菌(F=132.7,P<2.2e-16)和拟杆菌(F=78.4,P<2.2e-16)以及真菌的子囊菌纲(F=34.0,P=8.3e-14)和座囊菌纲(F=20.0,P=1.6e-8)的影响最强;植物部位中的放线菌在幼苗期(26.1%)比抽雄期(15.9%)和成熟期(12.1%,P<0.001)更丰富。从幼苗期到成熟期,根表中座囊菌纲的相对丰度增加(P<0.001),而根内的座囊菌纲则相反。在三个发育阶段过程中,座囊菌纲在塑料叶和叶片表面的真菌群落均占主导。随机森林分析表明,在幼苗期和抽雄期,细菌群落组成是作物产量的强预测因子,而成熟阶段的真菌群落则更为重要。进一步通过Mantel分析发现在三个发育阶段中土壤细菌群落与土壤氮循环相关的酶活有显著相关性,土壤真菌群落与碳和磷循环相关的土壤酶活显著相关。

4. 叶表面微生物组的功能特征
宏基因组测序分析发现,玉米叶表微生物组的功能组成与塑料叶显著不同(R2=44.3%,P<0.01),植物发育阶段对叶片表面的微生物组功能也有显著影响(R2=50.0%,P<0.01)。玉米叶表微生物组在幼苗期有更高的功能多样性且特异富集了更多的功能基因,如参与硝酸盐还原的功能基因(narG和narH)。而一氧化二氮还原酶基因(nosZ)、氮同化基因(nasA和nasB)、碳降解基因(xylA和amyA)和磷转运(pstA和pstB)相关基因在其它两个发育阶段更丰富。

研究结论
本研究表明,植物宿主发育阶段对植物微生物组的组装和功能产生重要影响,细菌和真菌微生物组在植物发育的不同阶段发挥不同的生态作用。本研究为宿主在植物生长和发育过程中通过确定性选择对植物微生物组产生强烈影响提供了依据,进一步加深了我们对植物-微生物组互作机制的认识,并对未来以调控微生物组来加强植物保护和农业生产的可持续方式的开发具有重要意义。
本研究的高通量测序和部分数据分析工作由上海派森诺生物科技有限公司完成。


