2021-12-22

期刊:《Cellular & Molecular Immunology》
影响因子:11.532
文章题目:HIV-1 Vif suppresses antiviral immunity by targeting STING
技术手段:RNA-seq, Co-IPs,qpcr, pulldown, RNA knockdown等
派森诺与中国人民解放军陆军军医大学&复旦大学携手合作,于近期在《Cellular & Molecular Immunology》上发表HIV-1 Vif通过靶向STING抑制抗病毒免疫的研究成果。
研究背景
HIV-1感染诱导的cGAS-STING-TBK1-IRF3信号激活先天免疫产生I型干扰素(IFN)。HIV-1非结构蛋白病毒感染因子(Vif)在HIV-1复制中是必不可少的,因为它降低了宿主限制因子APOBEC3G。然而,它是否以及如何调节宿主的免疫反应仍有待确定。
研究内容
Vif抑制抗病毒先天免疫反应
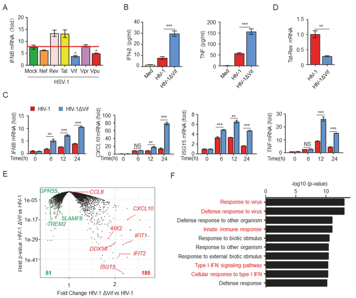
Vif(病毒感染性因子)过表达显著抑制HSV -1(单纯疱疹病毒 1)诱导的IFNB mRNA表达(图1A)。HIV-1感染促进抗病毒信号通的激活,从而诱导I型干扰素;趋化因子;ISGs;促炎因子,包括IFN-β、CXCL10、ISG15和肿瘤坏死因子(TNF) 的产生。研究发现Vif的缺失导致MDMs中IFN-β和TNF水平显著升高(图1B)。因此,HIV-1ΔVif-infected MDMs中IFNB、CXCL10、ISG15和TNF mRNA的表达,HIV-1ΔVif-infected Jurkat细胞中IFNB、IFNG、IL2和CD69 mRNA的表达也高于感染HIV-1株的细胞(图1C)。此外,以HIV-1 Tat-Rev mRNA表达为代表的病毒复制水平在HIV-1ΔVif-infected细胞中明显低于感染HIV-1的细胞(图1D)。这些发现表明HIV-1 Vif抑制细胞因子的产生。

图1 Vif抑制抗病毒免疫反应
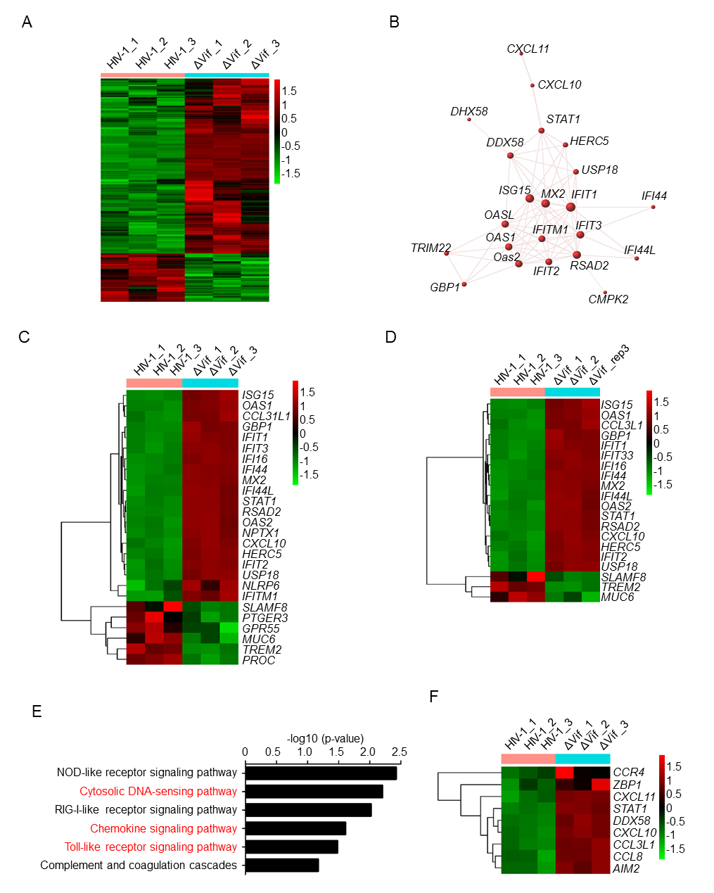
为了探讨Vif的调控作用及其对宿主整体抗病毒免疫的影响,我们对感染HIV-1或HIV-1ΔVif的人类MDMs进行了RNA-seq分析。与HIV-1感染相比,MDMs感染HIV-1ΔVif导致236个差异表达基因(185个上调,51个下调;图1E和图2A)。基于差异基因表达谱的蛋白-蛋白相互作用(PPI)分析表明,宿主抗病毒基因之间存在显著的相互作用网络,包括ISG15、CXCL10、MX2、STAT1、TRIM22、IFIT家族基因和OAS家族基因(图2B)。
对上调基因的功能分类分析显示,正向调节宿主对病毒感染的防御反应增加(图2C)。GO分析显示,Vif的缺失导致与I型IFN信号通路、细胞对I型IFN的反应、对病毒的防御反应和先天免疫反应相关的多个基因表达上调(图1F和图2D)。同样,KEGG分析表明,差异基因显著富集的抗病毒免疫信号通路,包括NOD-like受体信号通路、胞质DNA传感通路、RIG-I-like受体信号通路和趋化因子信号通路(图2E,F)。鉴于Vif在宿主抗病毒转录程序调控中的关键作用,研究认为Vif对HIV-1感染很重要,这一发现与之前的实验结果一致。

图2 Vif调控宿主抗病毒转录过程
Vif与SHP-1相互作用抑制细胞因子的产生
免疫共沉淀、pull down、免疫荧光共聚焦显微镜检测、制备突变体等实验结果表明Vif通过ITIM与SHP-1相互作用,促进SHP-1的激活。通过基因敲除实验的结果表明,Vif对细胞因子产生的抑制是由SHP-1介导的。
SHP-1与STING相互作用抑制k63连接的STING泛素化
荧光素酶实验表明SHP-1抑制N-RIG-I-、MAVS-和sting诱导的IFN-β和ISRE的激活,但对TBK1和IRF3诱导的激活通路无影响。这表明SHP-1作用于TBK1-IRF3的上游(图3A, B)。基于Co-IP的筛选显示SHP-1能够与STING相互作用(图3C),这在正向和反向Co-IP实验中得到了证实(图3D)。GST下拉实验显示,STING直接与来自腹膜巨噬细胞的His-SHP-1和内源性SHP-1结合(图3E)。然而,磷酸酶缺陷SHP-1突变体不能与STING相互作用(图3F)。STING的1-137氨基酸残基和SHP1的243-595氨基酸残基是它们相互作用的必要条件。在HEK293T细胞中过表达SHP-1,发现SHP-1抑制了STING的总泛素化和k63链接的泛素化,但对其他类型的泛素化无影响(图3G),而SHP-1(C453S)则没有抑制活性。此外,SHP-1以剂量依赖性的方式抑制STING的低聚以及STING与TBK1之间的相互作用(图3H, I)。相反,与野生型小鼠腹腔巨噬细胞相比,SHP-1缺乏的腹腔巨噬细胞(标记为mev/mev)中,STING更有效地与TBK1结合(图3J)。

图3 SHP-1与STING相互作用,抑制STING的激活
随着进一步深入研究与探索,本研究依次得出如下重要结论:SHP-1通过去磷酸化Tyr162位点抑制k63连接的STING Lys337位点泛素化Vif,促进SHP-1对STING激活的抑制作用;ITIM磷酸化Vif对于Vif -SHP-1相互作用和细胞因子抑制至关重要;FRK是介导Vif抑制HIV-1感染过程中细胞因子产生的关键激酶。
研究结论
本研究中发现,Vif抑制I型IFN的产生以促进免疫逃逸。HIV-1感染诱导宿主酪氨酸激酶FRK激活,进而磷酸化Vif的ITIM,增强Vif与细胞酪氨酸磷酸酶SHP-1的相互作用抑制I型IFN。从机制上讲,Vif与SHP-1的关联促进SHP-1募集到STING,并通过去磷酸化STING的Tyr162位点抑制k63连接的STING在Lys337位点泛素化。FRK抑制剂D-65495可抑制Vif的磷酸化,阻断HIV-1的免疫逃逸,拮抗感染。这些发现揭示了一个以前未知的机制,即HIV-1通过含有ITIM的蛋白质抑制STING的翻译后修饰来逃避抗病毒免疫。这些结果为开发新的治疗策略来治疗HIV-1感染提供了分子基础。
本研究的RNA测序和数据分析工作由上海派森诺生物科技有限公司完成。

