2021-12-27

期刊:《Microbiology Spectrum》
影响因子:7.171
近期,派森诺与华中农业大学合作,再次在美国微生物协会(ASM)旗下的《Microbiology Spectrum》发表文章,通过扩增子测序和代谢组检测等手段,对两阶段固态发酵系统中微生物群落的演替进行详细研究,为调控食品发酵过程中的微生物群落,以及促进发酵食品工业的现代化奠定基础!
研究背景
随着新一代测序技术的快速发展,使得研究者对来自多个生态系统的复杂微生物群落的组成和动态的认识有了飞跃性的进展。关于生物或非生物因素对微生物群落的聚集和稳定性的影响已被广泛报道。然而,在自然生态系统中,微生物群落结构形成和发展的复杂机制仍需要进一步了解。对于自然栖息地,由于其生态系统复杂,并不是研究微生物群落演替的理想模型。相比之下,发酵食品是一个相对简单、可重复的半自然生态系统,能够较为容易地检测空间和时间尺度上的群落变化,因而可以作为探索微生物群落形成机制的理想模型。因此,本研究选取小曲白酒酿造工艺为实验模型开展研究。
研究方法
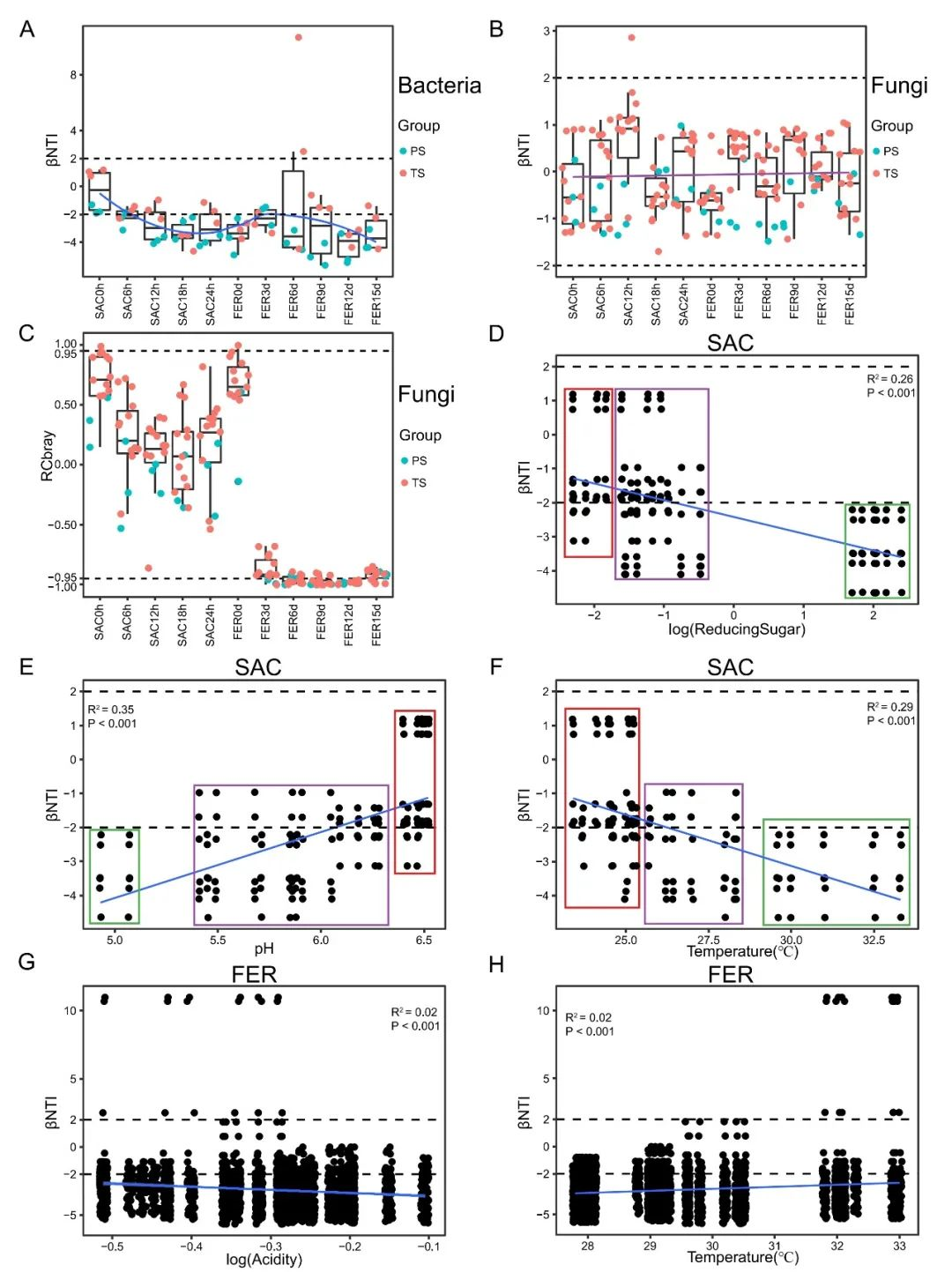
本研究以小曲白酒酿造系统为实验模型,设计了一个现代酿酒厂的原位实验,探索其微生物群落的多阶段时序演替模式。采用两种不同的发酵剂进行了小曲酒的酿造试验(纯发酵剂:PS和传统发酵剂:TS)。通过扩增子测序研究酿造过程中微生物群落的组装和动态(酿造/糖化阶段:SAC [0、6、12、18和24 h];发酵阶段:FER [0、3、6、9、12和15 d])。通过BetaNTI分析,评价不同生态过程对群落组装的影响。此外,利用靶向代谢组学分析检测酿造过程中风味物质的动态变化。
实验对象:发酵剂酒糟多样性组成谱研究
测序区域:细菌16S rRNA基因V4区 + 真菌ITS 2
测序方法:Illumina NovaSeq PE250测序

研究结果
酿酒过程中理化参数的测定结果显示,不同发酵剂的理化参数变化趋势一致,但两阶段的变化趋势不同。糖化中后期,水分、温度、还原糖和酸度均升高,而pH值降低。根据发酵物理化因素的动态变化,将发酵阶段分为发酵初期(0~3 d)和发酵后期(3~15 d)。在发酵初期,水分、温度和乙醇迅速增加,同时还原糖消耗急剧增加。在发酵后期,温度和乙醇浓度逐渐降低。同时,发酵后期水分和还原糖保持相对稳定,酸度持续增加。
通过多样性组成谱测序以及QIIME 2分析发现,所有样本中共鉴定出406个细菌属和48个真菌属,且两种发酵剂的微生物组成存在显著差异。值得注意的是,无论两组糖化过程的微生物组成如何,发酵过程的微生物组成都具有相同的组成模式。由此可见,发酵过程的微生物组成与两批不同的糖化微生物组成无关,说明参与发酵阶段的微生物可能并不完全来自糖化微生物群落。为了验证此猜想,进一步应用SourceTracker算法进行分析。结果显示,糖化菌群主要来源于发酵剂,发酵菌群主要来源于环境微生物。


微生物组成的阶段性变化表明,酿造过程中微生物群落发生了多阶段的演替。以环境细菌替代发酵菌是细菌群落的主要演替模式,而真菌群落演替模式与细菌群落演替模式略有不同。真菌群落演替主要由更替性和物种丢失共同主导。进一步采用相关性分析和BetaNTI相结合的手段分析酒酿造过程中微生物群落演变的决定因素。研究发现,酸度、还原糖和温度是酿造过程中细菌群落组装的决定因素。真菌群落均质化过程中,酿酒酵母占据主导地位。



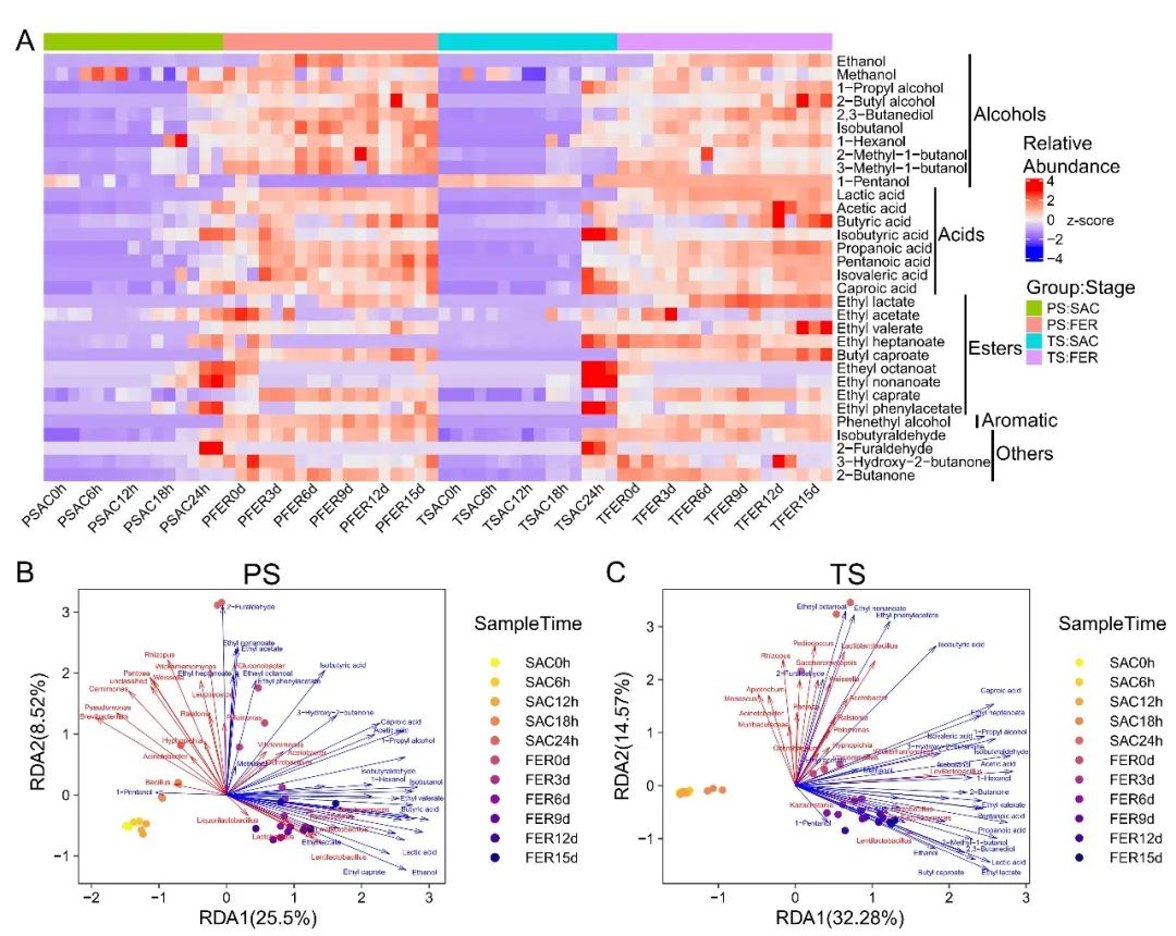
对挥发性代谢物的检测结果可以看出,两组不同发酵剂的代谢产物在糖化阶段无差异,但在发酵阶段有细微差异。RDA分析结果显示,微生物群落组成和风味化合物之间有很强的相关性。

研究结论
本研究结果揭示了两阶段白酒酿造系统中微生物群落的动态组成和演替模式。其不仅为白酒酿造系统微生物群落的多阶段演替模式研究提供了思路,也为优化发酵产品质量提供了参考,有助于了解其他自然生态系统微生物群落演替模式:
1. 不同发酵剂主导糖化阶段的菌群组成,但发酵阶段两组的微生物群落不受其影响,微生物群落和代谢产物组成均相似;
2. 糖化阶段,PS组中Rhizopus及醇类含量较高,而TS组中Monascus和Saccharomycopsis的丰度较高,促进酸代谢和酯代谢;发酵阶段,谷物酸化和缺氧分别导致细菌和真菌群落的演替;
3. 不同发酵底物驱动下的微生物群落演替模式相似,物种更替塑造了细菌群落,而物种更替和物种丢失都促进了真菌群落的演替。
本研究的测序工作由上海派森诺生物科技有限公司完成。

