
2022-01-12

期刊:《Journal of Hazardous Materials》
影响因子:10.59
文章题目:Comparative cytology combined with transcriptomic and metabolomic analyses of Solanum nigrum L. in response to Cd toxicity
技术手段:RNA-seq,qRT-PCR,LC-MS非靶向代谢
派森诺生物与上海交通大学携手合作,于近期在《Journal of Hazardous Materials》上发表了龙葵对 Cd 胁迫反应的解毒和耐受分子机制的研究成果。
土壤重金属污染已成为世界性的环境问题。在所有重金属中,Cd因其强溶解性、流动性和毒性被广泛研究。Cd 在植物组织中很容易被吸收、运输和积累。因其无法被生物降解,在植物中会长期存在。而且由于食物链污染,对人类和动物健康也会构成潜在威胁。因此,对重金属污染(尤其是Cd)土壤进行修复治理势在必行。
龙葵(Solanum nigrum L.)是一年生或多年生杂草植物,具有快速生长和镉超积累特性。大量研究探索了龙葵对镉胁迫反应的形态和生理生化机制,包括生物量、植物螯合素(PCs)合成、光合色素、抗氧化系统和有机酸分泌等。之前的研究表明,随着 Cd 浓度的增加,龙葵幼苗的细胞壁成分也会发生变化。然而,龙葵细胞壁对镉胁迫反应的潜在分子机制仍不清楚。
本研究利用细胞学以及转录组和代谢组学的联合分析,为龙葵对 Cd 胁迫反应的分子机制提供新的见解。假设不同浓度的 Cd 会引起与龙葵细胞壁相关的一些基因和代谢物的异常表达。研究的目的是(a)观察不同Cd 胁迫下龙葵组织的Cd 积累位点和细胞超微结构的变化;(b)确定关键的 Cd 胁迫响应差异表达基因(DEGs)/代谢物(DEMs)及其相关的代谢通路;(c)揭示龙葵对 Cd 胁迫反应的解毒和耐受分子机制。
研究思路

研究结果
1.镉胁迫下根代谢物变化
为阐明龙葵根在不同 Cd 胁迫下的反应机制,采用非靶向代谢组学 (LC-MS) 分析方法,以确认与根固定Cd相关的差异代谢物。多元统计分析 PCA和OPLS-DA结果显示,对照组和Cd处理组有明显分离(图1),而不同剂量的Cd处理组在OPLS-DA中也明显分开(图1b)。以上结果表明,在不同浓度的镉胁迫下,根的代谢物组成存在显著差异。所有组中共鉴定出 361 个代谢物,其中有128个是五组中常见的差异代谢物(DEM,VIP>1和 P<0.05)。这些DEM主要为脂质(23.43%)、核苷酸(14.06%)、氨基酸(14.84%)、碳水化合物(11.72%)等。

图1 PCA和OPLS-DA分析
2.差异表达代谢物的KEGG分析
KEGG 富集分析进一步确认龙葵根中与Cd毒性反应相关的关键代谢通路。针对DEMs进行富集分析发现,7条常见通路受到显著干扰,包括(a)嘧啶代谢,(b)柠檬酸循环(TCA循环),(c)丙氨酸、天冬氨酸和谷氨酸代谢,(d)泛酸和辅酶A生物合成,(e)乙醛酸和二羧酸代谢,(f)谷胱甘肽代谢,以及(g)酪氨酸代谢(图 2a)。这些代谢通路主要涉及 19 个 DEMs,包括 6 个氨基酸、6 个碳水化合物和 7 个核苷酸。19 个 DEMs 的相对丰度如图2b所示。以上结果表明,这些代谢物在根对Cd 毒性的反应中起关键作用。

图2 气泡图和箱线图分析
3.转录组测序分析
为进一步了解龙葵对Cd 解毒的分子机制,进行转录组测序分析。相关性分析表明,后续实验是可靠的以及样本选择的合理性(图3a)。此外,PCA分析表明,CK组和不同Cd处理组之间有明显的分离(图3b),这与热图的结果一致。对五组样本进行两两比较,分析差异表达基因(DEGs)。如图3c和d所示,在不同Cd处理和对照组样品中分别鉴定出15036个 (8361个上调, 6675个下调)、13763个 (5399个上调, 8364个下调)、16536个 (12164个上调, 4372个下调)、11133个 (3850个上调, 7283个下调)差异基因。此外,我们还筛选出在各组中共表达的1049个上调基因和2859个下调基因,说明龙葵根系在应对不同Cd胁迫时激活了大量基因的表达。

图3 相关性热图、PCA以及维恩图分析
4.差异表达基因的GO和KEGG富集分析
通过GO富集分析四个比较组(CK vs Cd 25、CK vs Cd 50、CK vs Cd 75、CK vs Cd 100)中DEGs的特定生物学功能。GO分析表明,龙葵可通过增强GO条目如催化活性、核糖体、翻译以及防御机制来提高植物对Cd的耐受性。
为进一步明确镉胁迫反应的生物通路,对所有的差异基因进行KEGG富集分析。结果表明,龙葵可以通过调节氨基酸代谢、脂质代谢、碳水化合物代谢、增强信号转导来降低Cd对植物的毒害作用。此外,本研究重点研究了4个比较组中常见的差异基因(1049个上调,2859个下调)的生物功能,因为这些基因与龙葵的Cd耐受和解毒机制更为相关。通过KEGG分析对这些DEGs进行分类。结果发现,大多数DEGs主要富集在代谢通路(图4a和b),上调的差异基因显著富集在核糖体、苯丙素生物合成、谷胱甘肽代谢、氮代谢、角质,琥珀和蜡的生物合成相关的通路。下调的DEGs则在核糖体、异喹啉生物碱合成、吞噬体、酪氨酸代谢和光合生物碳固定通路等5个通路中显著富集(图4c)。上述结果与代谢组学结果基本一致,表明Cd胁迫显著影响了植物的核糖体、氮代谢、碳代谢和次级代谢等生理过程。

图4 KEGG富集分析
5.差异基因与细胞壁代谢有关
基于之前发表的数据和超微结构分析,细胞壁重塑在Cd解毒过程中发挥着重要作用。因此,我们重点研究了参与细胞壁代谢通路的差异基因。KEGG富集分析发现,苯丙素生物合成与参与木质素的CW 代谢关键成分有关。在四个比较组(CK vs Cd 25, CK vs Cd 50, CK vs Cd 75, CK vs Cd 100)中,分别有127个,118个,152个和126个差异基因均与木质素代谢有关。有趣的是在这4个比较组中,42个共有DEGs(24个上调,18个下调)参与了LAC、PER、PERX、BGL等过程,其中与PER相关的差异基因数量最多(图5a、b)。
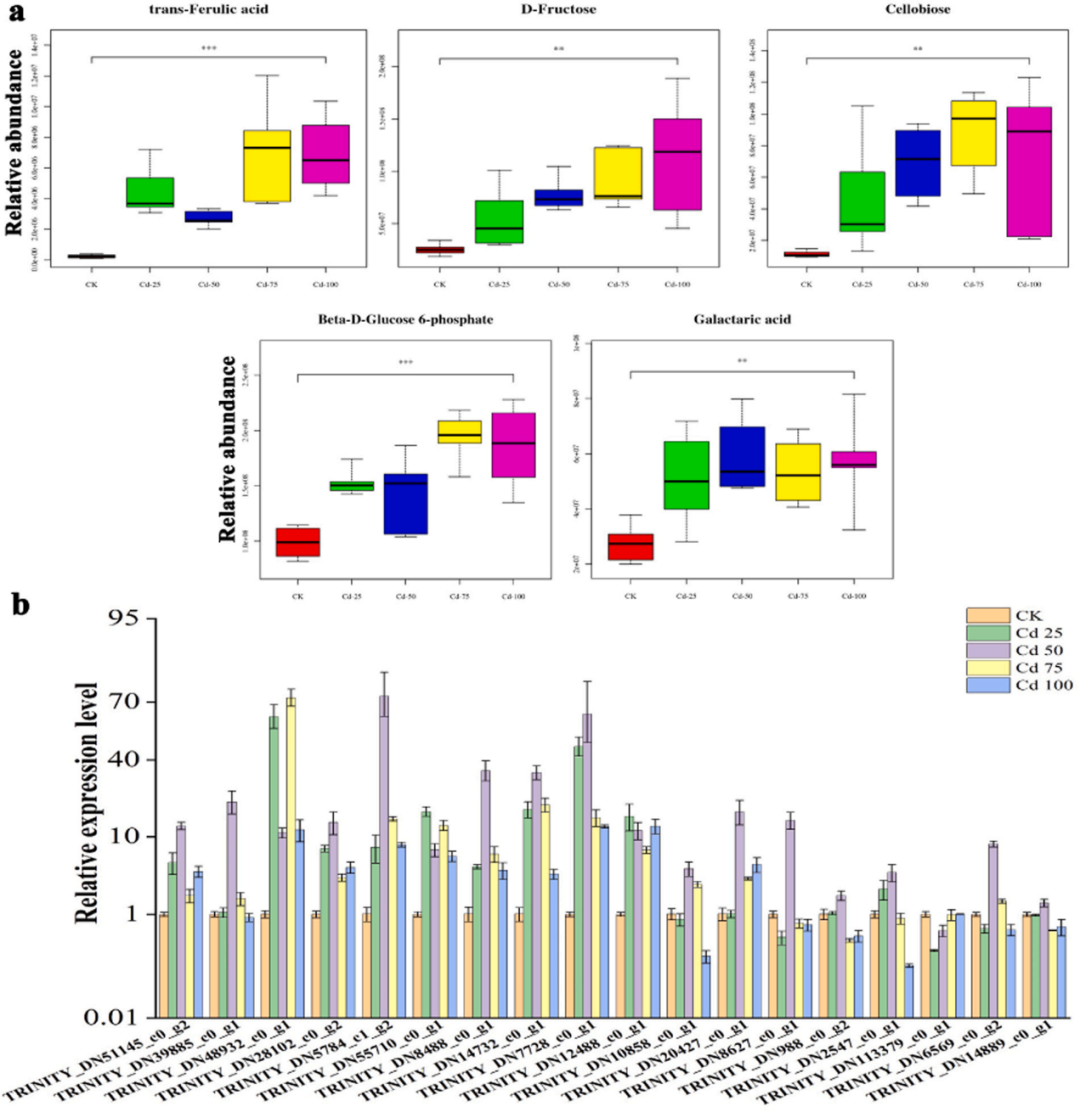
除了木质素的生物合成通路外,还发现许多DEGs参与了细胞壁成分重塑过程 (图5c)。同时,结合代谢组学结果发现一些与细胞壁代谢相关的DEMs也发生了改变,如反式阿魏酸、D-果糖、纤维二糖、D-葡萄糖6-磷酸、半乳糖二酸(图6a)。上述结果表明,Cd胁迫对龙葵细胞壁生物合成代谢相关的基因和代谢物表达有显著影响。

图5 差异基因热图分析

图6 箱线图和qRT-PCR验证
6.qRT-PCR验证
为验证RNA-Seq数据的可靠性,选择18个与细胞壁代谢相关的DEGs进行qRT-PCR检测。除TRINITY_DN 39885和20427两个基因外,所选基因的表达趋势与Illumina测序结果一致(图6b),表明RNA-Seq数据的可靠性。
总 结
本研究发现Cd会显著抑制植物生长,并增加Cd的转运系数和根细胞壁厚度,同时破坏叶细胞中叶绿体的超微结构。代谢组学分析表明,不同的 Cd 浓度会引起龙葵中氨基酸、碳水化合物和核苷酸代谢通路的变化,如 β-丙氨酸、L-谷氨酸、丙酮酸、D-果糖、胞嘧啶核苷、尿嘧啶核苷等。而且,变化的大小与浓度有关。有趣的是,随着 Cd 胁迫的增加,大多数碳水化合物的浓度依赖性也会增加,表明龙葵主要通过激活能量代谢通路来降低 Cd 毒性。此外,为明确龙葵对Cd 解毒的分子机制,RNA-seq 分析揭示了许多关键的 Cd 诱导的 DEGs 及其参与的细胞壁成分(果胶、木质素和纤维素等)生物合成通路。我们的结果将为研究龙葵对Cd 胁迫反应的分子机制提供新的见解。此外,该方法可能在未来用于研究不同金属元素与植物之间的互作。
本研究的RNA-seq和LC-MS均由上海派森诺生物科技有限公司完成。