
2022-01-19

期刊:《Microorganisms》
影响因子:4.274
派森诺生物与华中农业大学合作,在微生物领域 《Microorganisms》发表研究成果!本研究提供了沙门氏菌的毒力表型和基因组特征,为进一步了解肠道沙门氏菌的毒力机制提供了依据。本研究首次获得肠球菌高毒力分离株SE211完整基因组序列,并对其进行比较基因组学和系统发育分析,为进一步研究肠球菌遗传学提供了初步的认识。
研究背景
沙门氏菌是一种广泛存在的人畜共患病病原体,通过受感染的牲畜和家禽引起人类食物中毒,并在世界范围内造成了相当大的经济损失。沙门氏菌病例是全球细菌性食源性疾病比较常见的原因之一,沙门氏菌是一个高度多样化的属,包括两个物种(邦戈里沙门氏菌和萨尔姆沙门氏菌其中,肠道沙门氏菌被认为是最致病的一种。由于抗生素试剂的广泛使用,沙门氏菌的耐药性是近年来的一个挑战。特别是,沙门氏菌的耐药菌株已经造成了相当大的经济损失,甚至在一些发展中国家的人类死亡。因此,研究沙门氏菌的潜在毒力机制并积极解决其致病性具有重要意义。
研究材料与方法
1.实验材料:
从鸡体内分离出9株肠链球菌(Enteritidis 201、Enteritidis 211、鼠伤寒杆菌206、鼠伤寒杆菌114、鼠伤寒杆菌64、鼠伤寒杆菌62、鼠伤寒杆菌92、Anatum 76和S. Indiana 94。现储存于华中农业大学农业部食品安全评价重点实验室/兽药残留国家参比实验室。鼠伤寒杆菌CVCC541参照株为强毒株,购于中国兽医培养物保藏库。
2.测序平台:
Illumina Miseq 、Pacific Biosciences
3.分析内容:
细菌完成图测序、系统发育分析和ANI分析、基因家族构建与共线性分析、生物防治分析等。
研究结果
1. 致病性分析及关键毒力基因的表达
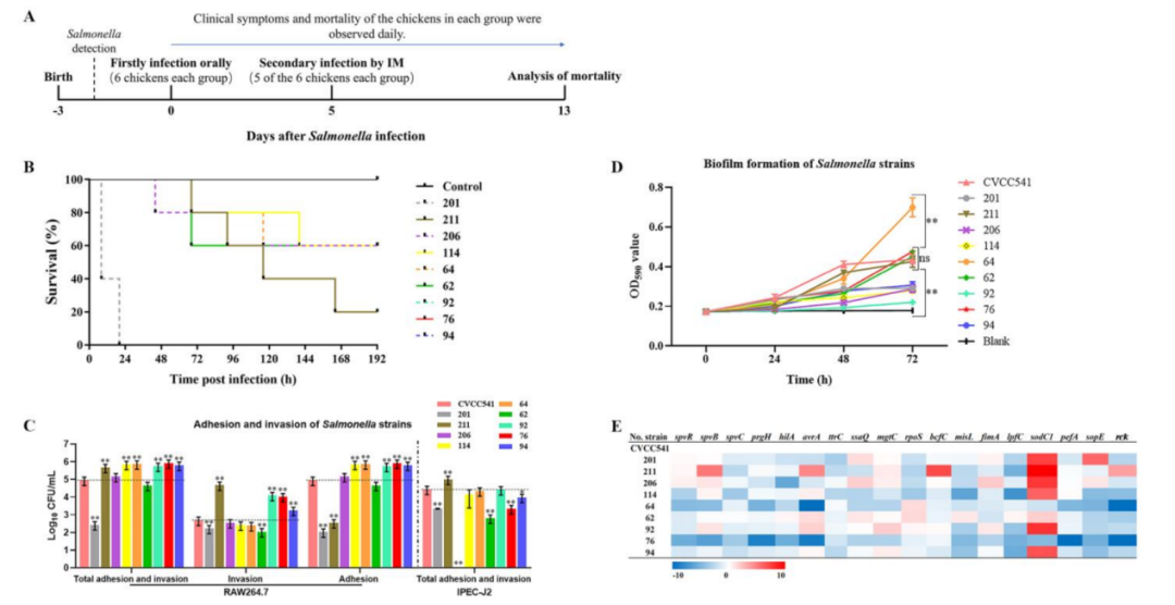
根据图1A所示的程序,对9株肠链球菌进行了鸡的急性感染。四株肠链球菌(201、114、64和206)导致鸡 5天内死亡,而鸡感染了其他五个分离株(211、62、92、76和94)所有幸存下来情绪低落或腹泻症状。接下来,研究人员通过肌肉注射对这些存活的鸡进行继发感染。结果201例患者1周死亡率为100%,211例患者1周死亡率为80%。此外,菌株206、114、64和62也有40%的死亡率,而在相同剂量下,菌株92、76和94对鸡没有致命性(图1B)。
在每株肠链球菌中观察到不同程度的细胞黏附和侵袭(图1C)。与CVCC541相比,菌株211、114、64、92、76和94对RAW264.7的总粘附和侵袭量(total)均显著增加,其中4株(211、92、76、94)对RAW264.7的侵袭量显著增加。IEC (IPEC-J2)的总值211显著高于CVCC541,而其他菌株对IPEC-J2的粘附和侵袭无明显差异或较低。对9株菌株的生物被膜形成情况进行分析,如图1D所示,各菌株的生物被膜形成与孵育时间(0 ~ 72 h)呈正相关。72 h时,肠球菌64株的OD590值显著高于CVCC541株,211、62和76株的OD590值均不高于CVCC541株。与之形成鲜明对比的是,其他5株(201、206、114、92和94)的生物膜形成能力明显低于CVCC541。以CVCC541为对照,检测了9株enterica分离株18个毒力基因的表达(fold change)。取log2(折叠变化)值生成热图(图1E)。显然,与其他菌株相比,这些毒力基因在SE211中的表达增加(红色块)。

图1 9株大肠链球菌的基本毒力特征
2. SE211基因组的一般特征
基于以上的体外和体内研究,SE211更适合于探索残留在遗传水平上的潜在毒性机制。SE211的基因组由一条染色体和一个含有两个复制子的毒力质粒组成(表1)。通过MLST分型将SE211归为ST 11。SE211染色体基因组长度为4679,414bp,质粒长度为59372 bp,预测orf分别为4418和86个。GC含量分别为52.17%和51.94%。在染色体基因中,基因组岛区约占整个基因组长度(491个基因)的9.1%;其中4418个orf的193个基因被预测为致病菌的毒力因子。此外,SE211质粒中编码的8个基因被注释到VFDB基因上。
表1 SE211的基本基因组信息

3. 移动遗传元素
对于SE211, 9.1%的染色体长度被预测为包含31个GIs的基因组岛。其中,GI10和GI31, GI17-18和GI21-22分别包含T1SS、T3SS、T4SS和T6SS。此外,GI1和GI13中含有细胞色素cbi基因 与GI26、GI5-6、GI-9、GI16、GI21、GI23和GI30一起发生,它们是菌毛粘附素和其他毒力决定的gi编码产物。研究人员分析了被称为spi的与病毒相关的GIs。结果显示,其基因组具有SPI-1 ~ SPI-5、SPI-12 ~ SPI-14和C63PI,这些spi的结构和主要功能分别如图2A所示。
该毒力质粒的blast分析表明,其复制子区域与复制子序列型(RST) S1:A-:B22的不亲和性(Inc) F型(FIB和FIIS)相匹配。该质粒中含有编码关键毒力因子的基因,特别是沙门氏菌质粒毒力操纵子(spvABCD)及其调控子(spvR)(表S4,图2B)。spv质粒与NCBI数据库中D组肠炎链球菌质粒具有较高的同源性,如鸡源肠炎链球菌质粒p1.1-2C7(登录号:MN125607.1)。此外,质粒中还含有大量与毒力相关的基因(图2B,浅蓝色),它们在补体逃避/血清抵抗(rck)和细胞粘附(yeeJ)中发挥作用。在该质粒中还预测了一个不清楚的功能毒力基因(vsdF)。重要的是,这些毒力基因两侧有一些整合移动遗传元件(iMGEs),如整合酶(y4lS和resD)和转座酶(IS481家族、IS630家族和IS200/605家族TnpA1)(图2B,黄色)。此外,该质粒编码13个基因(finO到traM)的不完全共轭转移操纵子(tra操纵子),覆盖12577 bp,部分基因(psiA和PSLT051)编码共轭系统相关蛋白(图2B,紫色)。然而,缺乏完整的操纵子可能导致沙门氏菌毒力质粒缺乏偶联转移。此外,该spv质粒与S. Enteritidis P125109的参考毒力质粒pSENV具有较高的相似性,两个质粒序列之间的ANI值为100%。该质粒中其他基因与fimbrias (pefABCD, dsbA)(图2B,蓝色)、转录调控因子(gadX, rcsB)(图2B,棕色)、毒素-抗毒素系统(图2B,橙色)等密切相关。

图2 SE211基因组中沙门氏菌致病性岛(spi)和质粒的详细定位。
4. SE211与其他肠道沙门氏菌菌株的比较
为了进一步评估其发病机制,我们选择了另外10株肠链球菌和1株亚利桑那链球菌对SE211进行比较基因组分析,如表2和图3所示。从ANI值看,SE211与4株食源性肠炎链球菌的相似性最大,其次是2株动物源肠炎链球菌、鸡高毒沙门氏菌287/91株、3株鼠伤寒沙门氏菌和人致病菌RKS2983。11株肠球菌的基因组具有高度的相似性(图3A)。系统发育树的构建基于cgMLST的邻接分析(图3B)。结果表明,这些菌株与血清型聚类一致。值得注意的是,SE211聚集在两种食源性菌株(P125109和EC20121179)附近。特别值得一提的是,P125109是一种人类食物中毒的肠炎链球菌,最初在英国分离出来,可追溯到一个家禽养殖场。该树还揭示了肠炎沙门氏菌、鸡链球菌和鼠伤寒沙门氏菌血清型中特别高的遗传异质性。
表2 6株肠道链球菌的基本特征及SE211菌株间的ANI值。



图3 12条肠道沙门氏菌染色体的基因组比较和层次聚类。
5. 258个肠道沙门氏菌MST图
利用从NCBI下载的12株肠道沙门氏菌(包括SE211和亚利桑那沙门氏菌在内的11株肠道沙门氏菌)和246株肠炎沙门氏菌基因组的基因组进行基于cgmlst的MST图(图4)。根据对比计算258个基因组样本的MST。一共有9个MST集群,SE211属于MST集群2。除SE211外,腹泻患者分离的2株肠炎链球菌[SE104 (NZ_CP050712.1)和SE109 (NZ_CP050709.1)]和1株临床分离的肠炎链球菌[SJTUF12367v2 (NZ_CP041176.1)]也包括在该群中。肠炎链球菌与其他血清型菌株的距离较远。

图4 258个肠道沙门氏菌基因组样本MST图。
结论
本研究报道了一株肠炎链球菌强毒株SE211的表型和遗传特征。通过全基因组测序进行基因型分析可以了解致病机制,包括致病力、抗菌药物耐药性和与暴发相关的分离株的分子进化。SE211的基因组编码许多毒力因子,特别是位于包含一个毒力质粒、31个GIs和5个原噬菌体区域的MGEs。重要的是,这些MGEs伴随有像整合酶和转座酶这样的iMGEs。研究人员还在SE211基因组中发现了一个完整的CRISPR-Cas系统,这可能也有助于提高其毒性。此外,进化树和MST显示出这些基因组之间明显的距离。分析肠炎沙门氏菌的遗传和表型特征,有助于我们进一步了解肠炎沙门氏菌的致病机制和系统发育,从而为防治肠炎沙门氏菌感染制定新的策略。
本研究的denovo测序和部分数据分析由上海派森诺生物科技有限公司完成。