2022-01-21

期刊《mSystems》
影响因子:6.496
去年,我们报道过与上海交通大学孟和教授团队的合作成果,通过“微生物组—宿主基因组”关联研究(mGWAS),探讨宿主基因组、肠道微生物组和鸡白痢沙门氏菌感染之间的联系,并发现了白痢病鸡肠道菌群的可遗传特征,研究成果发表于微生态领域知名期刊《mSystems》(影响因子:6.496)【派森诺项目文章】MGWAS再显神通,揭示白痢病鸡肠道菌群的遗传力!(点击查看)。最近,派森诺与孟教授团队继续合作,再次在《mSystems》发表论文,报道了家禽在进化过程中,肠道微生物组与宿主遗传物质之间复杂的互作关系,为“共生总基因组(Hologenome)”理论提供了有力的证据支持。
研究背景
传统观念认为,动植物的自身遗传物质及其所处周边环境,对物种性状有决定性的影响。近年来,越来越多的研究发现一些共生的微生物成员对宿主表型也有至关重要的影响。事实上,宿主遗传和共生微生物组(如肠道菌群)两者并非各自独立、互不影响,彼此之间存在着广泛而复杂的互作关系。“共生总基因组”理论为我们提供了一个全新视角和范式来理解生物体,即:所有动植物都是由宿主和共生微生物群落构成的“共生总体”(Holobiont),它们之间的共生、共代谢、共进化的关系能共同影响宿主的性状。尽管如此,目前共生总基因组学研究更多地集中在简单生物,对于高等生物尚缺乏系统的研究和明确的实验证据。
研究方法
本研究以世界知名的鸡体重双向选择家系为动物模型,对大、小体重鸡群体的十二指肠、盲肠、结肠、空肠、回肠进行肠道内容物采样和16S rRNA基因测序和宏基因组测序;并且对鸡只的肠道组织进行甲基化水平、小RNA和转录组进行测序。最后,将上述多组学测序数据进行整合,以开展不同组学结果间的关联研究。
研究方法:转录组测序、全基因组甲基化测序、小RNA测序、16S rRNA基因V4区测序和宏基因组测序
测序方法:Illumina MiSeq/HiSeq高通量测序平台

(a) 宿主遗传和肠道微生物互作;(b) 鸡体重双向选择家系
研究结果
本研究首先发现,经过多年人工选择的大、小体重鸡只肠道微生物的Alpha多样性、Beta多样性和菌群组成结构有显著差别。


16S rRNA基因测序和鸡肠道微生物组分析
其次,本研究还发现,鸡宿主肠道的全基因组甲基化水平、小RNA和转录组在长期的人工选择下也发生了显著的变化。

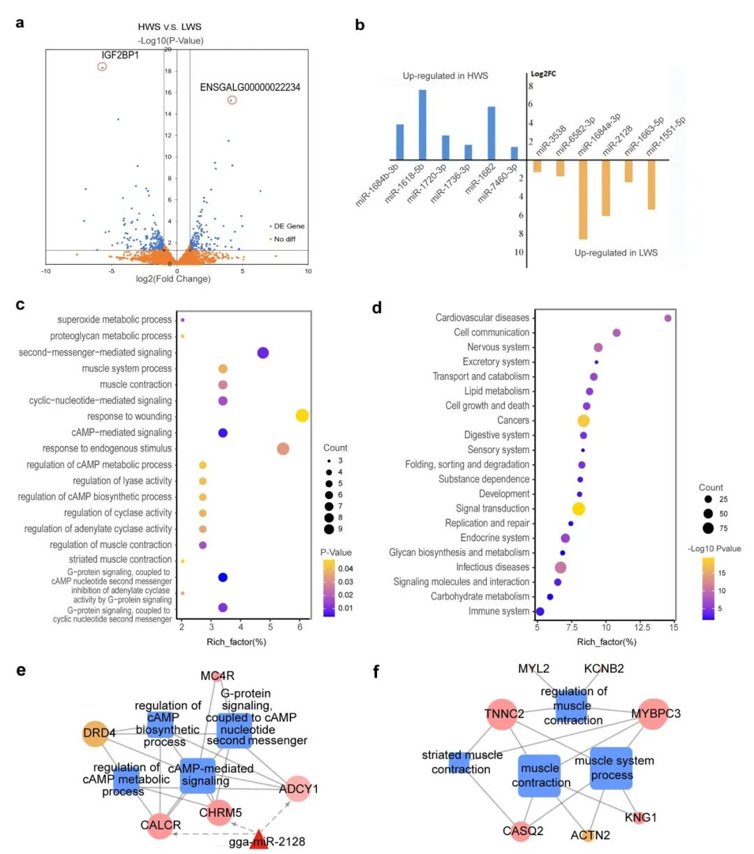
转录组测序、小RNA测序和全基因组甲基化测序分析结果
最后,本研究还通过分析肠道菌群及鸡宿主基因表达的相关性,发现两者存在广泛的关联关系。以IGF2BP1基因为例,它受靠近转录起始区的一段甲基化区域和miRNA gga-miR-2128调控,在大体重鸡的盲肠中显著高表达。进一步的关联研究提示,IGF2BP1基因与在大、小体重鸡宿主肠道中丰度差异显著的潜在益生菌存在互作关联,如乳酸杆菌属(Lactobacillus)和韦荣球菌属(Veillonella),从而与微生物组一起,共同作用于鸡宿主的体重表型。

宿主基因表达和肠道微生物组的互作及多组学整合关联分析
总 结
肠道微生物组与动物宿主共同构成“共生总体”,两者密不可分、共同影响和形成宿主体重性状。本研究是对共生总基因组理论的一次践行,为这一假说提供了在高等动物水平的实验验证,为动植物宿主及其共生微生物组互作关系的研究奠定了基础,并形成了可参考的研究思路。
本研究的部分测序和数据分析工作,由上海派森诺生物科技有限公司参与完成。

