2022-02-16

期刊:Molecular Plant
影响因子:13.164
派森诺与华中农业大学合作,在Molecular Plant上发表了题为《Genome- and transcriptome-wide association studies provide insights into the genetic basis of natural variation of seed oil content in Brassica napus》的研究结果。该研究为提高甘蓝型油菜和其他油料作物的有机碳提供了丰富的遗传资源,并为理解油菜和其他油料作物种子中油分积累的复杂机制提供了有价值的见解。
研究背景
甘蓝型油菜(Brassica napus)是世界上第三大植物油来源,其产量约占全球食用油的13%。据估计,含油量每增加1%,种子产量就会增加2.2%-2.3%。因此,培育高含油量甘蓝型油菜品种具有重要的经济意义。之前已有大量研究通过60K SNP阵列或基因组测序对天然甘蓝型油菜群体进行分型,并通过全基因组关联研究(GWAS)对其soc相关QTLs进行鉴定。
尽管在多个染色体上鉴定出了许多SOC QTL,但由于QTL区间较大,尚未从SOC QTL中克隆出候选基因来阐明其分子机制。因此,甘蓝型油菜种子油合成调控的分子机制有待进一步研究。
研究成果
1.基因组变异图与群体结构

我们对505份甘蓝型油菜材料进行了测序,共获得1.7 Tb 150-bp的原始数据,平均深度为9倍。共识别出10,620,048个变异,平均缺失数据率约为3.3%。利用随机选择的SNP标记对505份材料的遗传多样性和群体结构进行了研究。
研究结果表明,许多与soc相关的基因组区域可能在育种过程中被选择。与此同时,许多soc改良等位基因没有得到很好的利用,即使在“高油”品种中也是如此。
2.RNASeq分析

油菜种子油脂的生物合成大约始于开花后20天(DAF),并在开花后40天开始积累。因此我们选择了这两个阶段来进行转录组测序。我们分别在20 DAF和40 DAF检测到与SOC相关的605个和148个基因(FDR < 0.05)。两个阶段共检测到61个基因,这些基因在苯丙素代谢过程和二次代谢过程中富集。
许多转录因子(TFs),包括NAC、WRKY和AP2/ERF家族,在20 DAF时与SOC显著相关。GO富集分析显示,许多SOC相关基因参与了应激相关通路,特别是与氧反应相关的两条通路。之前的报道表明,氧气浓度可以限制油菜种子中的脂质储存。在40DAF阶段,许多类黄酮和次生代谢相关基因,如TT4、TT5、C4H和TT8与SOC呈负相关。许多研究发现,这些基因可以通过类黄酮途径调控种皮发育,表明种皮发育对SOC的调控非常重要。
3. 控制甘蓝型油菜籽粒含油量的基因模块

一组基因通常高度协调,形成模块来执行生物功能。这些基因模块的发现将有助于进一步了解其分子机制。因此,我们研究了是否存在与SOC相关的基因模块。我们进一步进行了基于独立成分分析(ICA)的表达谱分解,以确定种子转录组的独立成分。我们对20 DAF和40 DAF的数据分别进行研究,然后在20 DAF和40 DAF位点构建了种子发育过程中的QTL表达网络。在20 DAF和40 DAF的SOC模块中分别鉴定出2934个和1598个基因。
结果表明,这些与SOC模块相关的QTL可能在控制调控SOC的多个基因表达中发挥重要作用,这些关联的发现可能有助于我们理解SOC相关QTL的调控机制和基因表达。
4. 数量性状基因座中候选基因的优先级

由于作物的LD区间较大以及人工选择等因素的影响,从QTL区间进行基因鉴定往往很困难。基于甘蓝型油菜的多组数据集和拟南芥的功能基因集,我们构建了一个整合知识型基因集、变异体效应、GWAS和TWAS信息的候选基因优先排序框架,对甘蓝型油菜SOC相关QTL中的候选基因进行排序。
结果显示,在qOC.C05.3区域,我们也在BnaC05.PMT6中发现了24个非同义变异和一个3 bp的缺失。BnaC05.PMT6分为2个单倍型,hap.A种质(有非同义变异)的SOC显着高于hap.B种质。这些结果表明,BnPMT6可能是qOC.A05.3和qOC.C05.3的偶然基因。
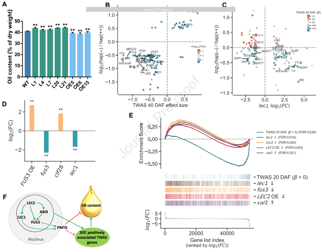
5. BnPMT6是种子含油量的负调控因子

我们通过突变体(T-DNA或CRISPR/Cas9突变体)和OE系验证了PMT6对拟南芥和甘蓝型油菜SOC的作用。结果显示,突变系的SOC高于野生型, OE系的SOC较低,这表明BnPMT6可能对一系列与SOC正相关的基因产生负面影响。
我们还将拟南芥lec1突变体中DEGs的FC与FC- bnpmt6—/++进行了一系列分析和比较。结果表明,在一个BnPMT6 OE系的下调基因中,与SOC (20 DAF)正相关的基因过多出现。此外,lec1、fus3 突变体中的下调基因和 val1 突变体中的上调基因富含由 BnPMT6 OE 诱导的上调基因。这些结果表明,BnPMT6是SOC的负调控因子,可能是LEC1/FUS3的下游靶基因。
研究结论
综上所述,本研究通过对甘蓝型油菜3个育种区的QTL进行精确定位,分析了油菜SOC的遗传结构。确定了与种子含油量相关的基因模块,并预测了数百个与种子含油量显著相关的基因。这些研究结果为甘蓝型油菜高SOC等位基因的聚合育种提供了有价值的信息。GWAS和TWAS鉴定出的油料相关基因位点和候选基因也将极大地促进油料作物油料合成机理的研究。
本文的转录组测序和分析由上海派森诺生物科技有限公司完成。

