2022-02-23

期刊:《Developmental Cell》
影响因子:12.270
文章题目:Dynamic chromatin state profiling reveals regulatory roles of auxin and cytokinin in shoot regeneration
技术手段:RNA-seq, ChIP-seq,ATAC-seq
派森诺与中科院分子植物卓越中心携手合作,在《Developmental Cell》上发表构建拟南芥芽再生过程的染色质状态动态图谱的研究成果。
研究背景
多细胞生物从成体组织(即分化的植物细胞)再生是一种普遍现象,在植物和动物中都存在。与动物细胞相比,植物细胞被认为能够保持全能性,在适当的体外培养条件下,并且大多数来自已分化器官的植物组织可以再生整株植物。近十年来,在概述关键TFs和芽再生的潜在机制方面取得了重大进展。然而,我们对激素诱导细胞命运转变相关分子变化的类型和序列的了解仍然有限。在本研究中,通过构建拟南芥芽再生过程的染色质状态动态图谱,揭示了生长素和细胞分裂素时序性调控外植体体细胞命运转变,诱导细胞多能性产生,并进而实现芽再生的分子机制。
研究内容
整合ATAC-seq和ChIP-seq分析,以检测芽再生过程中的染色质状态
本研究通过在CIM(愈伤组织诱导培养基)上诱导愈伤组织形成,并将愈伤组织转移到SIM(芽诱导培养基)上实现芽再生,重点研究从CIM的第0天(CIM0)到SIM的第8天(SIM8)的阶段。在7个不同的时间点上进行了21次组蛋白修饰的ChIP-seq实验(n = 42个重复)和7次ATAC-seq分析(n = 14个重复)。每个ATAC-seq和ChIP-seq库都进行了测序,PCA图显示,在同一时间点上,两个生物重复之间具有较高的重现性。为了进一步了解染色质可及性对转录组的影响,本研究进行了RNA测序(RNA-seq) (n = 21个重复,图1A)。
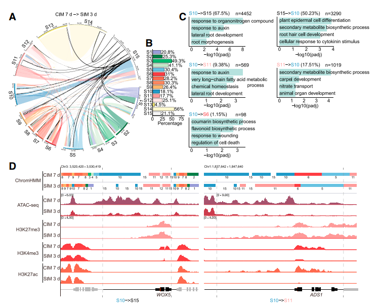
研究整合ATAC-seq和ChIP-seq数据集,使用ChromHMM来定义芽再生过程中不同的染色质状态,ChromHMM算法识别出15种染色质状态(S1-S15状态),每一种状态都通过一个或多个标记的差异富集来区别于其他状态(图1B)。转录起始位点(TSS)侧翼区域由四种染色质状态(状态S6-S9)标记,其中H3K9me3、H3K27ac、H3K4me3和H3K36me3都高度富集(图1B)。基于高水平的ATAC-seq信号和tf结合基序的富集,我们将状态S10标记为开放染色质区域(增强子)的特征(图1B和1C)。H3K27ac标记不与S10状态共定位,这与之前的观察一致,即H3K27ac不是拟南芥活性增强子的标志 (图1B)。这些结果表明h3k27me3介导的抑制在抑制CIM上的关键生长因子中发挥了重要作用。本研究没有检索到状态S15的任何ChIP-seq和ATAC-seq信号(图1B),这表明用这种状态标记的区域是不可达的,并且没有规则的组蛋白修饰。



图1芽再生过程中染色质状态概述
芽再生过程中染色质状态的转变
我们分析了CIM到SIM转换过程中染色质状态切换的特征。研究关注状态S10,它标记了TF结合的开放染色质。根据切换方向和原/目的状态,本研究将所有与状态S10相关的转移事件分为两类(图2C)。一旦愈伤组织转移到SIM,第一类区域就从S10状态转移到其他染色质状态,第二类代表染色质从其他状态到状态S10的过渡,通过GO富集得到相关go term。动态染色质状态分析使我们能够确定染色质结构的局部变化与给定基因或区域的细胞命运转变有关。

图2从CIM7到SIM3,染色质状态的动态变化
高生长素环境通过增加与多能性和芽命运相关的基因位点的可及性来启动芽再生
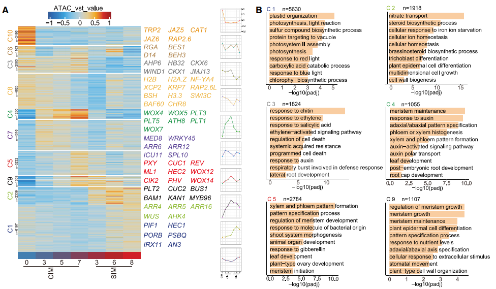
为了精确地定义生长素和细胞分裂素如何顺序地调节这些动态,我们在我们的时间过程中对28,075个最具差异的可达区域进行了k-means聚类,并确定了10个主要模式(聚类C1到C10;图3A)。同样的方法被用于将2247个差异表达基因分类成12个簇(簇K1-K12)。结果表明,高生长素环境(CIM)通过诱导根同源基因(簇C4)促进多能性的获得,并通过增加梢命运基因(簇C5和C9)的可得性促进梢再生。此外,SIM上对植株命运的决定与根系(C4簇)和植株(C1簇,如光合作用、营养同化和光信号)发育过程中可达性的损失和获得相一致。


图3芽再生过程中的染色质可及性动态
B型ARRs缺失时的多能性崩溃
细胞分裂素信号通常通过诱导芽的命运在SIM上发挥作用。然而,目前尚不清楚细胞分裂素是否也在CIM上发挥重编程功能。研究发现,CIM中有两个显著的阶段,其特征是染色质变化特别广泛:第一个是在重编程的初始阶段,由调节体细胞程序的顺式元件上染色质的大量闭合所定义,第二是建立再生能力,生长素和细胞分裂素共同在多能性和芽特性基因上创造一个稳定和开放的染色质环境(图4F)。在SIM上,观察到染色质可达性的相反模式,这与不同谱系特异性基因活动的动态变化相一致:虽然这些基因位点与光合作用、营养同化和光信号等芽发育功能相关,但它们变得高度可及,而根基因顺式元件迅速关闭(图4F)。

图4 B型ARRs缺失时的多能性崩溃
通过对转录调控动态的分析,本研究进一步确定了一组用于细胞命运转变的再生顺式元件,并揭示了BES1、MYC、IDD和PIF转录因子在植株再生中的重要作用。本研究结果为植物细胞重编程的研究提供了综合的资源,并为今后提高植株再生效率提供了潜在的研究目标。
本研究RNA-seq和chip-seq的测序工作由上海派森诺生物科技有限公司完成。

