
2022-03-09

《Journal of Agricultural and Food Chemistry》
影响因子:5.279
文章题目:Protective Effect of LTheanine against DSS-Induced Colitis by Regulating the Lipid Metabolism and Reducing Inflammation via the NF-κB Signaling Pathway
发表期刊:Journal of Agricultural and Food Chemistry
技术手段:RNA-Seq、脂质代谢组学
派森诺生物与湖南农业大学携手合作,于近期在《Journal of Agricultural and Food Chemistry》上发表关于茶氨酸通过调节脂质代谢和减少炎症来在DSS引起的结肠炎中发挥保护作用的研究成果。
研究背景
炎症性肠病(IBD)与结肠慢性炎症有关, IBD的发病机制复杂,与遗传易感性、微生物失调和环境因素有关。尽管其病因尚不清楚,但肠道屏障的破坏和持续的炎症已被证实是重要的原因。持续的炎症可通过脂质代谢失调而加重肠道损伤。然而,脂质代谢异常与炎症性肠病发病机制的相关性仍有待进一步研究。此外,IBD的传统治疗方法一直使用5-氨基水杨酸、糖皮质激素或免疫调节剂,其耐药性引起广泛关注。因此,迫切需要开发新的安全治疗方法来控制长期炎症,且不产生严重的副作用。
茶氨酸(L-theanine)是茶叶中的活性物质之一,由于其具有广泛的生物活性,因此被广泛用作食品添加剂,且无严重副作用。许多研究表明,茶氨酸很容易被生物利用,并且在肠道中很快被吸收,它对大脑、胃和肝脏的炎症损伤有保护作用。然而,茶氨酸治疗肠道炎症的潜力尚未得到充分研究,特别是从脂质代谢的角度。本研究揭示了茶氨酸对DSS诱导的结肠炎的保护作用及机制,突出了其对炎症和肠道屏障的调节作用。此外,还进行了转录组学和脂质代谢学分析,以揭示茶氨酸对DSS诱导的结肠炎小鼠结肠代谢的调节作用。
技术路线

研究结果
1. 茶氨酸处理可改善DSS诱导的结肠炎
如图1B所示,与CON组相比,DSS组小鼠的体重明显下降,而茶氨酸组小鼠的体重逐渐增加,尤其是在处理第7天和第8天。第8天的体重降低趋势与体重的趋势相同(图1C)。茶氨酸处理后,结肠长度显著恢复,DSS处理后结肠长度明显缩短(图1D、F、G)。然而,DSS和茶氨酸对结肠重量没有显著影响(图1E)。此外,DSS诱导的小鼠DAI评分升高,茶氨酸显著逆转了这一趋势(图1H)。

图1 茶氨酸改善DSS诱导小鼠结肠炎的进展
2. 茶氨酸处理可改善结肠黏膜炎症
如图2A、B所示,DSS组炎症浸润和上皮损伤的组织学评分高于CON组,而LTD组明显改变了这一趋势。为评价茶氨酸的抗炎作用,测定了小鼠血清和结肠组织中细胞因子TNF-α、IL-1β和IL-6的水平。可以观察到,DSS显著提高了血清和结肠组织中TNF-α、IL-1β和IL-6的水平,而茶氨酸显著降低了这些促炎细胞因子的水平(图2C-F)。DSS显著提高COX2和iNOS的表达水平,茶氨酸能够使COX2和iNOS的表达水平显著降低(图2G)。而TLR2和TLR4表达水平无显著影响(图2G)。

图2 茶氨酸处理可改善结肠组织的粘膜炎症
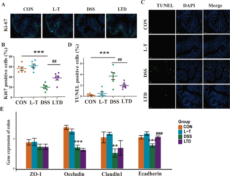
3. 茶氨酸处理可改善结肠炎组织的肠道屏障功能
如图3A、B所示,与CON组相比,DSS组ki67阳性细胞数量较低,而茶氨酸显著增加。相反,TUNEL染色显示DSS处理组的小鼠有大量肠道死亡细胞,但茶氨酸处理显著减少了结肠中TUNEL阳性细胞(图3C、D)。肠紧密连接相关mRNA的表达结果如图3E所示。结果显示,DSS显著降低了结肠组织Occludin、Claudin1和Ecadherin的表达水平,而茶氨酸缓解了这些变化。

4. 茶氨酸处理可下调DSS诱导急性结肠炎的NF-κB信号通路
Western blot检测NF-κB和AKT信号通路相关蛋白的表达,进一步探讨茶氨酸的作用机制。如图4所示,DSS显著提高了p65、p-p65、p53、p-p53和p-AKT的表达水平,而茶氨酸则降低了这些趋势。但AKT蛋白表达水平在四组间无差异。

图4 茶氨酸下调DSS诱导急性结肠炎的NF-κB信号通路
5. 茶氨酸改变了结肠炎小鼠模型的转录谱
层次聚类分析结果显示CON、L-T、DSS和LTD组的转录谱显著不同(图5A)。此外,根据p值筛选出的前20个GO富集结果如图5B、C所示,在两种比较组中 (DSS组vs CON组,LTD组vs DSS组),GO条目的数量在分子功能类别中最多。同时,大多数富集GO条目与炎症相关(图5B、C)。KEGG代谢途径分析显示,DSS处理主要影响炎症途径,包括炎症性肠病(IBD)(图5D)。我们发现DSS处理显著影响“细胞因子-细胞因子受体相互作用”通路,被认为是对炎症具有关键作用,茶氨酸也显著影响了这一途径(图5D、E)。此外,在LTD组与DSS组比较的KEGG通路富集结果中,发现了脂质代谢相关通路(图5E)。

图5 茶氨酸改变了结肠炎模型的转录谱
与CON组相比,DSS组有108个上调差异表达基因,8个下调差异表达基因。而LTD组与DSS组相比,有22个上调差异表达基因,1个下调差异表达基因。在这些基因中,差异表达前30的基因如图6A、B所示。此外,分析和验证了与细胞增殖、脂质代谢过程和炎症相关的基因。这些基因表达水平与转录组数据一致(图6C、D)。这些结果表明,茶氨酸可以改变结肠炎模型的转录谱。

图6 茶氨酸改变了结肠炎模型的转录谱
6. 茶氨酸处理改变结肠炎小鼠模型的脂质谱
为了探索结肠组织脂质代谢产物,采用LC - MS对其进行检测分析。结果表明,CON组、L-T组、DSS组和LTD组的脂质组代谢产物显著不同。层次聚类分析和PCA分析结果显示,与DSS组相比,LTD组的脂质组代谢产物与L-T和CON组相对更接近(图7A、B)。说明DSS处理引起结肠组织脂质代谢紊乱,而茶氨酸通过逆转作用发挥了保护作用。与CON组相比,DSS组的甘油三酯(TG)和磷脂酰胆碱(PC)是鉴定最多的脂类(图7C)。这些结果表明,DSS处理通过改变结肠脂质谱引起脂质代谢紊乱,而茶氨酸通过逆转作用发挥了保护作用。

图7 茶氨酸处理改变结肠炎模型的脂质谱
7. 转录组学和代谢组学联合分析
在转录谱中,我们选择了与细胞增殖、脂质代谢过程和炎症相关的基因进行分析验证,如图6C、D所示。与CON组相比,DSS处理显著影响了51种脂质代谢产物。最丰富的脂类分类是磷脂酰乙醇胺(PE)和PC。此外,Cxcl3、Gchf r、Areg和Timp1基因属于炎症反应,与差异脂质代谢物几乎显著相关(图8A)。同时,茶氨酸主要影响PC和Cer,其次是MePC、PE和SM鉴定的脂类。相关基因为Gbp10和Pnlip,分别属于炎症反应和脂质代谢过程(图8B)。这些结果表明,茶氨酸可能主要通过炎症反应相关途径逆转结肠炎模型的转录谱和脂质谱。

图8 转录组和代谢组之间的相关性
文章小结
本研究揭示了茶氨酸对DSS诱导的结肠炎小鼠模型的改善作用。结果表明,3% DSS处理显著诱导了肠损伤,表现为疾病活动指数(DAI)、组织病理学特征和结肠长度等特征,而茶氨酸预处理显著阻止这些趋势。同时,茶氨酸预处理可降低DSS诱导的结肠炎组织中TNF-α、IL-1β、IL-6、iNOS和COX2的水平。值得注意的是,DSS抑制了肠上皮细胞的增殖,促进了肠上皮细胞的凋亡,从而破坏了肠上皮屏障的完整性,而茶氨酸起到了保护作用,减轻了这些恶化所带来的影响。
茶氨酸可下调急性DSS诱导结肠炎患者p-p65、p65、p-p53、p53和p-AKT蛋白的表达,表明茶氨酸主要通过NF-κB信号通路发挥保护作用。此外,脂质分析和转录组分析结果表明,茶氨酸逆转了结肠炎小鼠模型的转录谱和脂质谱,主要通过炎症反应相关通路。有趣的是,转录谱和脂质谱之间的相关性分析表明,炎症反应相关基因与差异脂质代谢产物几乎显著相关。总之,茶氨酸通过下调NF-κB信号通路,调节脂质代谢紊乱,在DSS诱导的结肠炎中发挥保护作用。