
2022-03-22

《Frontiers in Pharmacology》
影响因子:5.81
文章题目:Protective Property of Scutellarin Against Liver Injury Induced by Carbon Tetrachloride in Mice
技术手段:LC-MS非靶,16S多样性组成谱,转录组
派森诺与大理大学携手合作,于近期在《Frontiers in Pharmacology》上发表了灯盏花素对四氯化碳诱导小鼠肝损伤保护作用的研究成果。
研究路线

药物滥用和过度饮酒都可引起肝损伤,并引发一系列病理生理过程,进而导致肝脂肪变性、肝炎和肝纤维化等。由肝损伤引起的肝病造成了巨大的经济负担,并引起全世界的广泛关注。然而,目前仍没有有效的治疗方法。
菊科飞蓬属植物短亭飞蓬(Erigeron breviscapus)是中国的民族药,主要分布在云南。灯盏花全草可食用,在云南已被用作功能性草本茶。此外,灯盏花全草在民间医学中应用于脑栓塞、蛛网膜炎、偏瘫、冠状动脉疾病的治疗已有数百年的历史。灯盏花的主要活性提取物是黄酮类化合物灯盏花素(scutellarin, SCU),具有肝保护作用。然而,SCU改善肝损伤的机制直到最近才为人所知。
值得注意的是,SCU的生物药效率非常低。随着16S多样性组成谱测序的出现和无菌模型的开发,研究人员已经认识到肠道菌群对临床疾病的重大影响。目前,许多生物药效率低的植物营养素已被证明通过重塑肠道菌群发挥药理作用,例如提高益生菌的相对丰度。因此,肠道菌群可能是SCU影响肝脏的机制之一。
本研究中,我们通过转录组学分析确定了SCU修饰的肝脏信号通路,结果显示nf-κb和cyp2e1基因的表达明显降低。然后基于16S多样性组成谱测序进行分类分析,以确定与SCU肝保护作用相关的特定属,并观察到SCU处理后乳酸杆菌显著富集。最后,我们利用LC-MS/MS进行非靶向代谢组学分析,探讨SCU改善CCl4诱导的肝损伤的潜在机制。这些数据表明,从功能性食品中提取的SCU似乎是一种很有效的保护肝脏免受损伤的药物。
研究结果
►1.SCU的肝保护作用
转录组学分析表明,与对照组相比,SCU组的肝脏转录组发生了显著变化(图1A,B)。细胞炎症反应的主要调节因子nf-κb基因被显著抑制。此外,我们还观察到cyp2e1基因,一种调节酒精、乙酰氨基酚和CCl4代谢的毒理学蛋白,在SCU处理组被抑制(图1C)。KEGG富集分析显示,SCU处理后,30条信号通路发生显著变化,并揭示了一个参与抗炎反应和药物代谢的调控网络(图1D)。综上所述,SCU对肝脏炎症反应有显著影响,并表现出肝保护作用。

图1 SCU的肝保护功能
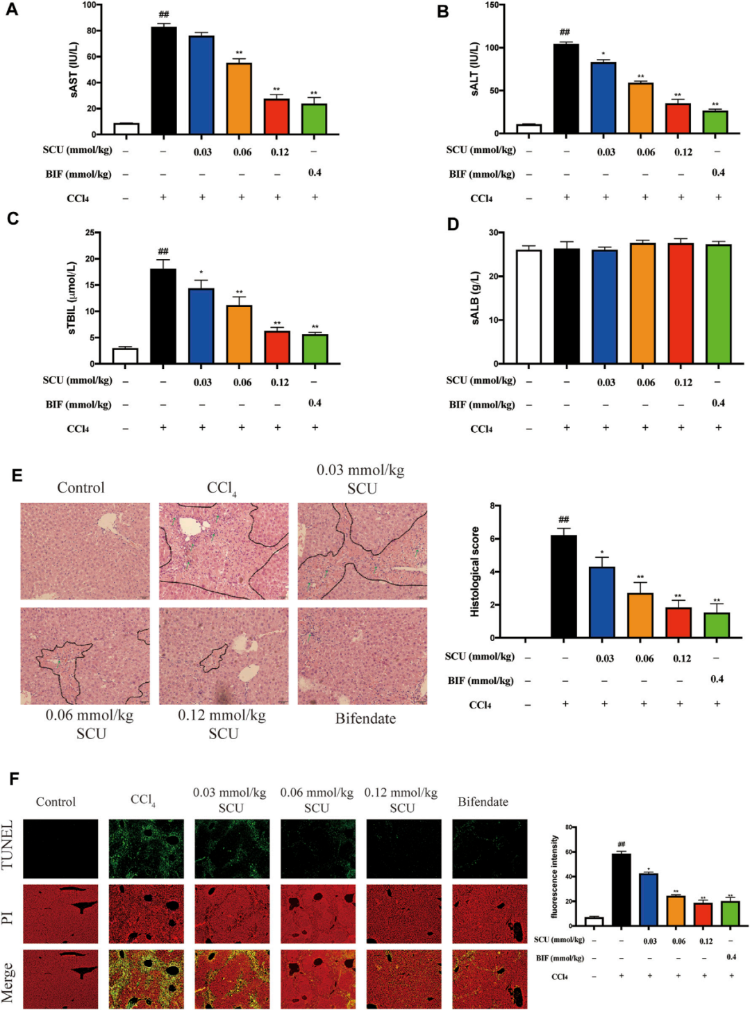
►2.SCU对CCl4诱导的小鼠肝损伤的保护作用
我们尝试在CCl4诱导的哺乳动物模型中评估SCU的肝保护作用。如图2A-C所示,CCl4组血清AST、ALT和TBIL水平显著升高,而SCU组则显著降低。六个组的血清白蛋白水平没有明显差异(图2D)。与这些结果一致的是,CCl4处理的小鼠出现了大量的小叶中心坏死、炎性细胞浸润和肝细胞凋亡,而SCU处理组的肝损伤明显减轻(图2E,F)。

图2 SCU对CCl4诱导的小鼠肝损伤的保护作用
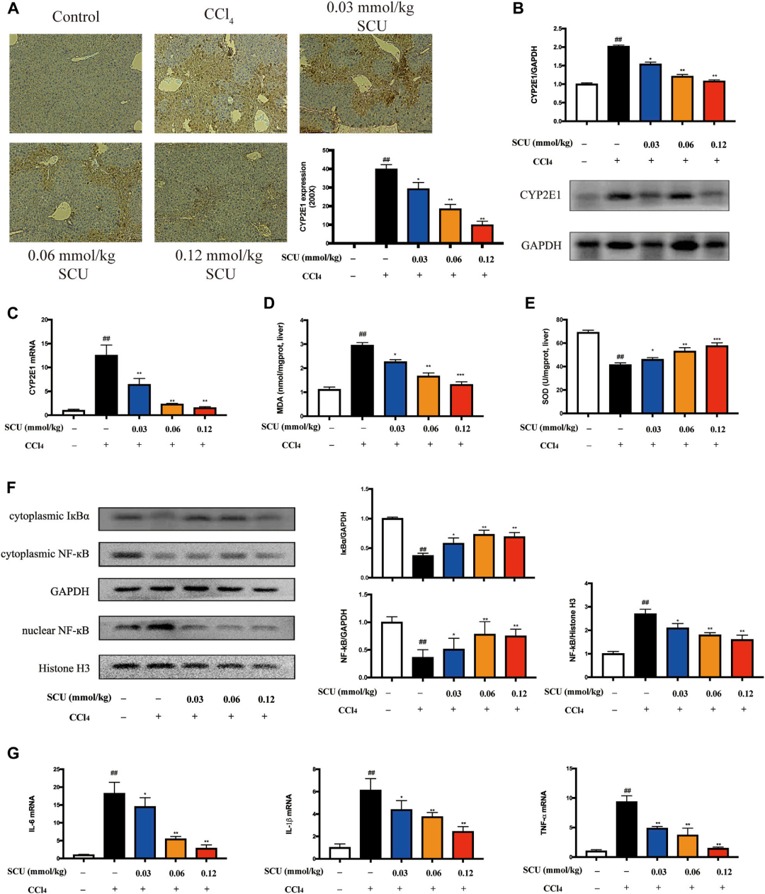
►3.SCU抑制CCl4肝毒性小鼠的CYP2E1和NF-κB
接下来,我们尝试在CCl4肝毒性小鼠模型中证实SCU的肝保护作用与CYP2E1和NF-κB有关。CCl4主要经肝脏CYP2E1代谢产生自由基,自由基可引发氧化应激并间接诱导炎症反应。CCl4刺激显著提高了肝脏CYP2E1的表达(图3A-C),导致肝脏MDA升高(图3D),SOD降低(图3E)。SCU处理后CYP2E1介导的氧化应激得到明显改善(图3A-E)。CCl4还可以直接刺激炎症反应。NF-κB是调节炎症基因表达的关键转录因子,在炎症反应中发挥关键作用。基于图1C的结果,NFκB也是SCU的潜在靶点。为了验证上述结果,我们检测了IκBα和NF-κB在肝脏中的表达。CCl4中毒可显著下调IκBα和NF-κB的胞质表达,上调核NFκ b的表达。SCU以剂量依赖的方式显著抑制IκBα/NF-κB信号通路(图3F)。IL-6、IL-1β和TNF-α是受κBα/NF-κB信号通路调节的关键炎性细胞因子。为了证实IκBα/NF-κB信号通路的抑制是这三种炎性细胞因子减少的结果,我们检测了肝脏中IL-6、IL-1β和TNF-α的表达。与对照组比较,CCl4组大鼠肝脏IL-6、IL-1β、TNF-α mRNA水平明显升高,而在SCU处理组显著降低 (图3G)。

图3 SCU抑制CCl4肝毒性小鼠的CYP2E1和NF-κB
►4.SCU调节肠道菌群
肠道菌群是生物药效率低的植物营养素发挥药理作用的关键辅助因素。综上所述,在CCl4肝损伤模型中,高剂量SCU组(0.12 mmol/kg)具有较好的肝保护作用;我们对对照组、CCl4组和高剂量SCU组粪便样品中的肠道菌群进行分析。本研究采用Chao1、Shannon和Pielou指数来评价肠道菌群的丰富度、多样性和均匀度。CCl4刺激显著提高了三项指标,SCU处理后恢复(图4A)。PcoA分析显示对照、CCl4和SCU组的菌群聚类可以明显的区分(图4B)。此外,我们还分析了细菌在门水平上的分类相似性程度,以评估对照组、CCl4组和SCU组的整体肠道菌群组成的变化(图4C)。CCl4组拟杆菌门/厚壁菌门比值显著升高,SCU组拟杆菌门/厚壁菌门比值降低(图4D)。Z-score分析进一步用于确定CCl4和SCU处理后改变的特定属(图4E)。与对照组相比,CCl4组的乳酸杆菌、双歧杆菌和阿克曼菌的相对丰度明显降低。SCU处理则显著提高了这些属的相对丰度(图4F)。Spearman相关性分析显示,三个属中只有乳酸菌与肝损伤指标SOD、AST、IL-6、IL-1β、TNF-α、NF-κB、CYP2E1呈现正相关或负相关(图4G)。基于KEGG数据库的PICRUSt分析发现,SCU处理后,脂质代谢、辅助因子和维生素代谢、复制与修复代谢通路得以恢复(图4H)。

图4 SCU调节肠道菌群
►5.SCU处理后的代谢谱分析
对粪便和肝脏组织采用非靶向代谢组学分析进一步评价SCU对CCl4诱导肝损伤的改善作用。PCA和OPLS-DA显示对照组、CCl4模型组和SCU处理组之间可以明显区分。置换检验图显示未发生过拟合,实验结果可靠。
根据VIP>1和p<0.05的标准筛选差异代谢产物。在粪便样本中,我们发现了7种与亚油酸代谢和不饱和脂肪酸生物合成有关的差异代谢物(表1,2);在肝脏组织样本中,我们发现了11种与视黄醇代谢相关的差异代谢物(表3,4)。




结论
综上所述,SCU通过抑制CYP2E1和IκBα/NF-κB信号通路,调节肠道菌群,富集乳酸菌,调节参与脂质代谢和胆汁酸稳态的内源性代谢物,从而对CCl4诱导的肝损伤产生明显的保护作用。我们的研究表明,SCU是开发治疗肝损伤功能性食品的潜在候选药物。
本研究的16S多样性组成谱测序和LC-MS非靶向代谢组学检测均由上海派森诺生物科技有限公司完成。