2022-04-12

《Journal of Hazardous Materials》
影响因子:10.588
技术路线

研究背景
荞麦是一种重要的杂粮经济作物,因其营养价值高、保健功能强,是健康食品生产的优质原料,广受人们喜爱,市场潜力巨大。然而,近十年来我国荞麦产量一直低而不稳,产量难以突破,严重制约荞麦产业发展。论文围绕荞麦产量关键制约因素,探索新兴纳米生物技术在荞麦生产中的创新应用,为荞麦及至其它农作物产量提升和高效生产提供理论依据。
研究材料与方法
1、实验材料
本研究使用的是川荞1号品种,通过不同浓度的GO溶液处理,培养幼苗进行分析。
2、测序平台
Illumina NovaSeq
3、分析内容
电镜和拉曼分析,生化分析,转录组分析,qRT-PCR实验等。
研究结果
1.GO溶液对荞麦幼苗生长的影响
不同浓度GO溶液处理下的幼苗,如图1A所示,在高浓度GO处理下,幼苗生长受到明显的抑制,且全苗、根和芽的重量和长度都受到抑制(图1B-G)。这些数据表明,GO对荞麦的生长有一定的抑制作用。

图1.GO对荞麦幼苗生长的影响
2.通过转录组分析确定GO胁迫的DEGs
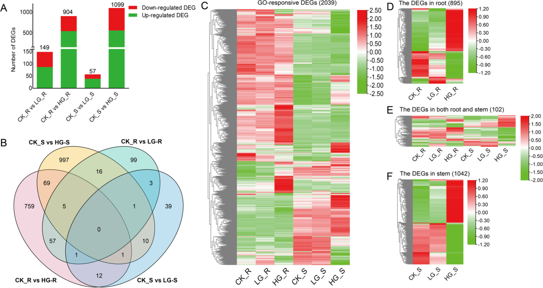
为了进一步了解GO对荞麦幼苗生长的调控分子机制,通过转录组分析,确定了GO胁迫下的DEGs,其中895个基因在根中差异表达,1042个基因在茎中差异表达,102个基因在根和茎中均差异表达(图2D-E),通过维恩图分析比较了CK和LG/HG之间的DEGs,确定了2039个DEGs且表达模式多样(图2C)。对所有DEGs以及对根和茎中DEGs进行基因富集分析(图3A-C),表明根和茎可能表现出对GO胁迫的不同反应。

图2. GO响应基因的鉴定

图3.GO响应基因的基因本体富集分析
3.表观遗传调控和细胞周期相关基因的表达分析
本研究中,发现有31个编码组蛋白的基因受到GO胁迫调控。其中包括1个组蛋白H1基因,9个组蛋白H2A基因,4个组蛋白H2B基因,5个组蛋白H3基因,以及12个组蛋白H4基因,这些基因表达在茎中被100mg/L GO胁迫上调,但对更高浓度GO处理的反应很不明显,在根中表达不显著(图4A)。从2039个DEGs中鉴定出编码细胞周期相关蛋白的19个DEGs,这些基因都显示在GO胁迫下表达上调了(4B-E)。

图4.参与细胞周期和表观遗传调控的基因表达分析
4. 确定参与ROS解毒的DEGs
本研究从2039个DEGs中鉴定出36个参与ROS解毒的DEGs,包括22个PER、8个GST、3个LEA、2个GRX和1个ASO编码基因,这些基因在GO处理下显示出不同的基因表达模式(图5)。在GST基因中,大多数对根中的GO胁迫有反应,GO胁迫还抑制LEA基因的表达,此外,FtASOL和FtGRXC9基因在根和茎中均表现出反向表达模式。

图5.参与ROS解毒的基因表达分析
5. GO胁迫下植物激素生物合成及信号通路相关基因的表达分析
研究者分析了参与植物激素生物合成和信号传导的DEGs,包括生长素、脱落酸(ABA)、乙烯(ETH)、茉莉酸(JA)、赤霉素(GA)和细胞分裂素(CTK),共发现40个参与激素生物合成和信号通路的GO响应DEGs,大多数ABA、ETH、JA、GA和CTK生物合成和信号相关的DEGs的表达在GO胁迫下被下调(图6),这表明GO可能抑制这些激素的产生和功能。

图6.植物激素生物合成及信号通路相关基因的表达分析
6. 荞麦中GO反应性SSPs的鉴定
研究者鉴定出97个SSPs编码基因,其中42个为已知SSPs,且有不同的表达模式(图7)。研究还分析了RLKs和SSPs编码基因表达的相关性,除FtLECRK41-2、FtSOBIR1和FtCRK10之外的所有RLK基因都与一个或多个SSP基因的表达高度相关(图8),这表明SSP基因可能通过与RLKs合作来调节GO反应。

图7.GO反应性SSPs基因的表达

图8. SSP和RLK之间的相关性
研究结论
本文综合分析了荞麦在GO胁迫下形态、生理和转录组学的变化,共鉴定了2039个DEGs,其中有36个基因参与ROS解毒,表明GO可能通过调节ROS解毒来影响植物生长。根和茎对GO胁迫有不同的转录组学反应,在茎中发现了参与细胞周期和表观遗传调控的DEGs,还有40个参与植物激素生物合成的基因受到GO的显著调控。此外,发现了97个SSPs编码基因参与GO反应,并提出了由TFs-SSPs-RLKs介导的反应网络。本研究为探索GO与植物之间的相互作用提供了有用的信息。

