
2022-04-29

继2019年在《Nature Communications》发表肠道微生物组研究成果后(点击查看),最近,派森诺与上海交通大学附属第六人民医院继续深入合作,相继在《Nature Communications》(影响因子:14.919)和《Advanced Science》(影响因子:16.806)发表胆汁酸—胃肠道微生物组互作机制研究的重要进展,分别报道了这对“CP”在减轻节食减肥后体重反弹中的作用机制、以及促进胃癌发生的新机制。
胃肠道微生物组的解析是这两项研究的重要方法手段。派森诺作为测序服务提供商,我们在这两项研究中承担了多样性组成谱测序(二代+三代)和宏基因组测序分析的工作。
我们也再次由衷祝贺上述两项研究成果的顺利发表!
《Nature Communications》
影响因子:14.919
研究背景
节食减肥是常见的减肥手段。然而,节食造成的体重减轻并不能维持很久,大多数个体在恢复正常进食之后就快速反弹了。这种复胖的机制目前还未明确。有研究表明,80%依靠节食达到减肥效果的肥胖人群,在1年之内会发生不同程度的体重反弹,甚至在反弹之后的肥胖相关代谢指标,可能会比节食之前更为严重!能量的摄入和消耗之间的稳态差异介导了机体储存能量和体重的变化,节食只关注了“能量摄入”,而非“能量消耗”。近年来,关于节食和体重反弹的研究报道越来越多,而胆汁酸在多种代谢性疾病中都发挥着重要的作用,因此,本研究对肠道微生物组—胆汁酸的相互作用及其在体重反弹过程中的作用机制做了解析。
研究方法
16S rRNA基因V4V5区测序+宏基因组测序+代谢组检测
研究结果
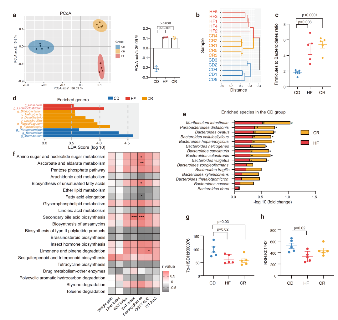
1.在热量限制(CR)后恢复自由进食,可导致小鼠体重反弹、加剧肥胖相关代谢障碍;
2.肠道菌群可能具有关键作用,CR对菌群的重塑与高脂饮食相似,特别是产次级胆汁酸的狄氏副拟杆菌(Parabacteroides distasonis)显著减少;
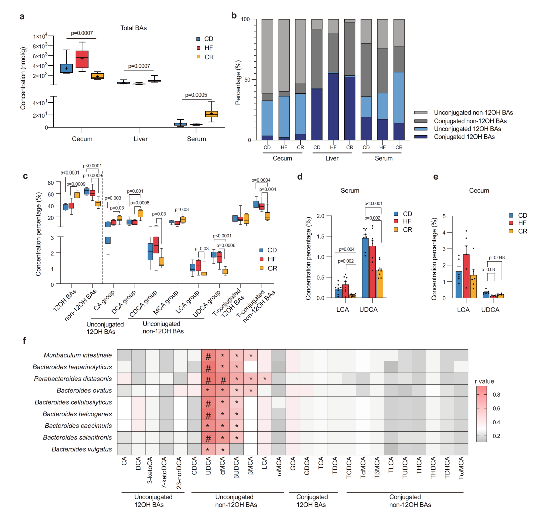
3.这伴随血清胆汁酸谱改变,非12α-羟基胆汁酸(如UDCA和LCA)占比降低,使小鼠脂肪生热减少(UCP1下调)并影响糖稳态(GLP-1降低),促进体重反弹;
4.小鼠补充Parabacteroides distasonis或非12α-羟基胆汁酸,可提高非12α-羟基胆汁酸比例,通过增加脂肪生热来减少体重反弹。


热量限制(CR)、对照(CD)、高脂组(HF,恢复饮食前)小鼠肠道菌群的宏基因组测序分析和胆汁酸检测分析结果,表明热量限制介导的肠道菌群和胆汁酸变化导致能量消耗减少


两种体重反弹小鼠模型在恢复饮食后,肠道菌群以及胆汁酸分析结果与UCP1通路表达情况,表明恢复饮食摄入后,Parabacteroides distasonis和非12α-羟基胆汁酸介导的能量代谢通路的改变加剧体重反弹
研究结论
本研究揭示了肠道菌群—胆汁酸在减轻节食减肥后体重反弹中的作用机制。研究证实,节食后有益的肠道细菌Parabacteroides distasonis、非12α-羟基胆汁酸比例以及能量消耗的减少介导了体重反弹增加。补充Parabacteroides distasonis、非12α-羟基胆汁酸UDCA能有效减轻体重的反弹,这也证明了Parabacteroides distasonis细菌具有作为益生菌的潜力,可以通过补充该益生菌减弱节食造成的不良影响并减轻体重的反弹。
本研究为预防减重后的体重反弹提供了一种潜在有效的益生菌Parabacteroides distasonis,可以通过补充这种益生菌,以弥补节食减肥中发生的肠道菌群紊乱,减轻患者在能量摄入恢复后的体重反弹。

《Advanced Science》
影响因子:16.806
研究背景
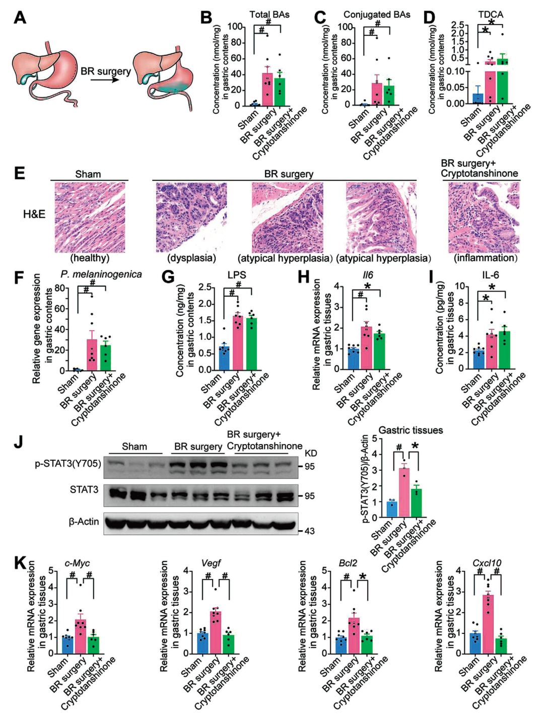
胃癌是常见的胃肠道恶性肿瘤,幽门螺旋杆菌(Helicobacter Pylori)被认为是胃癌发生的危险因子。但国内外大规模的流调分析指出,根除幽门螺旋杆菌后并不能完全阻止胃癌的发生,这表明除了幽门螺旋杆菌外还有其它因素诱导胃癌的发生。有研究报道,十二指肠胃反流是胆汁反流性胃炎(BRG)发生的独立风险因素,而BRG与胃癌的发生有关,但具体的作用机制并不明确。
本研究利用模拟临床胆汁反流的小鼠模型,并结合细胞和患者样本临床研究,发现结合型胆汁酸和细菌脂多糖在胃部的增多可能在BRG相关胃癌中起关键作用,揭示十二指肠胃反流造成胃甘氨去氧胆酸等胆汁酸和合成脂多糖细菌的增加,使IL-6水平升高,同时激活了JAK-STAT3信号通路,最终导致癌症的发生。而用隐丹参酮(丹参中的一种天然产物)进行靶向性治疗能有效防止胆汁反流诱导的胃癌前病变。
研究方法
检测方法:16S rRNA基因三代全长测序+宏基因组测序+代谢组检测
分析方法:QIIME 2等
研究结果
1.胆汁反流性胃炎与胃癌患者胃液中,结合型胆汁酸、IL-6、脂多糖(LPS)和多种产LPS细菌丰度均增加;
2.产黑普氏菌(Prevotella melaninogenica)等产LPS细菌的增加,与牛磺去氧胆酸(TDCA,一种结合型次级胆汁酸)的升高显著相关;
3.体内外实验发现,TDCA和LPS能促进胃上皮细胞增殖,激活IL-6/JAK1/STAT3促炎信号通路,促进胃癌的发生,Prevotella melaninogenica也能诱导胃部炎症并激活STAT3通路;
4.在胆汁反流小鼠模型中验证了这些发现,并证实STAT3抑制剂隐丹参酮能抑制其胃癌前病变。

胃液中胆汁酸水平及与pH值的相关性

16S rRNA基因三代全长测序发现,Prevotella melaninogenica等产LPS细菌的增加,与结合型胆汁酸的升高显著相关

胆汁反流引起胃癌发生,隐丹参酮对小鼠具有靶向治疗作用
研究结论
本研究揭示了胆汁酸和Prevotella melaninogenica等微生物在胆汁反流性胃炎、胃癌中的重要作用及分子机制,证实了结合型胆汁酸与促炎微生物的增多在促进胃癌病变中的有害作用,并指出中药丹参中的一种有效成分隐丹参酮能有效抑制胆汁反流引起的胃癌前病变。
本研究为胆汁反流导致的炎症和癌症的预防提供了一种有效的天然药物,对进一步的药物开发具有非常重要的意义和价值。同时,研究建立的更贴近临床的胆汁反流小鼠模型,为胆汁反流相关的后续研究提供了一种切实可行的研究手段。

文献索引:
1.Li M, Wang S, Li Y, Zhao M, Kuang J, Liang D, Wang J, Wei M, Rajani C, Ma X, Tang Y, Ren Z, Chen T, Zhao A, Hu C, Shen C, Jia W, Liu P, Zheng X, Jia W. Gut microbiota-bile acid crosstalk contributes to the rebound weight gain after calorie restriction in mice. Nat Commun. 2022 Apr 19;13(1):2060. doi: 10.1038/s41467-022-29589-7. PMID: 35440584; PMCID: PMC9018700.
2.Wang S, Kuang J, Zhang H, Chen W, Zheng X, Wang J, Huang F, Ge K, Li M, Zhao M, Rajani C, Zhu J, Zhao A, Jia W. Bile Acid-Microbiome Interaction Promotes Gastric Carcinogenesis. Adv Sci (Weinh). 2022 Mar 14:e2200263. doi: 10.1002/advs.202200263. Epub ahead of print. PMID: 35285172.