
2022-05-16

《Journal of Fungi》
影响因子:5.816
近日,派森诺生物与北京林业大学合作,在真菌基因组领域的《Journal of Fungi》发表新研究成果!在本研究中,对分离得到的3个灵芝属菌株进行了全基因组测序,并结合该属的其他物种进行系统发育树构建和比较基因组学分析。本研究揭示了灵芝基因组一系列特定的遗传特征,为进一步刻画这一重要类群的生态特征提供了基础信息。
研究背景
灵芝属(灵芝科、多空目、担子菌科)是在森林生态系统中发现的具有生态学和经济意义的真菌,其作为木材腐烂真菌,可以有限分解植物细胞壁的木质素、纤维素和半纤维素。此外,作为药物,灵芝子实体被用于生产提高人体免疫力的药物,以及用于抗衰老和抗癌治疗。灵芝属是灵芝科最大的属,根据《Index Fungorum》分类可以分为461个分类单元。然而,迄今为止,只有4个灵芝物种的完整基因组被报道。本研究另外对3个灵芝属基因组进行和测序和分析,并将其与之前测序的其他类群灵芝进行了比较,重点分析了细胞色素P450s的编码基因、与次生代谢和木材降解相关的转运蛋白和调控蛋白。研究了灵芝基因集的多样性,并确定不同物种特有的遗传特性。
研究材料与方法
1.实验材料:栎树上分离得到的南方灵芝Ganoderma australe strain Cui 17254、 白肉灵芝G. leucocontextum strain Dai 12418和 灵芝G. lingzhi strain Cui 9166
2.测序平台: Pacbio RSII、Illumina Miseq
3.分析内容:真菌基因组近完成图测序、转座子分析、CAZYme预测、分泌蛋白预测、蛋白酶预测、共线性分析、ITs进化树构建、基因家族分析、单拷贝基因进化树构建和次级代谢产物基因簇预测等。
研究结果
灵芝的基因组特性
本研究对G.australe strain Cui 17254,G. leucocontextum strain Dai 12418和 G. lingzhi strain Cui 9166进行了全基因组测序,结果发现G.australe strain Cui 17254基因组大小为84.27M,编码基因个数为20460个,这是迄今为止已报道的最大灵芝基因组。G. leucocontextum strain Dai 12418和 G. lingzhi strain Cui 9166的基因组的基因大小较低,分别为60.34M和60.56M,预测得到的编码基因个数分别为15,007和16,592个。BUSCO完整性为73.1%-99.8%,表明此次测序组装得到了基因组上的大部分编码基因。
表1 三种新测序灵芝基因组的基因组特征

本研究将3个新测的灵芝基因组与4个已发表的灵芝属基因组和其他51个担子菌门基因组进行了比较,结果发现这58个基因组大小为19.66-109.88M,预测得到的基因个数在6785-26226之间。其中南方灵芝的基因组最大, G. australe和G. boninense比其他木材腐生物基因组大2-3倍;白腐菌、褐腐菌和外生菌根菌的平均基因组大小差异不显著。

图1 58个基因组大小比较图
灵芝基因组共线性分析
选择灵芝基因组中占总组合13%-75%的前10条contig进行共线性分析,结果发现与其他物种相比,G.lingzhi和G.lucidum的共线性比例最高(72%),而G.boninense和 G. leucocontextum的共线性片段比例较低,反映了较高的基因组差异。

图2 基因组共线性分析图
灵芝菌株的系统发育分析
以Sanguinoderma sp.为外群,对12个种灵芝的23条ITs序列进行系统发育分析。结果发现有2个灵芝没有聚在一起,说明G.260125-1实际上应该被鉴定为灵芝。Ganoderma sp. 10597 SS1 和G. sessile聚在一起,表明这一菌株可能这一门的固有种。

图3 ITs系统发育树
灵芝属植物及其近缘多孔目的系统发育分析
基于143个单拷贝基因的蛋白序列进行进化树构建,结果确定了多孔孔目的5个主要分支:核心多孔空类分支、前孔类分支、凝胶多孔类分支、静脉类分支和残留的多孔空类分支。其中灵芝物种聚集在核心多孔孔类分支中,这与共线性分析的结果一致。褐腐菌和外生菌根菌形成单系群,目前的分析也证实了白腐病的生活方式是进化的多品种。

图4 单拷贝基因系统发育树
转座元件识别
灵芝属中优势TEs属长末端重复(LTR)反转录转座子,未知TEs在灵芝属中所占比例较大,尤其是G. australe(占总组装量的10.5%)和G. lingzhi(占总组装量的11.1%),说明它们可能在基因组重排中发挥了关键作用。G. leucocontextum的TE覆盖率最大(占总组装量的18.32%),TE分布最多样化,包括DNA转座子的简单重复、IS3EU和Dada、非LTR反转录转座子的RTEX和L1,这是灵芝品种中唯一的重复元件。与其他物种相比,G. leucocontextum中IS3EU和Dada序列数量显著增多。与其他灵芝品种相比,南方灵芝含有更多的T ad1非LTR逆转录转座子和Helitron DNA转座子。58个被分析基因组的TE覆盖率从0.37%到41.69%。

图5 转座元件在58个基因组中的分布、覆盖率和拷贝数图
次级代谢产物基因簇分析
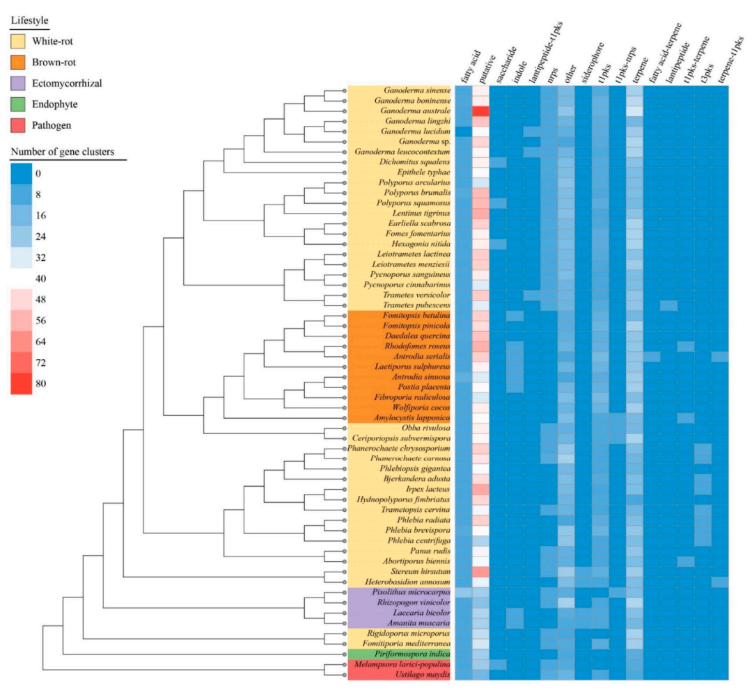
本次分析一共鉴定了16种SM生物合成簇,除Rhizopogon vinicolor外,病原菌、外生菌根真菌和内生真菌的SM基因数量普遍低于腐生菌,这一差异主要是由于t1pks、萜类相关基因以及被标记为“假设”和“其他”的基因含量较低所致,有褐腐菌属组成的前肢亚支通过t1pks、吲哚和脂肪酸相关基因的富集以及NRPS基因簇的缺失而与其它的Polyporales亚支分离。在Polyporales下的白腐真菌中,phlebioid分支的t3pks含量较高,而萜类相关基因含量较低。其核心类群包含了具有多种生物合成基因簇的物种,其中灵芝中含有31个萜类相关基因簇和80个生物合成基因簇。值得注意的是,以灵芝和G. lucidum为主要药用相关种的萜类相关基因群数量最少,而南灰三萜和致病性博南三萜含量最高。G. lucidum、G. leucocontextum、T. rametes versicolor和T. pubescens基因组编码了一个与lantipeptide产生相关的簇,前三个基因组被鉴定为与t1pks相关。

图6 次生代谢产物生物合成相关基因簇丰度与物种系统发育之间的关系
Pfam蛋白结构域分析
本次分析确定了超过5000个Pfam蛋白结构域,根据基因拷贝数(>100)共对32个Pfam类进行分类。澳洲灵芝的Pfam蛋白结构域数较高,约为墨西哥黑穗病菌(Ustilago maydis)的5倍(864个蛋白结构域)。G.australe中有13个显著的蛋白结构域,包括参与SM的细胞色素p450、与植物不亲和性(VI)有关的异核体不亲和性蛋白和主要促进子超家族的膜转运蛋白。此外,其他推测在表观遗传调控中发挥作用的蛋白结构域和蛋白-蛋白相互作用也在G.australe中含量比较近丰富。与其他灵芝品种相比,G.boninense和G.leucocontextum分别编码了额外的蛋白结构域,这些蛋白结构域仅存在于寄生真菌和共生真菌中。蛋白激酶结构域蛋白-蛋白相互作用结构域在外生菌根真菌中特别富集。

图7 58种植物中前100个Pfam蛋白结构域的分布和丰度
分泌相关基因分析
在58种入选真菌中,灵芝的分泌量最大。小分泌蛋白(SSPs)占总分泌蛋白的41% ~ 81%,其中4% ~ 28%的SSPs被标记为CAZymes、脂肪酶或蛋白酶。大多数已知的SSP被注释为CAZymes,特别是在G. australe和G. lingzhi中。


图8 分泌蛋白和小分泌蛋白在灵芝属和其它真菌中的分布
在多孔菌目的不同支系中,CAZyme的含量各不相同,灵芝在其核心的多孔菌支系中也有不同的CAZyme含量。由褐腐菌组成的前菌支分泌的CAZymes含量是Polyporales白腐菌的2倍。在具有分泌基因代表的148个CAZymes亚家族中,有48个家族的基因在褐腐菌中比在Polyporales中的白腐菌中数量少。CAZymes整体富集于核心的polyporoid分支,而非静脉生物类分支。这种富集与AA1、AA14、CE1、EXPN、GH16、GH17、GH18、GH25和GH30家族的扩展有关。在其核心类群中,灵芝物种富集了CAZymes,并扩展了11个家族,包括GH18、GH16、AA1、GH43、CE16、GH3、GH128、GH47、GH115、GH25和GH1家族。而PL4在核心多孔类进化枝的其他物种中富集。与其他物种相比,G. australe分泌CAZymes的数量最多,其中GH18和EXPN家族含量较高,它还含有最多的PCWDEs、MCWDEs和作用于果胶、肽聚糖和几丁质的酶。

图9 CAZYmes基因在灵芝属和其它真菌中的分布
在58个真菌基因组中共鉴定出3880个编码分泌蛋白酶的基因(在73个MEROPS家族中),8个蛋白酶家族,其中以A01A为代表的蛋白酶亚家族最多,有1332个蛋白。腐生菌与共生菌间无明显差异,仅在白腐菌中发现5个蛋白酶家族(C40、M24X、M57、M77、S08B),且基因拷贝数较低。其中,在G.australe, G. leucocontextum, G. lingzhi和G. lucidum中发现了包含4个蛋白的M57蛋白酶家族。此外,灵芝属的G01、M28E和M35蛋白酶含量较高。在分析的58种真菌分泌物中,G.australe的分泌脂肪酶数量最多,其中以GGGX脂肪酶最为丰富。
研究结论
1.对G. australe、G. leucocontextum和G. lingzh的基因组进行了测序,基因组大小为60.34 ~ 84.27 Mb,编码15,007 ~ 20,460个基因。
2.对担子菌科58种真菌(包括40株白腐真菌、11株褐腐真菌、4株外生菌根真菌、1株内生真菌和2株病原菌)的143个单拷贝基因进行了系统基因组学分析,证实了灵芝属心多孔孔类分支。
3.与其他选择的物种相比,灵芝物种的基因组编码了更多的萜类代谢和分泌蛋白(CAZymes、脂肪酶、蛋白酶和SSPs)编码的基因。
4.G. australe具有最大的基因组大小,没有明显的全基因组重复,但显示转座因子(TEs)扩增和最大的萜类基因簇,表明其生产药用萜类化合物的能力很高。G. australe还编码了含有细胞色素p450、异核体不相容和主要促进因子家族结构域的最大一组蛋白。此外,G.australe分泌组的大小最大,可能在宿主定植过程中增强细胞壁碳水化合物、蛋白质和脂肪的分解代谢能力。
5.本研究为进一步表征这一重要分解者群的生态特征提供了基础资料,目前的基因组资源将用于进一步开发生物技术和医药应用,以及灵芝物种的生态学研究。
本研究的denovo测序和部分数据分析由上海派森诺生物科技有限公司完成。如需进一步讨论,欢迎发邮件或者致电我们哟(邮箱地址:microsupport@personalbio.cn,联系电话:025-58185663-836)!
文章索引:
Sun, Y.-F.; Lebreton, A.; Xing, J.-H.; Fang, Y.-X.; Si, J.; Morin, E.; Miyauchi, S.; Drula, E.; Ahrendt, S.; Cobaugh, K.; Lipzen, A.; Koriabine, M.; Riley, R.; Kohler, A.; Barry, K.; Henrissat, B.; Grigoriev, I.V.; Martin, F.M.; Cui, B.-K. Phylogenomics and Comparative Genomics Highlight Specific Genetic Features in Ganoderma Species. J. Fungi 2022, 8, 311. https://doi.org/10.3390/jof803031