2022-06-21

《Carbohydrate Polymers》
影响因子:9.381
派森诺与华中农业大学携手合作,在国际著名杂志《Carbohydrate Polymers》发表了壳寡糖增强鱼类体液免疫的细胞和分子机制。
技术路线

研究背景
壳寡糖(Chitosan Oligosaccharide,COS)是由2-10个氨基葡萄糖经β-1, 4糖苷键连接而成的功能性低聚糖,来源于虾蟹壳,纯天然、无毒害、分子量小、水溶性高、易被机体吸收利用,可作为饲料添加剂显著提高畜、禽、水产动物的免疫力和抗病力并促进动物生长。目前研究更多聚焦于壳寡糖对动物先天性免疫细胞(如巨噬细胞和树突状细胞)的激活,很少关注壳寡糖对适应性免疫细胞(如B细胞)的活化作用。
研究材料与方法
1、实验材料
人工养殖草鱼(100-150g)
2、测序平台
Illumina NovaSeq
3、分析方法
转录组测序,流式分选,TEM,ELISA,WB,qPCR等。
研究结果
1.COS诱导脾脏IgM+ B细胞增殖分化
为了研究草鱼体内的壳聚糖反应性B细胞,从不同免疫组织中分离出白细胞,用不同分子量壳聚糖刺激,分析其对IgM+ B细胞的影响。增殖实验结果表明,在COS(图1E-G)刺激下,IgM+B细胞仍具有增殖活性,进一步表明COS诱导的IgM+ B细胞不是终末分化B细胞。

图1
2.COS诱导天然IgM的产生与浓度和时间呈正比
本研究分离了草鱼B细胞,用不同浓度的COS刺激B细胞(10、20、40μg/ml),以20μg/ml内毒素为阳性对照。在mRNA和蛋白水平上检测IgM的产生,结果表明,COS组的IgM 表达显著上调,且与浓度和时间呈正比,而LPS组的IgM表达无明显变化(图2A-C)。此外,还发现COS诱导的IgM能有效地与内毒素和PGN结合,但不能与Poly I:C结合(图2D),这表明COS诱导产生的IgM与哺乳动物分泌的天然IgM是一样的。

图2
3.CoS诱导的浆细胞IgMlo B可主导天然IgM抗体分泌
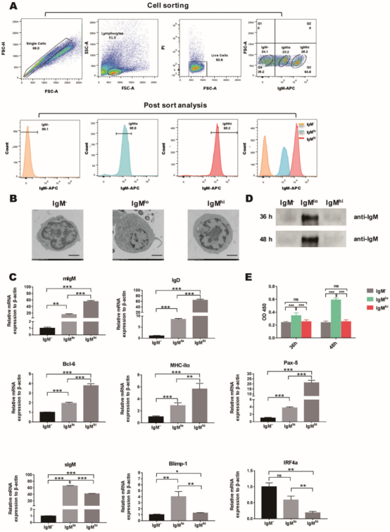
为了进一步研究COS诱导后两个不同的IgM+B细胞亚群的表型和功能,对脾脏的IgMlo 、IgMhi 以及IgM−进行了细胞分选(图3A)。此外通过超微结构分析,表达量分析以及抗体分泌等多方面研究(图3),这些结果共同证实了IgMlo B细胞类似于浆细胞,而IgMhi B细胞类似于初始B细胞。

图3
4.COS在IgM+ B细胞上的潜在受体及其下游信号通路
为了探讨B细胞表面COS受体及其下游调节IgMlo B细胞增殖和分化的信号通路,本研究从转录组角度分析了IgMlo 、IgMhi 以及IgM−细胞,结果表明, IgM+ vs IgMlo 差异基因相对于IgM+ vs IgMhi中要多,然后对上调DEGS进行GO和KEGG富集分析,发现IgMlo中上调DEGS主要富集在细胞周期信号通路和Rap1信号通路,由于Rap1信号通路可以介导整合素的激活,因此我们分析了整合素在IgMlo 、IgMhi 以及IgM−细胞中的表达水平。如图4A所示,整合素的多个亚基在IgMlo B细胞中高表达,除了整合素外,PRR,MR也在IgMlo B细胞中也高表达(图4A)。研究推测MR和整合素是B细胞表面COS的受体,诱导细胞增殖和分化。

图4
5.COS与MR和整合素相互作用促使IgM+B细胞的钙激活
前人研究表明,MR和整合素可以作为钙离子信号受体。为了探讨COS结合的MR和整合素信号转导是否由细胞内钙离子介导,如图5所示,COS诱导引起细胞内钙离子水平升高,但是这一作用几乎完全被MOS和RGD所抑制。这些发现表明,整合素可能是COS在B细胞上更重要的靶点,它介导了细胞内钙离子作为第二信使的动员,激活了下游的信号通路。

图5
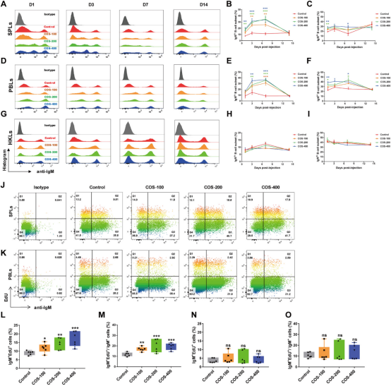
6.脾脏IgMlo B细胞可迁移到血液中分泌天然IgM
为了进一步研究COS是否能在体内诱导IgMlo B细胞增殖,进行了腹腔注射实验,动态监测不同时间点IgMlo和IgMhi B细胞亚群的变化。结果表明,血液中IgMlo B细胞的出现时间晚于脾脏,因此推测血液中的IgMlo B细胞可能是从脾脏中迁移过来的。为了验证这一假说,又检测了脾脏和血液中IgM+B细胞增殖活性,如图6J-O所示,脾脏IgM+B细胞的增殖活性显著增加,但血液却没有,这进一步支持了血液中IgMlo B细胞是从脾脏中迁移过来的。

图6
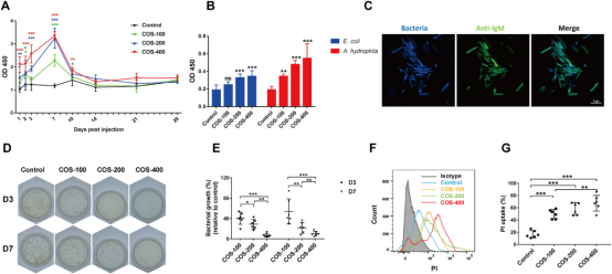
7.CoS诱导的天然IgM增强血清杀菌活性
前人研究表明,天然IgM可透过膜攻击MAC最终杀死细菌。如图7所示,ELISA显示,COS诱导的天然IgM能有效地与大肠杆菌和嗜水气单胞菌结合,特别是与嗜水气单胞菌结合。共聚焦显微镜观察表明,从COS刺激的鱼血清中提取的天然IgM完全覆盖了嗜水气单胞菌(图7C),此外COS刺激的血清中细菌膜通透性也显著增加(图7F,G),进一步表明COS诱导的天然IgM可通过MAC杀菌。

图7
小 结
研究首次揭示了壳寡糖增强鱼类体液免疫的细胞和分子机制,为壳寡糖在鱼类养殖业中的应用提供了有力的理论支撑。此外,研究还进一步明确了鱼类B细胞的先天性免疫属性,且为研究鱼类B细胞的分化提供了良好的模型。
本研究的测序和数据分析工作由上海派森诺生物科技有限公司完成。

