2022-07-19


《Frontiers in Immunology》
影响因子:8.786
文章题目:The Nutritional Intervention of Resveratrol Can Effectively Alleviate the Intestinal Inflammation Associated With Celiac Disease Induced by Wheat Gluten
技术手段:RNA-seq,qRT-PCR等;
派森诺生物与南昌大学携手合作,于近期在《Frontiers in Immunology》上发表了白藜芦醇的营养干预可有效缓解小麦麸质引起的乳糜泻相关肠道炎症的研究成果。
乳糜泻(Celiac Disease,CD)是一种由自身免疫反应产生的炎症性肠道疾病。目前,治疗该疾病最有效的方法是患者必须终生坚持无麸质饮食。然而现代饮食的主要模式之一就是含麸质食物,这就导致患者不可避免的接触麸质。因此,探索新的预防或营养干预方法对改善乳糜泻的肠道症状至关重要。白藜芦醇(Resveratrol,Re)是一种天然多酚,研究表明它通过清除自由基和调节参与炎症反应的各种酶来预防和治疗慢性炎症性疾病。本研究中,通过对乳糜泻的体内和体外模型的白藜芦醇营养干预来探索其在乳糜泻相关疾病中发挥的作用,并且结合转录组测序揭示其中涉及到的差异基因和通路,为预防和治疗乳糜泻提供新的解决方案。
技术路线

研究结果
白藜芦醇对Caco-2细胞氧化损伤的保护作用
首先,研究确定了125μg/mL p31-43肽刺激24h为最佳的乳糜泻氧化应激模型,细胞与5μmol/L白藜芦醇孵育3h为最佳作用条件。进一步对细胞中GSH、SOD、MDA的水平以及抗氧化基因的表达进行检测,结果表明白藜芦醇可以有效缓解Caco-2细胞中毒性麦醇溶蛋白肽引起的氧化损伤,这可能与sirt1/sirt3相关的SIRT信号通路有关。

图1白藜芦醇减轻了乳糜泻细胞模型中氧化应激造成的损伤
白藜芦醇对Caco-2细胞腹腔毒性的缓解作用
Caco-2作为体外暴露于麸质的模型可以模拟许多腹腔毒性特征,例如细胞内TG2的激活和过表达、肠细胞间的紧密连接功能障碍和促炎细胞因子的表达。研究对细胞中TG2基因和蛋白的表达、iNOS和COX-2基因的表达、闭合蛋白的表达以及细胞的单层电阻值和渗透性进行检测,结果表明白藜芦醇可以有效减轻p31-43肽对Caco-2细胞的腹腔毒性作用。

图2白藜芦醇调节Caco-2细胞中的乳糜泻相关指标
白藜芦醇对乳糜泻小鼠临床症状的干预作用
乳糜泻作为一种自身免疫介导的肠道炎症,主要表现为与肠道吸收不良相关的症状,包括(严重)慢性腹泻和体重减轻。本研究根据Zevallos等人的小鼠模型,建立了乳糜泻小鼠模型,最终确定了ATI+Poly:IC+Gliadin组(APG组)小鼠为最佳的乳糜泻动物模型。随后通过观察不同3组实验小鼠体重、饮水量、临床症状及抓痕情况,证明白藜芦醇可以减轻乳糜泻肠道炎症小鼠的临床症状。

图3白藜芦醇干预乳糜泻小鼠的临床症状
白藜芦醇对乳糜泻小鼠肠道氧化损伤的保护作用
通过对小鼠空肠组织裂解物上清液中NO、MDA、GSH含量、SOD活性以及肠组织切片情况进行检测,结果表明白藜芦醇可以有效缓解乳糜泻小鼠的氧化应激,保护肠道损伤。

图4白藜芦醇减轻了患有乳糜泻的小鼠的氧化应激损伤
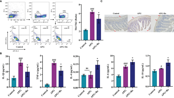
白藜芦醇对乳糜泻小鼠毒性体征的缓解作用
进一步通过肠系膜淋巴结中Th细胞亚群确定,发现APG组中Th1/Th2比值显着升高,白藜芦醇干预后该比值降低。结合IL-1β、TNF-α、IL-4、IL-6、IL-10基因的表达以及空肠组织切片中组织转谷氨酰胺酶的免疫组织化学分析结果,综合表明白藜芦醇可以有效降低模型小鼠的腹腔毒性。

图5白藜芦醇改变了腹腔小鼠肠系膜淋巴结和空肠的T细胞功能,并抑制了空肠中特征性自身抗原的表达
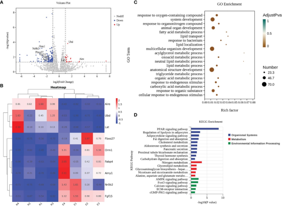
白藜芦醇对乳糜泻小鼠特征基因和通路的调控作用
最后,本研究旨在确定为什么用白藜芦醇进行饮食干预可以减轻乳糜泻的发生,因此分析了白藜芦醇干预后特征基因和相关通路的变化。经过质量控制和表达分析,绘制了差异基因的火山图,并选择了六个下调基因(Orm1、Nr0b2、Fbxo27、Fgf15、Fabp4和Amy1)和三个上调基因(Ubd、Lat和Aire)。进一步将这九个基因的变异性绘制为热图,Fgf15和Nr0b2、Aire和Ubd分别在上调和下调基因中表现最显著。同时对白藜芦醇干预后的差异表达基因进行分类,GO富集分析显示差异基因主要参与了与含氧化合物的反应、系统发育和与有机氮化合物的反应等生物过程;KEGG富集分析显示差异基因主要与PPAR信号通路、氮代谢、AMPK信号通路和FoxO信号通路有关。

图6白藜芦醇通过改变小鼠空肠组织中的特征基因和通路而有效发挥作用
结论
本研究,通过体内和体外模型证明了氧化应激和炎症反应在乳糜泻发病机制中的关联。此外,以白藜芦醇为切入点进行干预,证明白藜芦醇可通过上调Aire和Ubd基因调控自身免疫的发展,并通过下调Fgf15和Nr0b2基因促进肠道营养吸收,并通过激活PPAR、AMPK和FoxO信号通路调节肠道氧化应激、炎症反应和免疫反应的复杂反应系统,从而有效缓解乳糜泻的肠道症状。
本研究的RNA测序和分析由上海派森诺生物科技有限公司完成。
参考文献:
Yu T, Xie Y, Yuan J, Gao J, Xiao Z, Wu Y, Chen H. The Nutritional Intervention of Resveratrol Can Effectively Alleviate the Intestinal Inflammation Associated With Celiac Disease Induced by Wheat Gluten. Front Immunol. 2022 Apr 5;13:878186. doi: 10.3389/fimmu.2022.878186.

