
2022-07-26

《Science of the Total Environment》
影响因子:10.75
文章题目:Di-(2-ethylhexyl) phthalate increases plasma glucose and induces lipid metabolic disorders via FoxO1 in adult mice
技术手段:RNA-Seq、16S rRNA,qRT-PCR等
派森诺生物与哈尔滨工业大学携手合作,在《Science of the Total Environment》上发表了DEHP可通过FoxO1增加成年小鼠血糖并诱导脂质代谢紊乱的研究成果。
研究背景
邻苯二甲酸二(2-乙基己基)酯(DEHP)是世界上应用最广泛的内分泌干扰物之一,DEHP主要用作增塑剂。然而,DEHP易从产品中泄漏,通过吸入、皮肤吸收和食物链在人体中积累,并在非特异性酶催化下迅速转化为主要活性代谢物,即邻苯二甲酸单(2-乙基己基)酯(MEHP)。
已有研究表明DEHP会导致代谢紊乱,主要是不受抑制的糖异生,脂质合成以及肠道菌群失调。然而,DEHP对成年小鼠代谢毒性的影响机制尚不清楚。因此,本研究的主要目的是检测成年期小鼠DEHP暴露后的糖和脂代谢变化,并探讨其潜在机制。
技术路线

研究结果
1、DEHP和MEHP诱导肝细胞糖脂代谢异常
将不同浓度的DEHP和MEHP对培养48 h的人肝源细胞系L-02进行处理,结果发现DEHP和MEHP会显著增加糖异生现象,并上调甘油三酯(TG)、总胆固醇(TCHO)和低密度脂蛋白(LDL-C),但对高密度脂蛋白(HDL-C)水平无影响(1a)。MEHP处理将对肝细胞糖异生以及脂质代谢的关键基因的mRNA水平以及蛋白水平产生显著影响(1d-g),而FoxO1抑制剂AS1842856可以显著降低这种影响。

图1 MEHP诱导L02细胞系糖脂代谢异常
2、投喂DEHP使小鼠血糖升高,并破坏肝脏的脂质代谢
DEHP将导致小鼠第12周血糖较对照组显著升高(图2a),在DEHP- H组中,丙氨酸转氨酶(ALT)活性显著升高,但两种浓度的DEHP处理均不影响谷草转氨酶(AST)活性(图2f),表明慢性DEHP暴露可促进肝功能障碍。切片显示实验组出现严重的脂滴空泡化和肝损伤(图2g),DEHP-H组更为严重。这些结果表明DEHP暴露会导致成年小鼠血糖水平升高和肝脂代谢异常。

图2 DEHP暴露使小鼠血糖升高,肝脂代谢紊乱
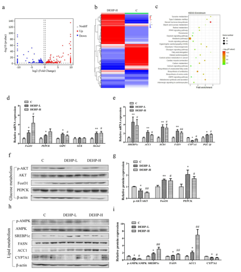
3、DEHP促进小鼠肝脏糖异生和依赖FoxO1的脂质积累
对DEHP-H组和对照组的肝脏细胞进行转录组分析显示,DEHP-H存在515个显著差异表达基因(图3a-b)。KEGG通路分析显示,这些差异表达基因在脂肪酸代谢、糖酵解/糖异生、胰岛素信号通路和AMPK信号通路中富集(图3c)。DEHP暴露导致糖异生和脂肪合成关键基因表达上调,包括FoxO1、PEPCK、PGC1β、SREBP1c、FASN、ACC1和CYP7A1(图3d, e),AKT和AMPK的磷酸化水平明显降低(图3f,h),这些结果进一步验证DEHP损害胰岛素信号转导。
通过查阅文献,在转录组中发现FoxO1在糖代谢以及脂质代谢中均发挥重要作用,结合qRT-PCR以及FoxO1抑制剂AS1842856处理的实验结果,作者认为FoxO1在DEHP诱导的糖异生和脂质积累中发挥关键作用。

图3 DEHP暴露促进小鼠肝脏糖异生和依赖FoxO1的脂质积累
4、DEHP改变了细菌种类的相对丰度和组成
为了探究DEHP对小鼠肠道微生物的影响,作者进行了16S rRNA测序,结果发现DEHP-H处理组微生物群落的alpha多样性显著降低(图4a)。PCoA证实DEHP处理会导致肠道菌群多样性改变(图4b)。在门水平上,DEHP-H组蓝藻Cyanobacteria的相对丰度显著增加(图4c-d)。在属水平上,DEHP-H中拟杆菌Bacteroides显著减少,Allobaculum增加(图4e-f)。LEfSe分析显示,从门到属水平,DEHP-H组与对照组在29个特征上存在显著差异(图4g-h),表明DEHP-H介导的肠道菌群失调。

图4 DEHP暴露通过16S rRNA测序影响肠道菌群内稳态
5、二甲双胍和恩他卡朋通过抑制FoxO1以逆转 DEHP引起的小鼠血糖和肝脂代谢异常
向DEHP实验组小鼠中投喂二甲双胍或恩他卡朋可显著降低血糖、缓解肝脂积累和肝损伤(图5a, e)。进一步研究发现二甲双胍处理会导致AKT和AMPK磷酸化水平升高,FoxO1表达降低,并导致PEPCK和G6PC表达下调(图6a, b, e)。此外,二甲双胍抑制PGC1β、SREBP1c和FASN表达(图6c-d),增加了CYP7A1的表达(图6c-e),因此,二甲双胍可通过改善胰岛素抵抗和抑制FoxO1表达来减少DEHP诱导的肝脏糖异生和脂质积累。同时,恩他卡朋处理会显著降低FoxO1、PEPCK和G6PC表达以及上调CYP7A1的表达(图6a-d)。作者认为恩他卡朋特异性调控FoxO1表达,改善DEHP诱导的肝脏糖异生和脂质积累,对脂质合成有微弱的抑制作用。

图5 二甲双胍或恩达卡彭使DEHP诱导的小鼠血糖和肝脂代谢正常

图6 二甲双胍或恩达卡彭使DEHP诱导的小鼠血糖和肝脂代谢正常
研究结论
综上所述,DEHP暴露对成年小鼠和肝细胞的血糖和肝脂代谢有不利影响。FoxO1过表达被认为是肝脏糖异生和脂质积累的分子机制,抑制FoxO1可以逆转DEHP造成的破坏。此外,小鼠肠道菌群失调与DEHP引起的代谢紊乱有关,改善肠道微生物组成可有效缓解DEHP引起的紊乱。上述的研究结果有力地验证了FoxO1在DEHP引起的糖和脂代谢紊乱中的关键作用(图7)。本研究填补了DEHP对成年小鼠不良代谢影响的认识空白,为进一步研究DEHP对人类健康的影响提供了重要的基础。

图7 DEHP暴露小鼠糖脂代谢异常的潜在机制示意图
本研究的转录组与16s的测序和数据分析工作由上海派森诺生物科技有限公司完成
原文索引:
Xiangjuan Wei, Daqian Yang, Boya Zhang, Xingpei Fan, Haining Du, Ruijiao Zhu, Xiaotong Sun, Meimei Zhao, Ning Gu, Di-(2-ethylhexyl) phthalate increases plasma glucose and induces lipid metabolic disorders via FoxO1 in adult mice,Science of The Total Environment,Volume 842,2022,156815,ISSN 0048-9697,https://doi.org/10.1016/j.scitotenv.2022.156815.