2022-08-02

《Applied Materials Today》
影响因子:8.663
文章题目:Convenient in situ synthesis of injectable lysine-contained peptide functionalized hydrogels for spinal cord regeneration
技术手段:RNA-seq
近期,派森诺生物与南通大学神经再生共同创新中心合作,在《Applied Materials Today》上发表原位合成可注射功能化水凝胶可用于脊髓再生的研究成果。
研究背景
脊髓损伤是一种世界性的严重疾病,不仅会导致严重的运动/感觉功能障碍,还会引起深静脉血栓形成、肺血栓、疼痛等并发症。脊髓损伤后会产生不规则、复杂的腔隙。可注射水凝胶能够精确地原位填充损伤部位,实现脊髓损伤的个性化治疗。然而,一种简单方便的可注射水凝胶功能化方法仍然是一个巨大的挑战。本研究通过原位多组分合成布洛芬-KYIGSRK共轭水凝胶,对其进行了表征,之后建立大鼠损伤模型,验证了其在脊髓损伤的修复作用。这项研究为可注射肽功能化水凝胶的原位合成提供了一条简便的途径,可用于治疗脊髓损伤或其他生物医学应用。
研究路线

研究内容
1、可注射功能化水凝胶的制备和表征
该研究通过聚(环氧乙烷)而丙烯酸酯(PEGDA)和赖氨酸原位迈克尔加成反应(图1A)制备可注射水凝胶,添加布洛芬-KYIGSRK肽(图1B)后得到功能化可注射布洛芬-KYIGSR共轭水凝胶,之后通过核磁共振(NMR)、高效液相色谱(HPLC)、质谱(MS)对其进行表征。

图1:水凝胶的形成机理与形态
2、可注射功能化水凝胶的物理化学性质
可注射水凝胶的力学性能、溶胀比和降解行为是组织工程材料的重要因素。本研究为了研究布洛芬-KYIGSR共轭水凝胶的物理化学性质,测定了软中硬水凝胶的力学性能图(图2A-G)、溶胀性(2H)和降解性(2I)。接触角可以反应水凝胶的亲水性,因此,测定了不同水凝胶的水接触角(图3A),结果表明,布洛芬-KYIGSR提高了水凝胶的亲水性。

图2:水凝胶的物理化学性质

图3:水凝胶的水接触角和生物相容性
3、不同水凝胶对DRG神经元的再生
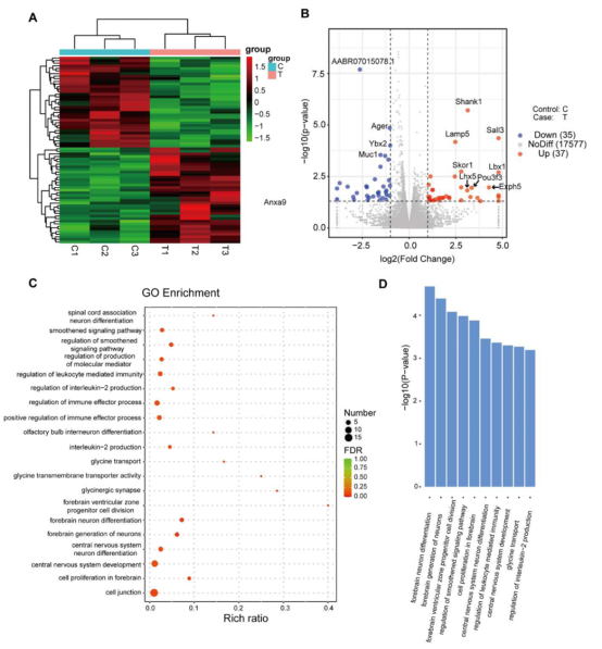
通过对原代DRG神经元进行活/死染色,来确定不同水凝胶表面的细胞活力(图3C-D)。为了研究布洛芬-KYIGSRK促进神经突起延长的潜在机制,对背根神经节进行了全转录组测序。加布洛芬-KYIGSRK组为实验组,不加布洛芬-KYIGSRK肽的为对照组。对差异表达基因绘制了热图(图4A)。与对照组相比,处理组有37个基因上调表达,35个基因下调表达,如火山图(图4B)。同时,对差异表达的基因进行了GO富集分析,发现这些差异表达的基因主要与神经元分化、神经元生成、心室祖细胞分裂、细胞增殖、中枢神经系统神经元分化和发育途径有关(图4C-D)。

图4:水凝胶上DRG神经元的RNA测序
4、可注射功能化水凝胶在脊髓损伤中的体内评价
脊髓损伤后,会产生不规则空腔区域,用可注射的布洛芬-KYIGSRK共轭软水凝胶填充(图5Ac)。通过建立SD大鼠T10半横断脊髓模型,评价布洛芬-KYIGSRK共轭水凝胶促进神经再生的疗效。PBS、非肽结合水凝胶和布洛芬-KYIGSRK共轭水凝胶注射到脊髓损伤,发现用布洛芬-KYIGSRK共轭软水凝胶治疗后,病变面积最低(图5D),布洛芬-KYIGSRK共轭水凝胶组显著改善了足迹协调行为(图5E)。
对病变区域的再生能力(图6)进行了检查。结果表明,布洛芬KYIGSRK共轭水凝胶有效抑制了神经胶质细胞的过度聚集,并促进了受损脊髓中神经丝的神经再生。
M1巨噬细胞通过分泌促炎细胞因子参与阳性免疫反应,而M2巨噬细胞主要通过分泌抗炎细胞因子下调免疫反应。通过对巨噬细胞进行了免疫组织化学染色,观察受损脊髓中的炎症反应(图7)。发现布洛芬KYIGSRK软水凝胶有助于损伤的修复。

图5:肽功能化水凝胶治疗脊髓损伤的功能恢复

图6:经水凝胶治疗的受损脊髓的神经突起和胶质瘢痕标记物染色

图7:用水凝胶治疗的损伤脊髓的炎症标记物染色
研究结论
本研究提出一种通过原位多组分合成法构建含赖氨酸肽的结合水凝胶,用于治疗脊髓损伤的新策略。在丙烯酸酯和氨基之间不加催化剂的情况下,通过迈克尔加成合成了稳定的水凝胶。通过活/死染色表明布洛芬-KYIGSRK水凝胶促进了DRG神经元的粘附和增殖。此外,在脊髓损伤模型中,注射布洛芬KYIGSRK软水凝胶填充不规则空腔区域,证明了其促进神经再生和抑制炎症反应。动物足迹分析表明,布洛芬KYIGSRK软凝胶有效改善了运动恢复能力。这种可注射、生物相容性布洛芬KYIGSRK水凝胶为有效治疗不规则脊髓损伤提供了一种有前途的简便策略。
本研究的RNA测序和分析由上海派森诺生物科技有限公司完成。
原文索引:Luzhong Zhang, Ke Yao, Jingjing Wei, Guicai Li, Ying Lin, You Lang Zhou, Yumin Yang, Convenient in situ synthesis of injectable lysine-contained peptide functionalized hydrogels for spinal cord regeneration, Applied Materials Today, Volume 27,2022,101506,ISSN 2352-9407,

