
2022-08-22

《Aob Plants》
影响因子:3.318
近日,派森诺生物与四川大学生命科学院合作,在生物学领域的《Aob Plants》发表新研究成果!本研究对芹亚科7个物种的叶绿体基因组进行了测序,结果表明拟藁本属的9个物种在芹亚科内形成了一个高度支持的单系分支。拟藁本属是一个完全独立的自然属级分类群,属间形态特征界限清晰,应与藁本属分开。
研究背景
1969年,Leute对中国高海拔地区几个Ligusticum(藁本属)物种开展植物学研究,依据分果瓣类型与“Ligusticeen-Typ”明显对应但与已知类型不同,首次创立了Ligusticopsis(拟藁本属,芹亚科)。Pimenov等人依据果实解剖结果同样支持拟藁本属的建立,并进行了多次分类学修订。拟藁本属的分类一直存在争议,许多植物学家没有将拟藁本属作为一个单独的属,因为拟藁本属和临近属之间没有明确的形态界限。此外,Leute将几个没有明显萼齿的物种纳入拟藁本属模糊了该属的边界。随着分子系统发育的进展,一系列研究表明,藁本属和藁本属都不是单系的,而且属与某些物种之间的支持不足以相互区分。因此,基于核基因区域的低分辨率系统发育关系需要额外的DNA数据集来澄清。而叶绿体为母系遗传,具有高度保守的基因含量和基因组结构,并且具有更多的可变位点,是系统发育重建和复杂进化关系解析的重要资源。本研究通过添加新测序的7个叶绿体和11个ITS序列,分析了伞形科芹亚科34个叶绿体和35个ITS序列,将系统发育结果与果实分类学和叶绿体基因组比较分析相结合,重建拟藁本属的系统发育关系,并研究拟藁本属从藁本属分开的根本原因。
研究材料与方法
1、实验材料
从芹亚科内的藁本属、拟藁本属和亮蛇床属等三个属中共采集了11个野生物种用于ITS测序、其中的7个物种进行叶绿体基因组测序
2、测序平台
Illumina NovaSeq
3、分析内容
植物叶绿体基因组测序、IR区收缩与扩张分析、RSCU分析和系统发育树分析
研究结果
1、七个新物种的叶绿体基因组组装注释
七个新测序的完整叶绿体序列的长度范围从148,005 bp(L. acuminata)到163,810 bp(L. angelicifolia)。所有叶绿体基因组均显示出典型的四分体结构,一对IR区由LSC区(76,900-93,725 bp)和SSC(17,464–18,495 bp)分开。L. angelicifolia的叶绿体基因组(163,810 bp)和IR区(34,723 bp)是7个叶绿体中最长的,但LSC区却最短(76,900 bp)。7 个叶绿体的全基因组、LSC、SSC和IR区的GC含量不同,IR区检测到的GC含量(40.8–44.8%)高于其他区域(LSC,35.8–36.0%;SSC, 30.8–31.1%)。除L. angelicifolia外,其余6个新的叶绿体基因组共有128个基因,包含84个CDS、36个tRNA、8 个rRNA和两个假基因(ψycf1 和 ψycf2)。 L. angelicifolia 叶绿体基因组包含143个基因,其中98个CDS、37个tRNA、8个rRNA和一个假基因(ψycf1)。
表1 七个新测序叶绿体基因组特征比较

2、系统发育分析
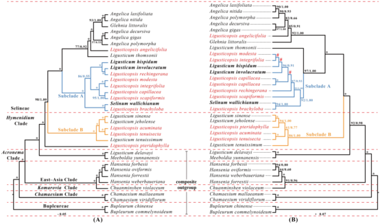
基于34个叶绿体单拷贝CDS序列两种不同分析方法(ML和BI)下的系统发育分析结果,七个主要族(其中包括Leute鉴别的拟藁本属物种)都不是单系的,它们属于Hymenidium分支以及Selineae。在Selineae内,L. angelicifolia、L. thomsonii、五个Angelica物种和Glehnia littoralis聚集到一个进化支中,在ML树中具有中等支持率,在BI树中具有高支持率(BS=77%,posterior probabilities [PP]=0.92)。Ligusticopsis brachyloba、L. capillacea、L. rechingerana(拟藁本属的典型种)、L.modesta、L. integrifolia和L. scapiformis与L. involucratum、L. hispidum和S. wallichianum形成一个分支(Subclade A),且具有强烈的支持(BS=100%,PP=1.00),并且位于该分支的所有物种都被Pimenov视为“真正的Ligusticopsis”。在Subclade A内,L. brachyloba和S. wallichianum形成一个分枝(BS=100%,PP=1.0),是其他七个物种的姐妹。Ligusticopsis rechingerana是L. involucratum的姐妹,并与L. hispidum构成一个强烈支持的分支(BS=100%,PP=1.00),该分枝是其他4物种的姐妹在ML中中等支持(BS=72%),但在BI中支持很弱(PP=0.55)。Ligusticopsis capillacea是L. scapiformis和L. integrifolia也是L. meadowa的姐妹,这两个姐妹分支分别有很强的支持(BS=100%,PP=1.00)。此外,L. acuminata,L. tenuisecta和L. pteridophylla位于Hymenidium分支中。Ligusticopsis acuminata和L. tenuisecta是姐妹物种,并与三个Ligusticum物种聚集形成强烈支持的进化支(Subclade B)(BS = 100 %, PP = 1.00)。在Subclade B内部,L. sinense和L. jeholense是姐妹物种(BS=100%,PP=1.00),该分支为L. acuminata和L. tenuisecta的姐妹分支(BS=100%,PP=1.00),而L. tenuissimum是上述四个物种的姐妹(BS=100%,PP=1.00)。Ligusticopsis pteridophylla属于Hymenidium分支在其自己的分支中,它被确定为Hymenidium分支和Selineae中其他物种的姐妹(BS=100%,PP=1.00)。Ligusticum delavayi是M. yunnanensis的姐妹物种,位于Acronema分支中,具有强烈的支持(BS=100%,PP=1.00),是Hymenidium分枝和Selineae的外群之一。
基于伞形科芹亚科的35个nrITS的系统发育树中存在类似的拓扑结构,但一些物种的系统发育位置不同,一些分支的支持较弱。Ligusticopsis pteridophylla不再是Hymenidium进化枝和Selineae的姐妹,而是在Hymenidium进化枝内与L. sinense和L. jeholense形成姐妹分支(BS=94%,PP=1.00)(Subclade B)。Ligusticum thomsonii不与Angelica物种聚集,但它是Subclade A的姐妹,具有强烈支持(BS=92%,PP=1.00)。在Subclade A内,L. modestaL与L. integriflia聚集但支持率很低(BS=35%),这里的L. hispidum是L. meadowa和L. integrifolia的姐妹,但支持率也很低(BS=33%),而L. involucratum是这三个物种的姐妹,但支持率高(BS=96%,PP=0.91)。L. capillacea和其他四种植物(L. involucratum、L. hispidum、L.modesta和L. integrifolia)之间的分枝上出现弱支持(BS=57%),然后是L. rechingerana是这五个物种的姐妹,得到了高支持率(BS=87%,PP=0.93)。Ligusticopsis scapiformis是上述6个物种的姐妹,具有高支持率(BS=93%,PP=1.00)。

图1 由BI和ML构建的芹亚科的系统发育树
3、叶绿体基因组比较分析
通过比较IR区边界基因的分布发现,Subclade A和Subclade B以及其他三个质体之间的主要区别是IRa/LSC边界(JLA)和LSC/IRb边界(JLB)的基因分布。trnH基因区域位于JLA系附近,在亚进化枝A中,trnH基因到JLA系的距离相同(6 bp),而在亚进化枝B和其他三个质体中该距离更长且不同。除了L. angelicifolia和L. tenuissimum,在JLB系和JLA系的其余15个质体中发现了类似的结构,但有一些变化。JLB系将576-585 bp延伸到Subclade A中的ycf2基因中,比Subclade B(659–701 bp)、L. pteridophylla (701 bp)和L. thomsonii (694 bp)的相应区域短。Subclade A中trnL基因到JLA系的距离(1809–2177 bp)比亚进化枝B的相应区域(1331–1345 bp)、L. pteridophylla(1045 bp)和L. thomsonii(1033 bp)长。Ligusticopsis angelicifolia具有最长的IR区域,使得IRb区域向LSC区域扩展至petB基因的位置;因此,JLB系将1084 bp延伸到petB基因中。L.tenuissimum的IRb区域也显示向LSC区域扩展,但JLB系仅扩展到rpl22基因的位置,并且rpl22基因跨越JLB系,在IRb区域有2 bp的延伸。

图2 IR区的收缩与扩张分析
通过对17个叶绿体基因组中53个CDS密码子使用分析。这些CDS编码21,585-21,749个密码子,亮氨酸(Leu)的密码子数量最多,而半胱氨酸(Cys)的密码子数量最少。甲硫氨酸(Met)的密码子ATG和色氨酸(Trp)的密码子TGG在所有质体中的RSCU值为1.0,其中1.0的RSCU值表示没有密码子使用偏差。30个密码子的RSCU值>1.0并且除了Leu的TTG外,所有密码子都在第三位具有A/T。在三种类型的终止密码子中,Subclade A在TAA中具有相同的密码子偏好(RSCU=1.75),高于Subclade B和其他三种质体。这是Subclade A和其他质体之间的主要区别,而其他两种类型的终止密码子(TAG和TGA)的RSCU<1.0并且在叶绿体基因组之间有所不同。其他61种密码子在不同物种中具有相似的RSCU值。

图3 17个质体的53个PCG的同义密码子使用(RSCU)值
此外,对17个物种完整叶绿体基因组比较分析。结果表明,编码区比非编码区有更高的序列保守性。在Subclade A中,一些高度分化的区域(例如trnH-psbA、ycf1、ycf2、rpoC2、rpl32、psaB、ndhF)具有高度相似性,但与Subclade B和其他三个叶绿体基因组相比,相应区域存在显著差异。
4、分果瓣形态学
Subclade A的七个物种包括L. rechingerana、L. integrifolia、L. moderatea、L. capillacea、L. hispidum、L.involucratum和S. wallichianum,分果瓣椭圆形或卵形,胚乳接合面扁平,具萼齿,丝状或龙骨状中肋和侧肋,边缘肋具翅,在接合处(4-8)和每个棱槽(1-4)有许多油管。Selineae的Ligusticopsis angelicifolia分果瓣椭圆形,胚乳连合面微凹,无萼齿,中肋和侧肋具狭翅,边缘肋具翅,在接合处(5-8)和每个棱槽(2-4)有许多油管。Hymenidium分枝的Ligusticopsis tenuisecta和L. pteridophylla分果瓣在种面稍凹,中肋和侧肋有翅,但这两个物种的分果瓣除了具有相同的特征外,还存在一些差异。Ligusticopsis tenuisecta有倒心形的分果皮,所有油管都没有,而L. pteridophylla有卵形或圆形的分果瓣,在接合处(4)和每个棱槽(2-3)有许多油管。
结 论
本研究基于新测序的7个叶绿体基因组和11个ITS序列,重建了拟藁本属的系统发育关系。系统发育结果支持Pimenov之前的分类处理,同时Ligusticopsis是一个完全独立和自然的属级分类群,应与Ligusticum分开。
本研究的denovo测序由上海派森诺生物科技有限公司完成。如需进一步讨论,欢迎发邮件或者致电我们哟(邮箱地址:microsupport@personalbio.cn,联系电话:025-56165883-832)!
文章索引:Zi-Xuan Li, Xian-Lin Guo, Megan Price, Song-Dong Zhou, Xing-Jin He, Phylogenetic position of Ligusticopsis (Apiaceae, Apioideae): evidence from molecular data and carpological characters, AoB PLANTS, Volume 14, Issue 2, April 2022, plac008, https://doi.org/10.1093/aobpla/plac008