
2022-08-23

《The Journal of Clinical Investigation》
影响因子:19.456
文章题目:Upregulated YB-1 protein promotes glioblastoma growth through a YB-1/CCT4/mLST8/mTOR pathway
技术手段:RNA-Seq、定量蛋白质组学
派森诺生物与中国科学院上海生物化学与细胞生物学研究所携手合作,在《The Journal of Clinical Investigation》上发表了YB-1蛋白上调后可通过YB-1/CCT4/mLST8/mTOR通路促进胶质母细胞瘤生长的研究成果。
Part 01
研究背景
胶质瘤是成人最常见的原发性脑肿瘤,胶质母细胞瘤约占恶性胶质瘤的60%-70%。大多数胶质母细胞瘤患者接受治疗后的5年生存率为5.1%,中位生存期为15-23个月。因此,更好地了解触发胶质母细胞瘤形成的关键分子和途径,有助于识别早期诊断和有效治疗胶质母细胞瘤的新靶点。
人类Y-box结合蛋白1 (YB-1)在生理和病理条件下参与多种细胞过程。YB-1被认为参与了几乎所有的RNA相关过程。最近的研究表明,胶质瘤中YB-1的高表达与细胞增殖、生存、迁移和对替莫唑胺的耐药性相关,并提示YB-1可能是胶质瘤进展的潜在生物标志物。然而,YB-1在胶质母细胞瘤中的分子功能和调控机制尚不清楚。
Part 02
技术路线

Part 03
研究结果
1、胶质母细胞瘤组织YB-1蛋白显著升高
YB-1蛋白在正常神经胶质中低表达,在胶质母细胞瘤中显著上调(图1A)。而YB-1 mRNA水平在胶质母细胞瘤与相邻组织间变化不明显(图1B)。此外,原发性胶质母细胞瘤患者中YB-1蛋白的高表达预示预后不良(图1D)。

图1. YB-1蛋白在胶质母细胞瘤中显著上调,预示预后不良
2、胶质母细胞瘤细胞中YB-1的减少可抑制mTOR信号传导
U251和U87细胞敲低YB-1后导致细胞增殖和侵袭减少。YB-1敲低后分别有227和208个基因上调,550和199个基因下调。GO分析显示YB -1调控的基因在神经系统发育、神经发生、神经元分化、受体配体活性和细胞外基质组织等富集。定量蛋白质组学分析显示YB-1敲低后,分别有2和45个蛋白上调,213和467个蛋白下调。下调的蛋白在钙粘蛋白结合、翻译、核糖体组装、RNA加工、粘着斑富集(图2A, B)。我们发现多数在mRNA水平上变化不大的基因反而在蛋白水平上表达下降(图2C, D),表明YB-1在翻译水平上促进了大量基因的表达。此外,mTORC1和mTORC2的标记物在YB-1敲低的U251和U87细胞中均显著降低(图3A, B)。

图2.胶质母细胞瘤细胞中YB-1缺失后转录组和蛋白质组学分析
3、YB-1通过mLST8激活mTORC1和mTORC2信号
敲低YB-1后,mTOR复合物的mLST8被抑制(图3C,D),mLST8的异位表达挽救了mTORC1和mTORC2减弱的信号活性(图3E, F)。但YB-1不影响mLST8的mRNA水平(图3G),表明YB-1在转录后控制mLST8的表达。随后发现敲低YB-1导致mLST8的降解速度更快(图3H, I),表明YB-1通过稳定mLST8蛋白以上调mTORC1和mTORC2信号。

图3.YB-1通过稳定mLST8激活mTORC1和mTORC2信号
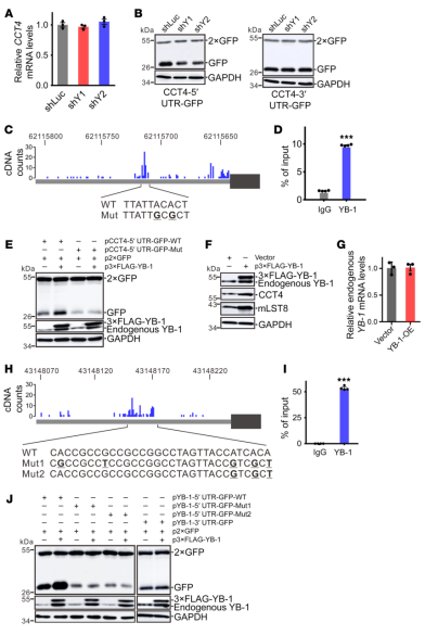
4、YB-1通过增加CCT4 mRNA翻译来稳定mLST8蛋白
我们发现mLST8和CCT组分之间存在相互作用(图4 A, B, C)。敲低YB-1后,CCT4被显著抑制(图4D)。敲低CCT4后,mLST8蛋白表达被抑制(图4E, F)。用溶酶体抑制剂处理CCT4敲低细胞可降低mLST8蛋白被抑制水平,说明CCT4对mLST8具有保护作用(图4G, H)。此外,异位表达CCT4可提高mTORC1和mTORC2被抑制的信号活性(图4I, J),这表明YB-1通过CCT4/mLST8级联上调mTOR信号通路。

图4.YB-1通过CCT4促进mLST8折叠
5、YB-1促进CCT4 以及自身mRNA的翻译
CLIP-RT-qPCR分析证实YB-1与CCT4 5'UTR结合(图5D)。突变该结合位点后,CCT4 5'UTR突变报告基因对YB-1过表达不再敏感(图5E)。我们发现过表达YB-1可以增强细胞内源性YB-1的表达(图5E, F)。我们随后确定了YB-1 mRNA 5 ' UTR中的几个YB-1结合位点(图5H, I)。综上所述,YB-1通过结合自身mRNA和CCT4 mRNA的5 ' UTR,从而激活自身mRNA和CCT4 mRNA的翻译。

图5.YB-1调控CCT4及其自身mRNA的翻译
6、YB-1通过CCT4/mLST8级联维持胶质母细胞瘤细胞的自我更新
在YB-1敲低的细胞中重新引入CCT4或mLST8表达,可以激活mTOR信号(图6A, B),并部分拯救细胞增殖、肿瘤球形成和GSC自我更新(图6,C-H)。

图6.GSCs的细胞增殖和自我更新需要YB-1/CCT4/mLST8轴
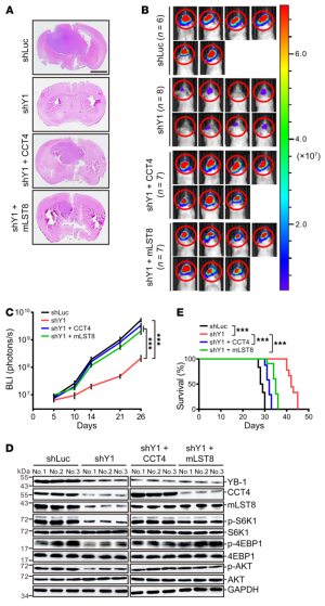
7、YB-1/CCT4/mLST8/mTOR轴在体内促进胶质母细胞瘤的生长
YB-1敲低细胞形成的肿瘤更小(图7A-C)。导入CCT4或mLST8后部分挽救了体内肿瘤细胞的生长以及mTOR信号的瘤内活性(图7 A-D)。注射YB-1敲低细胞的小鼠存活时间最长,而增加CCT4或mLST8的表达可缩短小鼠的存活时间(图7E)。

图7.YB-1/CCT4/mLST8轴在体内促进肿瘤生长
8、YB-1/CCT4/mLST8/mTOR通路在胶质母细胞瘤中表达上调
胶质母细胞瘤组织中CCT4和mLST8表达上调(图8A)。YB-1、CCT4、mLST8表达水平相互正相关(图8C-E),并且与激活S6K1信号呈正相关(图8F-H)。与YB-1类似, CCT4、mLST8和激活的S6K1高水平表达预示着较差的生存率(图8I-K)。

图8.YB-1/CCT4/mLST8/mTOR通路在胶质母细胞瘤中表达上调
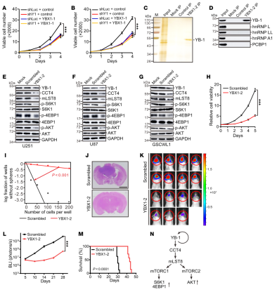
9、特异结合YB-1的诱饵寡核苷酸在体内抑制胶质母细胞瘤的生长
含CAUC序列的RNA诱饵探针可阻断YB-1的RNA结合活性(图9A,B),在细胞中引入携带2份CAUC拷贝的YB-1特异性RNA诱饵可以抑制mTORC信号(图9E-G)。YB-1 RNA诱饵可抑制细胞的增殖和自我更新(图9H, I)。我们发现植入YB-1 RNA诱饵转染细胞的小鼠,其肿瘤生长较慢并且生存率提高(图9J-M)。

图9.靶向YB-1的RNA诱饵寡核苷酸在体内抑制肿瘤细胞生长
Part 04
结 论
在本研究中,我们发现YB-1蛋白在胶质母细胞瘤中显著过表达,并作为mTORC1和mTORC2信号的关键激活因子。在机制上,YB-1结合CCT4 mRNA的5'UTR,促进CCT4的翻译,进而通过促进mLST8折叠激活mTOR信号通路。此外,YB-1通过与其5'UTR结合来调节自身的翻译,导致mTOR信号的持续激活。特异靶向YB-1的RNA诱饵可以减缓小鼠肿瘤生长和提高生存率。这些发现揭示YB-1/CCT4/mLST8/mTOR通路在促进胶质母细胞瘤生长中的作用,提示YB-1是治疗胶质母细胞瘤的潜在治疗靶点。
本研究的转录组测序、数据分析工作由上海派森诺生物科技有限公司完成。
原文索引:
Wang JZ, Zhu H, You P, Liu H, Wang WK, Fan X, Yang Y, Xu K, Zhu Y, Li Q, Wu P, Peng C, Wong CC, Li K, Shi Y, Zhang N, Wang X, Zeng R, Huang Y, Yang L, Wang Z, Hui J. Upregulated YB-1 protein promotes glioblastoma growth through a YB-1/CCT4/mLST8/mTOR pathway. J Clin Invest. 2022 Apr 15;132(8):e146536. doi: 10.1172/JCI146536.