
2022-09-13

Molecular Therapy: Nucleic Acids
影响因子:10.183
文章题目:Filamin C regulates skeletal muscle atrophy by stabilizing dishevelled-2 to inhibit autophagy and mitophagy 技术手段:RNA-seq等
四川农业大学在Molecular Therapy: Nucleic Acids上发表了Filamin C通过稳定dishevelled-2抑制细胞自噬和线粒体自噬来调节骨骼肌萎缩的研究成果
1、研究背景
FilaminC (Flnc)是肌动蛋白结合蛋白家族的成员,在心脏和骨骼肌组织中优先表达。虽然已知它与肌纤颤性肌病相关的蛋白质相互作用,但其在骨骼肌中的独特作用仍很大程度上是未知的。因此,本研究分别利用鸡原代成肌细胞和动物模型对Flnc的体内外生物学功能进行了鉴定。
2、研究路线

3、研究内容
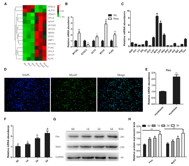
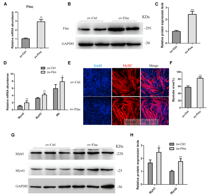
1.Flnc在肥厚型肉鸡中表达上调,并在骨骼肌分化中发挥作用 为了筛选调控肌肉发育的候选基因,研究测定了Ross 308肉鸡和白来亨肉鸡的胸肌转录组。在12744个表达的基因中,有869个基因在两个品种中显著差异表达,如Stac3、Klf5、MyoG、Nexn、Myot和MyH7,它们是调控肌肉发育的标志性基因(图1A)。然后,实验通过qPCR验证骨骼肌发育的基因特征(图1B)。生长快的鸡的Flnc表达比生长慢的鸡高50倍。随后,我们发现Flnc主要在骨骼肌和心肌中表达(图1C)。此外,Flnc在维持心肌和骨骼肌结构完整性方面发挥着重要作用。MyoD免疫荧光染色鉴定原代成肌细胞(图1D)。qPCR分析显示,Flnc mRNA在鸡肌管中的表达高于鸡成肌细胞(图1E)。通过qPCR和western blotting,我们还发现,在成肌细胞分化为肌管的过程中,Flnc的表达逐渐增加(图1F和1G)。 图1 Flnc在骨骼肌分化中的作用 2.Flnc促进成肌细胞分化以及挽救骨骼肌萎缩 为了探索Flnc在肌源分化过程中的作用,研究通过转染Flnc siRNA来降低鸡成肌细胞中Flnc mRNA和蛋白的表达(图2A-2C),并用过表达Flnc的质粒转染细胞,实现了Flnc过表达。结果显示,Flnc沉默促进增殖,抑制凋亡,而Flnc过表达抑制增殖,促进凋亡。提示Flnc可减少成肌细胞数量,影响肌源性分化。 实验进一步研究了Flnc对原代肌管中萎缩相关基因的影响,结果表明,Flnc可能有助于调节肌肉萎缩相关基因的表达,并治疗地塞米松诱导的肌管萎缩(图3)。接下来,研究在体内测试了Flnc对肌肉发育的影响,结果提示,Flnc可能参与调节肌肉萎缩和肥厚。 图2 Flnc敲除/过表达对成肌细胞的影响 图3 Flnc对骨骼肌萎缩的影响 3.Flnc通过Dvl-2介导的Wnt/b-catenin信号通路发挥作用 通过RNA测序分析分化3天后Flnc沉默细胞和对照细胞,探讨Flnc在成肌细胞分化中的分子机制。在成肌细胞分化过程中,肌形成相关基因的表达显著降低,而Flnc siRNA抑制了这些基因的表达(图4A)。同时,qPCR证实肌源性和Wnt信号通路靶基因mRNA表达显著下调(图4B)。差异表达基因(DEGs)的GO功能注释分析,鉴定出参与肌肉细胞调控和发育、肌肉组织形态发生和肌纤维发育的基因(图4C)。KEGG通路分析表明,DEGs明显参与MAPK和wnt信号通路。Wnt信号通路与肌细胞分化密切相关(图4D)。为了检测Flnc对Wnt信号的调控作用,通过系列实验进行验证,结果说明Flnc对Wnt信号的调控需要Dvl2的调节。 图4 敲低Flnc可抑制Wnt/b-catenin信号通路 4.Flnc通过与Dvl2结合抑制自噬 自噬通过调节散乱降解负向调控Wnt信号通路,用3MA处理Flnc沉默的成肌细胞和对照细胞结果显示,Flnc沉默的成肌细胞中Dvl2增加(图5E)。免疫沉淀分析显示内源性Flnc与Dvl2相互作用,此外,在Flnc沉默的细胞中,Dvl2的泛素化明显增加(图5H和5I),这表明Flnc可以阻止Dvl2泛素化,也可以抑制自噬小体的正确形成。这些结果表明,Flnc稳定了Dvl2介导的Wnt/b-catenin信号通路来拮抗自噬。 图5 Flnc与Dvl2相互作用拮抗自噬 5.Flnc沉默诱导的自噬通过线粒体清除介导肌肉萎缩 通过电镜观察,观察到Flnc沉默后自噬小体增加,线粒体大量增加。然后我们研究了线粒体自噬是否参与了Flnc沉默引起的肌肉萎缩,发现线粒体膜电位在Flnc沉默24 h后下降(图6A)。此外,与对照组相比,Flnc沉默细胞的耗氧量和ATP生成显著增加(图6B和6C)。研究进一步评估了Flnc在线粒体融合中的作用。Flnc沉默增加了线粒体裂变蛋白dynamin 1-like蛋白的表达(图6D和6E)。实验还研究了自噬和线粒体碎片是否与选择性线粒体降解有关。结果表明,与对照组相比,Flnc沉默显著促进了溶酶体-线粒体的共定位,在地塞米松处理损伤的细胞中,线粒体自噬也增加了(图6F)。这提示Flnc沉默引起的肌肉萎缩可能是由线粒体自噬介导的。 图6 Flnc沉默诱导自噬,通过线粒体清除介导肌肉萎缩







4、结 论
通过实验发现,速生鸡(肉鸡)骨骼肌的生长速度和质量显著高于慢生鸡(蛋鸡),Flnc在肉仔鸡骨骼肌中的表达量高于蛋鸡。研究结果表明,Flnc在肉鸡骨骼肌中表达量较高,尤其是骨骼肌中表达量高于蛋鸡。这表明Flnc在成肌细胞的发育中起着积极的调控作用。在动物模型中,Flnc敲除导致肌肉萎缩,而Flnc过表达则促进体内肌肉肥大。我们还发现Flnc与散乱-2 (Dvl2)相互作用,激活wnt/β-catenin信号通路,并控制骨骼肌的发育。Flnc还通过降低Dvl2泛素化来拮抗lc3介导的自噬系统。此外,Flnc敲低激活并显著增加线粒体自噬。综上所述,这些结果表明,Flnc的缺失可诱导自噬或线粒体自噬,并调节肌肉萎缩。
本研究的转录组测序分析由上海派森诺生物科技有限公司完成。
原文索引: Han S, Cui C, Zhao X, Zhang Y, Zhang Y, Zhao J, Shen X, He H, Wang J, Ma M, Li D, Zhu Q, Yin H. Filamin C regulates skeletal muscle atrophy by stabilizing dishevelled-2 to inhibit autophagy and mitophagy. Mol Ther Nucleic Acids. 2021 Nov 29;27:147-164. doi: 10.1016/j.omtn.2021.11.022. PMID: 34976434; PMCID: PMC8683659.