
2022-10-10

《Frontiers in Microbiology》
影响因子:6.064
近日,上海农业科学院在微生物领域的《Frontiers in Microbiology》发表新研究成果!本研究对驯化得到的新型菌猪肚菇进行了全基因组测序,并结合其他已发表真菌基因组进行了比较基因组学分析。本研究不仅有利于猪肚菇的基因组辅助育种,而且有助于了解食用菌的耐高温能力。
研究背景
Pleurotus giganteus是一种烹饪食用菌,由于其外形类似于猪胃,因此在中国被称为“猪肚菇”。猪肚菇是一种木材腐烂真菌,以木屑和棉籽壳为主要生长基质,土壤套管法是这种蘑菇果实生产的主要方法。由于该物种富含营养素和生物活性化合物,如多糖、尿苷、脂类和阿魏酸酯酶,具有神经原突起生长、抗氧化、抗癌、抗肿瘤、肝保护和淀粉酶抑制活性,因此也被视为一种多功能食品补充剂。这种蘑菇的生物活性化合物和交配系统已经研究多年,然而,由于缺乏基因组信息,分子和遗传学方面研究很少。本研究通过高通里测序对猪肚菇进行高质量的从头基因组组装,同时对其基因组与其他23种已发表的真菌基因组进行了比较分析。后续还分析了该基因组的重复序列、碳水化合物活性酶、木质纤维素降解酶、交配等相关基因。猪肚菇基因组序列的高质量组装对了解这种重要食用菌的分子机制和进化提供了帮助。
研究材料与方法
1.实验材料:野生猪肚菇菌株驯化而来的“Shen Xun 1 Hao”
2.测序平台:Illumina NovaSeq,PacBio
3.分析内容:真菌基因组近完成图,ANI分析,基因家族分析、单拷贝基因进化树构建、共线性分析等
研究结果
1.猪肚菇培养及单核品系的分离
在S1原基阶段,菌丝体扭结形成子实体;S2生长期为原基形成后的持续生长期;S3期为伸长期,子实体继续生长,直到此阶段形成漏斗;S4为收获期,此时子实体生长到70 - 80%成熟,盖呈漏斗状;成熟期S5,子实体完全成熟,盖呈大漏斗状。从“Shen Xun 1 Hao”品系的原生质中分离出的单核菌株猪肚菇2。

图1 猪肚菇生长周期和形态学鉴定
2.猪肚菇基因组组装及注释
猪肚菇基因组大小为40,035,591bp,最长contig长度为4.384 Mbp,GC含量为50.5%,重复序列占比11.36%,其中以LTR逆转录转座子(5.01%)为主,BUSCO完整度为94.2%。猪肚菇基因组共预测出12,628个基因,平均序列长度为1761bp。其中有9801个(77.6%)和5494个(43.5%)基因分别在EggNOG数据库和SwissProt数据库中注释到,7802个(61.8%)基因在Pfam数据库被注释到,以上结果表明本次测序得到一个高质量的猪肚菇基因组。

图2 猪肚菇基因组圈图
表1 基因组组装和注释

表2 重复序列分析结果

3.比较基因组分析
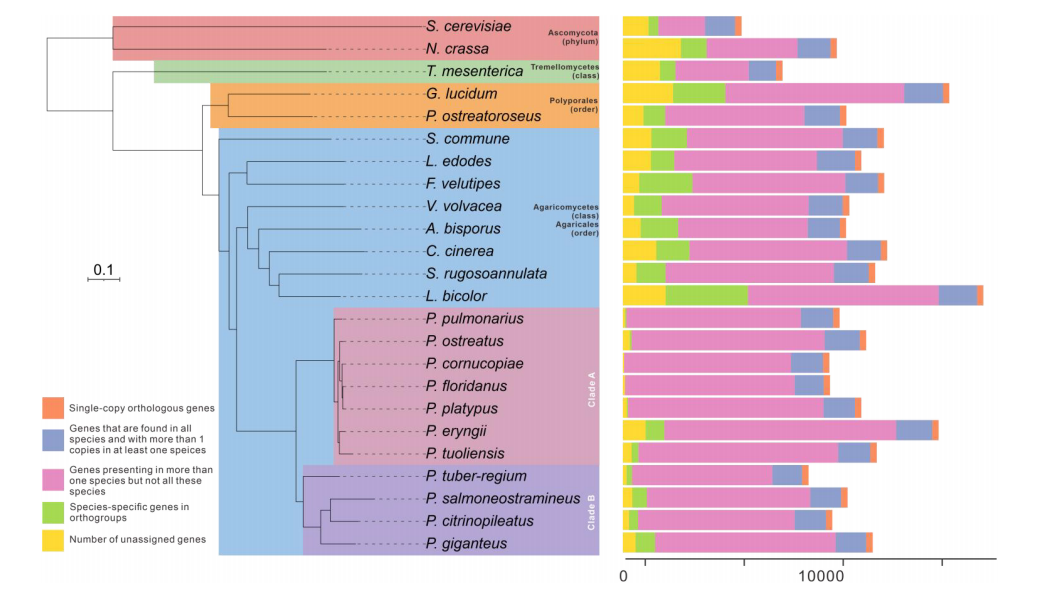
为了确定猪肚菇的进化关系,对其和23种真菌(21个担子菌属和2个子囊菌属)的全基因组序列进行了比较分析。基于保守的单拷贝同源基因序列构建的系统发育树显示,猪肚菇与其他侧耳属植物具有密切的进化关系。侧耳属植物的菌株聚为两个主要的分支,猪肚菇、 P. tuber-regium、P. citrinopileatus和P. salmoneostramineus组成一个分支,其余7种菌组成另一个清晰的分支。

图3 基因家族分析

图4 基于单拷贝基因的系统进化树
为了进一步验证进化关系,用ANI分析来估计侧耳属菌株之间的基因组差异和亲缘性。物种树中的B级侧耳物种彼此之间以及A级侧耳种群之间的基因组相似性较低(74%至75%),而A区物种之间的基因组相似性较高(85%至100%)。综上所述,上述结果证实了根据目前的分类,猪肚菇属于侧耳属。
根据共线性结果可知,contig 5和contig 13可能属于同一染色体,contig 9、14和15可能属于相同染色体,而contig 12、16、17和20可能属于相同的染色体。与双孢梭菌的染色体相比,在猪肚菇的第5、第8、第15、第9、第3染色体上发现了断裂和融合事件。与系统发育分析结果相一致的是,猪肚菇和双孢菌之间的断裂和融合事件多于平菇和猪肚菇之间的破裂和融合事件。


图5 ANI分析和共线性分析
3.CAZymes注释
CAZymes是真菌基因组中最重要的基因家族之一,负责木质纤维素降解和许多其他生物过程。使用Hmmer软件在猪肚菇基因组中共鉴定出514个CAZymes,包括232个GHs、72个GTs、23个PLs、27个CE、139个AAs和21个CBMs。不同的CAZymes数目可能是由基因预测方法、基因组结构变异和比对参数有关。可以肯定的是,与侧耳属的其他成员一样,猪肚菇也具有强大的木质纤维素降解能力。此次分析结果与生产工艺一致,可以利用不同的木质纤维素物质生产巨菇子实体。猪肚菇有139个AA类蛋白质,主要分布在AA3、AA9、AA7、AA5、AA1和AA2家族。AA3和AA9类蛋白质与纤维糖和半纤维素的降解有关。木质素降解酶,如虫漆酶和锰过氧化物酶,属于AA1和AA2类。在SwissProt数据库中,共注释到了15个虫漆酶和10个II类过氧化物酶,这些酶在植物细胞壁成分的降解中起着关键作用。因此,结果表明该菌株的木质纤维素降解能力较强,这与子实体生产中使用的木质材料一致。

图6 猪肚菇和其他23种真菌中的碳水化合物活性酶分析
4.交配型位点识别
以平菇PC9和杏鲍菇ATCC 90797中的交配型基因作为参考序列,对猪肚菇的配种位点进行比对。猪肚菇A配种位点位于contig1上。该位点的总长度超过4kb,由两个大小相似的同源域基因(HD)组成。与平菇PC9和猪肚菇不同,杏鲍ATCC 90797有一个HD1基因和一个HD2基因以相反的方向转录,另外一个额外的HD2基因位于HD1的另一侧。该氨基酸序列与平菇PC9和杏鲍菇ATCC 90797中HD1的序列相似性分别为52.7%和51.1%。HD2与菌株PC9和ATCC 90797的序列相似性分别为57.4%和50.0%(49.5%)。四个信息素受体基因(STE3.1-STE3.4)和三个信息素基因(PHB3.1-PHB3.3)被预测并聚集在一个∼45 kb基因簇。TMHMM预测显示,所有四个信息素受体都包含7个跨膜结构域。B配种位点的基因结果与杏鲍菇和白灵菇中的不同,这表明B交配型位点是通过基因组重排的多重事件进化而来的,如金针菇和香菇中的基因组重排事件。本文所提供的信息对发展猪肚菇杂交的分子标记具有重要意义。

图7 猪肚菇配种位点的基因结构
结论
本研究第一次报道了猪肚菇的全基因组序列,通过完整性及共线性分析表明基因组组装质量高。通过比较基因组分析,证实了该菌应归为侧耳属。全基因组测序研究发现该猪肚菇具有较强的木质纤维素降解能力、可用于品系鉴定和育种中分子标记开发。猪肚菇的基因组组装为该品种蘑菇的栽培、营养和药用价值的基础研究提供了见解。
本研究的真菌基因组测序和部分分析由上海派森诺生物科技股份有限公司完成。如需进一步讨论,欢迎发邮件或者致电我们哟(邮箱地址:microsupport@personalbio.cn,联系电话:025-56165883-832)!
文章索引:
Yu H, Zhang M, Sun Y, et al. Whole-genome sequence of a high-temperature edible mushroom Pleurotus giganteus(zhudugu)[J].Frontiers in Microbiology,2022,13:941889.
doi: 10.3389/fmicb.2022.941889