
2022-10-31

《Postharvest Biology and Technology》 影响因子:6.751
近日,四川农业科学院在微生物领域的《Postharvest Biology and Technology》发表新研究成果!本研究通过基因组、转录组和蛋白质组的综合多组学分析,对氧处理和厌氧处理的金针菇进行了比较研究,挖掘出黄色金针菇氧化变质过程中的相关基因和代谢途径,这些研究结果为黄色金针菇的采后保存和未来的遗传育种奠定了基础。
研究背景
金针菇因其风味鲜美、质地细嫩,具有生物活性以及营养丰富而在中国广泛食用。尽管来自日本的白色金针菇品种在亚洲市场占据主导地位,但风味更加醇厚、质地更嫩的黄色金针菇正逐渐从白色金针菇手中夺回市场份额,成为高端产品。然而,与白色品种相比,黄色金针菇在收获后更容易氧化,这已成为限制其进一步市场扩张的主要因素。目前,不合理的存储和长途运输限制了黄色金针菇的市场增长。迄今为止,尚未成功选育出抗褐变的黄色金针菇品种,且在蘑菇栽培行业没有达成可靠的保存条件。本研究通过基因组、转录组、蛋白组的综合多组学分析,对氧化处理和厌氧处理的金针菇进行了比较研究。本研究旨在探黄色金针菇氧化变质的必要基因和代谢途径,解释细胞在储存过程中对氧化应激的响应,为黄色金针菇的保存提供实用建议,并有利于培育抗褐变品种。
研究材料与方法 1、实验材料 川金3号菌株 2、测序平台 Illumina NovaSeq 3、分析内容 真菌基因组框架图测序,转录组测序,蛋白质组测序、qPCR验证等。
研究结果
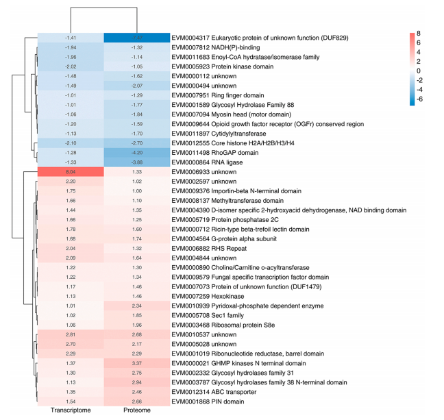
1. 温度和氧气对黄色金针菇褐变的影响 与厌氧处理的样品相比,暴露于空气中的黄色金针菇在储存两天后变为褐色,显示出更高的BI值。同时,在4℃厌氧处理的样品之间,BI指数没有发现差异。与室温贮存相比,低温贮存减轻了样品BI指数的增加,因为空气接触处理的样品的BI指数为4℃低于室温。为了证实氧气而不是空气中的其他成分造成金针菇的褐变,在贮藏后比较了无氧处理组和氧气处理组的BI值。氧气处理和厌氧处理的金针菇在贮藏24h后均呈褐色,后者的BI值高于前者。相比之下,厌氧处理组的BI值与厌氧处理组一样低,与氧气处理组相比,它们没有褐变现象。上述结果表明,褐变的发生与贮藏条件下的氧浓度相关,说明黄色金针菇采后褐变主要是由氧化引起的。 图1温度和氧气对黄色金针菇褐变的影响 2.金针菇基因组组装与注释 高通量测序共获得34,838,832个reads,5,225,824,800个碱基,GC含量为47.29%,Q20和Q30的分别达到97.0%和91.99%。数据过滤后,获得了34,297,920个高质量reads,占总数的98.44%。组装基因组的BUSCO完整度高达90.7%,基因组N50为102,346bp。编码基因长度为21,739,104 bp,占基因组长度的71.6832%,预测了13,150个基因,平均每个基因有2.6个外显子。使用蛋白编码基因分别在NR、EggNOG、KEGG、SwissProt、GO和P450数据库中进行注释,分别得注释到了11,252个(85.57%)、8,900(67.68%)、3,721(28.30%)、6,655(50.61%)、6,360(48.37%)、12,889(98.02%)基因。 图2编码基因在各个数据库的注释结果 3.色素生物合成相关酶的编码基因 金针菇在scaffold 3. t23上含有芳香-L-氨基酸/L-色氨酸脱羧酶(DDC或TDC)编码基因,该酶催化脱羧反应,将酪氨酸转化为酪胺或将左旋多巴转化为多巴胺,它与3个酪氨酸酶编码基因一起对芳香族L-氨基酸代谢起着重要作用,KEGG分析发现金针菇中的甜菜碱生物合成和酪氨酸代谢分别有助于色素生物合成和黑色素生物合成。此外,川金3号基因组共注释到18个具有多酚氧化活性的漆酶基因。由scaffold3.t139编码的苯丙氨酸解氨酶(PAL)是多酚生物合成中的关键酶。scaffold3.t167编码4-香豆素-coa连接酶,是类黄酮生物合成和对香豆素酸转化为双酚(咖啡酸和阿魏酸)的关键酶。 图3褐变色素生物合成相关酶编码基因 4.转录组分析 为了研究氧化对黄色金针菇的褐变和衰老的影响,对样本进行了氧气处理和厌氧处理。聚类分析清楚地分离了转录组氧气处理(TO)和厌氧处理(TA)样本证明二者之间存在显著差异。在TO组和TA组之间共发现5,456个差异表达基因,其中2,718个基因在TO中的表达高于TA,2,738个基因在TO中的表达低于TA。KEGG富集分析显示了与金针菇氧化损伤相关的前20条代谢通路,包含影响褐变的苯丙氨酸、酪氨酸和色氨酸生物合成途径,其中溶酶体、范可尼贫血途径和泛素介导的蛋白水解相关基因丰富。 图4转录组分析热图 5.蛋白质组分析 蛋白质组学分析共鉴定出17,427个肽,其中17,334个是独特的肽,鉴定出7,435个蛋白质,其中7,370个蛋白质被定量。蛋白质组氧气处理(PO)和无氧处理(PA)之间有6,867个蛋白重叠,其中102个蛋白只在PO中发现,33个蛋白只在PA中发现。共鉴定出230个差异表达蛋白,其中149个蛋白在PO中表达高于PA,81个蛋白在PO中表达低于PA。GO分析发现,在生物过程、分子功能和细胞成分水平上,主要富集的过程分别是修复基团代谢过程、水解酶活性和剪接体tri-snRNP复合物。最主要的KEGG途径是苯基丙烷生物合成、溶酶体和自噬。 根据PPI网络分析,生成了五个主要集群。确定了五个最高连通度差异表达蛋白,其值为14–16。它们主要与基因表达有关,包括核输出、核糖体生物发生、翻译延长、翻译后修饰、蛋白质周转和伴侣。KEGG分析发现,参与褐变聚合物调控的苯丙烷生物合成途径(ko00940)是所有上调差异表达蛋白中最丰富的代谢途径。 图5蛋白质组学分析 6. 褐变酶编码基因的DEG和DEPs 与TA相比,24个核苷酸切除修复基因中有22个在TO中过表达,这表明发生了DNA降解。此外,与范可尼贫血途径相关的基因在TO中的表达均高于TA,这表明在氧化应激下,金针菇中存在DNA损伤修复途径。与泛素基因相关的DEGs大多在TO中过表达,而不是TA。此外,7个蛋白质组基因中有5个在TO中表达高于PA。同时,PO中的蛋白酶体复合体(EVM0006277)和泛素家族蛋白(EVM0012083)分别是PA的3.02倍和2.57倍。与PA相比,PO中只存在肽酶M18(EVM0000412),表明在氧化应激下泛素介导的蛋白水解的发生。氧化磷酸化基因,包括细胞色素c氧化酶基因(COX5B、COX6A、COX7A、COX17)和ATP合成酶,在TO中的表达高于TA。然而,与TA相比,细胞色素氧化酶c亚基VIb(EVM0002116)、细胞色素氧化酶组装蛋白(EVM001777)、细胞铬c/c1血红素裂解酶(EVM000 2773)、细胞色c氧化酶亚基VIIc(EVM0000 3267)、细胞红素c氧化酶亚基VIIc在TO中低表达。细胞色素氧化酶c亚基VIb PF02297(EVM0006231)在PO中的表达高于PA,支持细胞色素氧化酶c在转录中的上调。 通过转录组鉴定并定量了9个漆酶基因,其中8个基因在TO中的表达高于TA。然而,转录组仅鉴定出酪氨酸酶基因的一个共同中心结构域,与TA相比,该结构域在TO中的表达下调。同时,在蛋白质水平上仅鉴定出一种漆酶,即漆酶4蛋白(EVM0012149),仅在PO中发现,而在PA中未发现。 表1 与PA相比,PO中褐变和变质相关的蛋白质 7. 定量RT-PCR验证 为了验证本研究中RNA-seq的结果,选择了15个与漆酶、酪氨酸酶、细胞色素和ATP酶相关的DEG进行qRT-PCR分析。结果发现,与厌氧处理样品相比,氧气处理样品中有13个基因(包括8个漆酶、4个细胞色素和1个ATP酶基因)过度表达,两个基因(EVM0008776和EVM0008454)低表达,这与RNA-seq结果一致,这证明了本研究的RNA-seq数据是可靠的。 图5二甘醇的qRT-PCR验证 8. 转录组和蛋白组联合分析 在氧气和厌氧处理的样品中,蛋白质组和转录组之间的相关系数R值为0.0099,DEPs和DEGs之间的相关系数R值为0.5997。DEGs和DEPs之间有124个基因重叠,其中39个基因在氧气处理组和厌氧处理组中表现出相同的趋势,具有相同趋势的DEGs和DEPs的相关指数为0.5997。漆酶4蛋白(EVM0012149)在氧气处理的样品中在转录水平上表达更高,仅在蛋白质水平上的氧气处理样品中发现,这表明漆酶4对金针菇的氧化反应有贡献。糖基水解酶家族31和38(EVM0002332,EVM0003787)在氧气处理的样品中比在厌氧处理的组中表达更多。 胆碱/肉碱O-酰基转移酶(EVM0000890)催化酰基部分从酰基辅酶A可逆转移到肉碱或胆碱,在氧气处理组中表达更高。吡哆醛磷酸酯依赖酶(EVM0010939)在氧气处理组的转录水平和蛋白质水平高于厌氧处理组。GHMP激酶N末端结构域(EVM0000021)在氧气处理样品中比厌氧处理样品中过表达,这与调节应激激活的MAPK信号级联有关。通过KEGG分析,MAPK途径的富集支持了这一结果。 图6 氧气处理组和厌氧处理组的DEGs和DEPs的趋势 9. 漆酶和酪氨酸酶活性 比较了氧气处理和厌氧处理的金针菇样品中漆酶和酪氨酸酶的活性,与氧气处理组相比,厌氧处理组漆酶活性较低;然而,两组之间的酪氨酸酶活性没有差异。这表明漆酶可能参与了金针菇酶促褐变反应的催化作用。 图7氧气处理和无氧处理的金针菇的漆酶和酪氨酸酶活性








结论
本研究发现氧化是黄色金针菇采后褐变的根本原因,它可能与漆酶作为多酚氧化酶参与金针菇的黑色素生物合成有关,细胞衰老和在氧气的暴露时间对褐变的发生至关重要。DNA损伤、蛋白水解和氧化磷酸化过程可能参与了金针菇在氧化应激下的细胞衰老,并共同导致细胞完整性受损,此后,作为一种缺陷机制触发黑色素的生物合成。本研究为防止金针菇采后褐变的发生提供了切实可行的建议:在整个过程中控制氧气,包括采摘、包装、运输和保质期。此外,从基因表达水平上阻断漆酶多酚氧化的氧化酶活性或增强细胞自我保护活性,可能是抗褐变金针菇育种的未来方向。