
2023-01-03

《Nature Metabolism》
影响因子:19
派森诺与中国科学院上海营养与健康研究所携手合作,在国际学术期刊《Nature Metabolism》发表了通过高蛋白饮食干预或特定抗生素处理可有效缓解节食终止后的体脂增长和肥胖的研究论文。
研究背景
饮食限制(Dietary restriction, DR),也常被称为节食(Dieting),是一种常见的通过限制饮食来控制体重、减少体脂的饮食干预方式。无论胖瘦、青少年还是中老年,不同社会阶层的人都有很大比例在通过节食控制体重或者减肥,并且拥有正常体重的人群节食的比例也越来越高。然而,许多研究表明节食人群较少能够很好地维持减去的体重,往往会面临体重体脂快速反弹的问题。深入理解节食后体重体脂反弹的关键机制,提供相应的干预策略至关重要。
研究材料与方法
1.实验材料 8周龄小鼠 2.测序平台 HiSeq X10 ,Novaseq 6000 3.分析方法 mRNA测序,16S rDNA测序,非靶代谢组学,qPCR,细胞染色,化合物质谱检测等
研究结果
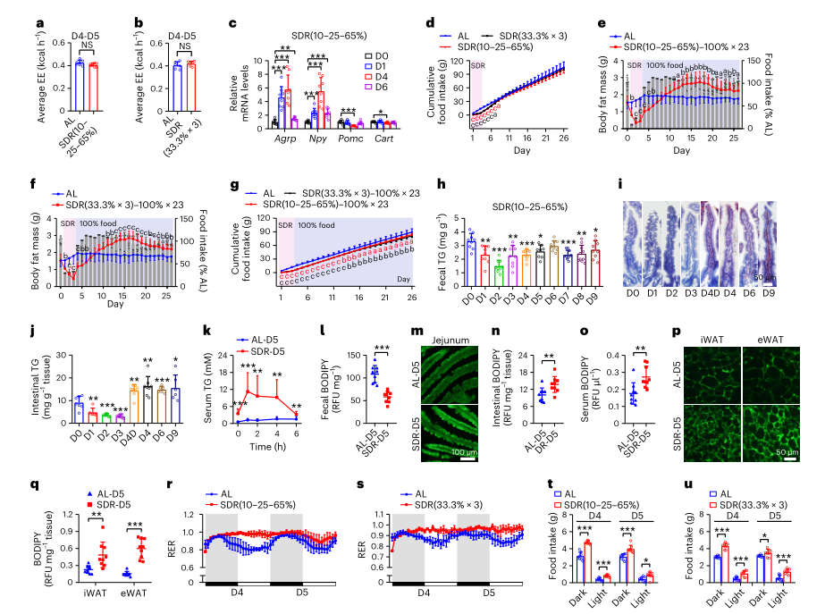
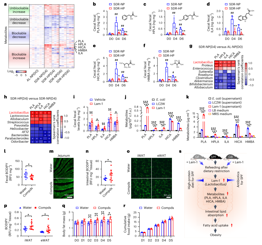
1.节食后体脂反弹 为了研究节食后体重体脂反弹的机制,该研究首先设计了多达10种不同类型的小鼠饮食限制模式,包括连续3天每天均等或梯度递增或递减少吃2天或1天的食物量,连续2天每天摄入1/2的食物量,连续6天、12天或24天每天摄入2/3的食物量,以及30天的隔日禁食。研究发现所有这些饮食限制,都可以显著降低体内脂肪含量。然而令人意想不到的是,一旦恢复自由饮食,小鼠的体脂含量快速增加,并可达到最初体脂含量的约两倍,同时伴随褐色脂肪细胞的白色脂滴积累以及肝脏脂肪变性。如图1所示,这些结果表明,节食后的自由进食会导致小鼠脂肪快速堆积。 图1各种类型的节食后自由进食会导致体脂快速增加 2.SDR后肠道脂质吸收增强促进了体脂增加 为了揭示SDR(Short-term dietary restriction)后脂肪量增加的机制,研究人员首先分析了能量消耗,然后又研究了摄食量是否参与SDR后脂肪量的快速积累,研究数据表明,两者并不是SDR后脂肪快速堆积的主要原因。为了进一步研究SDR后脂肪快速堆积的机制,研究分析了是否与肠道脂质吸收增加有关。研究发现,SDR后小鼠粪便甘油三酯(TG)显著降低,小肠绒毛染色切片和小肠TG定量均显示SDR后小肠TG显著升高(图2i,j)。此外,通过高通量mRNA测序分析发现,SDR后iWAT中的脂肪酸和TG合成相关基因表达水平显著增加。这些数据表明(图2),肠道脂质吸收的增强促进了SDR后体脂的快速积累。 图2 肠道脂质吸收增强促进了体脂快速积累 3.高蛋白饮食可抑制节食后脂肪量的增加 为了寻找有效的营养干预策略,研究人员进行了血液的非靶向代谢组学分析,发现差异代谢物主要集中在蛋白的消化和吸收、氨基酸代谢和氨基酸合成相关通路(图3a.b)。因此,在饮食限制后,研究人员给小鼠提供了正常蛋白、高蛋白、低蛋白饮食以及在正常蛋白基础上额外添加必须氨基酸的饮食。结果显示高蛋白饮食可有效抑制饮食限制后体脂含量的快速增加,甚至维持了饮食限制的体脂减少效果,同时避免了褐色脂肪细胞的白色脂滴积累以及肝脏脂肪变性(图3f)。同时,这种效果对于雌性和雄性小鼠都是有效的。由于高蛋白饮食会导致摄食量减少,为了排除摄食量减少的影响,研究人员使用正常蛋白饲料或高脂饲料的等能量配对饮食实验揭示了是食物组分而非卡路里摄入量,是高蛋白饮食缓解饮食限制后体脂含量增加的主要原因。 图3高蛋白饮食有效维持了节食引起的脂肪减少效果 4.SDR后的高蛋白饮食可减弱肠道脂质吸收 为了研究高蛋白饮食预防节食后体脂反弹的机制,研究人员首先分析了能量消耗,发现SDR后高蛋白饮食的小鼠能量消耗显著减少,说明高蛋白饮食抑制节食后的体脂增加并不是由于能量消耗。由于高蛋白饮食会导致摄食量减少,为了排除摄食量减少的影响,研究人员使用正常蛋白饲料或高脂饲料的等能量配对饮食实验揭示了是食物组分而非卡路里摄入量,是高蛋白饮食缓解饮食限制后体脂含量增加的主要原因。进一步的研究发现高蛋白饮食抑制了饮食限制后肠道和血液胆汁酸水平的增加、削弱了肠道脂质吸收、减少了白色脂肪组织的合成代谢并且增加了总的脂质氧化(图4)。 图4 高蛋白饮食可下调肠道脂质吸收 5.肠道菌群可调节SDR后的肠道脂质吸收 饮食是决定肠道菌群生态的关键因素,而肠道菌群可以影响肠道的脂质吸收以及脂肪组织的脂质代谢。为进一步研究饮食限制后体脂反弹以及高蛋白饮食抵抗体脂反弹的机制,研究人员进行了盲肠菌群的16S rDNA测序。结果发现饮食限制后小鼠的肠道菌群组成发生了显著改变,其中的乳酸杆菌比例从节食前的不足5%快速增长至约50%,高蛋白饮食可显著抑制乳酸杆菌比例的增加。研究人员接着从小鼠盲肠内容物中分离、鉴定了一种乳酸杆菌,并命名为Lam-1,同时验证了饮食限制后Lam-1丰度极显著增加,而高蛋白饮食小鼠的Lam-1比例显著降低。使用对Lam-1高度敏感的抗生素处理小鼠可显著抑制Lam-1的生长,进而减弱饮食限制后的肠道脂质吸收和白色脂肪组织的脂肪酸摄入,并最终减少体脂积累(图5)。更进一步地,通过无菌(Germ-free, GF)小鼠、悉生(Gnotobiotic, GB)小鼠以及正常饲养的无特定病原体(Specific-pathogen Free, SPF)小鼠的实验表明,补充乳酸杆菌Lam-1可显著增强肠道的脂质吸收以及白色脂肪组织的脂肪酸摄入,进而导致脂肪的积累(图6)。 图5 节食后的自由进食通过改变肠道菌群诱导脂肪快速堆积 图6 补充乳酸杆菌Lam-1可促进肠道脂质吸收与脂肪积累 6.乳酸杆菌代谢产物增加肠道脂质吸收和脂肪量 考虑到使用盘尼西林抑制Lam-1生长以及单独补充Lam-1的实验有效性,接下来研究人员试图更深入地探究肠道菌群如何调控SDR后的肠道脂质吸收以及脂肪组织的脂肪酸摄取。通过非靶向的代谢组学,研究人员找到了5种关键的菌群小分子代谢物,当给小鼠灌胃PLA、HPLA、ILA、HICA和HMBA等5种混合的代谢物后,发现与灌胃水的小鼠相比,近端空肠绒毛切片的荧光强度显著增加(图7m.n)。此外,还测量了WAT中的脂肪酸摄取,在灌胃5种代谢物的小鼠中,iWAT和eWAT切片的荧光强度显著增加(图7o.p)。此外,每天灌胃这5种代谢物会显著增加小鼠的脂肪含量,但不改变小鼠的摄食量(图7q,r)。这些数据表明,肠道菌群如乳酸杆菌Lam-1产生的5种代谢产物,可以上调肠道脂质吸收,增强WAT中脂肪酸的摄入,诱导脂肪堆积。 图7 菌群代谢产物增加了肠道脂质吸收与脂肪量






小 结
该研究发现多种类型的节食终止后都会导致脂肪的快速积累和肥胖,揭示了体重反弹过程中肠道乳酸杆菌及其代谢物的增加会促进肠道脂质吸收和脂肪积累,而饮食限制后的高蛋白饮食或特定抗生素处理可以抑制乳酸杆菌的生长进而抑制肠道脂质吸收和脂肪积累。该研究显示饮食限制后恢复自由饮食会导致肥胖的发生,也为肥胖研究提供了除高脂高糖饮食之外的全新的系列动物模型。同时,该研究也指出,通过高蛋白饮食或抗生素靶向肠道乳酸杆菌从而抑制肠道脂质吸收,是预防节食后肥胖的有效策略。
本研究的部分测序和数据分析工作由上海派森诺生物科技股份有限公司完成。