
2023-01-17

《Science of the Total Environment》
影响因子
10.753
文章题目:Geosmin disrupts energy metabolism and locomotor behavior of zebrafish in early life stages 中国科学院水生生物研究所在《Science of the Total Environment》上发表了土臭素导致斑马鱼线粒体应激进而影响能量代谢潜在机制的新见解。
研究背景 土臭素(geosmin)是一种土腥味/土霉味的气味物质,由蓝藻、真菌、细菌和高等植物产生。土臭素在各种水生环境和生物群中都被普遍检测到,但其对生物体的确切毒理学机制需要进一步的实验。基于先前的研究结果,作者假设土臭素干扰了斑马鱼胚胎线粒体中的电子运输链和ATP合成,导致能量代谢进一步受损。因此将斑马鱼胚胎受精(hpf)后暴露于不同浓度的土臭素中,随后进行运动活性和生化参数检测以及转录组和代谢组的多组学研究以共同解析土臭素调控水生生物的能量代谢和运动行为的潜在机制。
技术路线
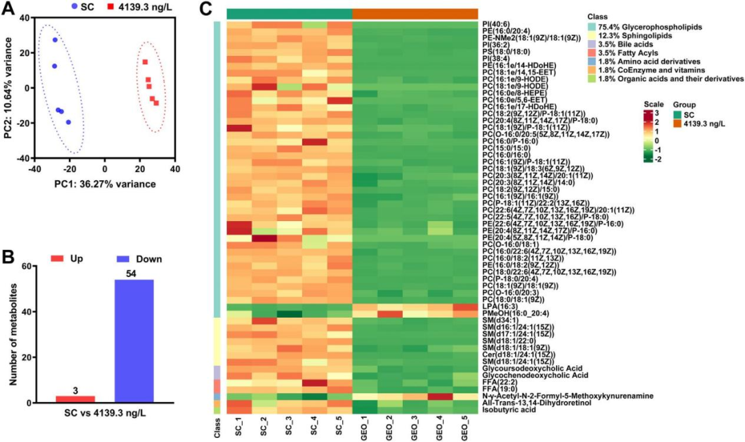
研究内容 斑马鱼暴露溶液中土臭素的浓度 在0和12小时测量暴露溶液中的土臭素浓度,以确定实际暴露浓度。对照(SC)组中的土臭素浓度低于检测限(LOD)。50、500和5000 ng/L暴露组中的土臭素浓度在12小时后分别下降了54%、35.7%和25.3%(图1A)。因此,在50、500和5000 ng/L暴露组中,实际暴露浓度的几何平均值分别为35.3、395.8和4139.3 ng/L。 据报道,不同水生生物中存在土霉素的生物累积。在该研究中,395.8和4139.3 ng/L的暴露组中,斑马鱼幼虫中的土臭素浓度分别为1.5和21.5μg/kg(图1B)。SC组和35.3 ng/L组中的土霉素浓度低于检测限。鱼类中的这些浓度与之前在红罗非鱼中发现的浓度相当,这表明由于土臭素的污染,可能对自然环境中的鱼类产生不利影响。 图1 暴露溶液和斑马鱼幼虫中土臭素的浓度 土臭素暴露诱导斑马鱼幼虫的低活性 我们将斑马鱼胚胎在受精(hpf)后120小时内暴露于标称浓度为50、500和5000 ng/L的土臭素中,随后进行运动活性检测。发现斑马鱼幼虫在黑暗期的速度和总距离显著降低(图2A-C)。这些数据表明,在斑马鱼的早期阶段,暴露于土臭素会导致其活性低下。而先前的研究表明土臭素在鱼类中引起的行为反应似乎是剂量和物种依赖性的,因此需要进行额外的工作来了解土臭素对运动活性的影响。 图2 暴露于土臭素的斑马鱼幼虫的运动行为 暴露于土臭素的斑马鱼的转录组概述 为了了解运动受损的分子机制,我们分析了转录组特征。与SC组的转录组数据相比(图3A),395.8 ng/L和4139.3 ng/L暴露组中分别发现801个DEG(409个上调和392个下调)和826个DEG(359个上调和467个下调)。Venn分析结果显示,395.8 ng/L和4139.3 ng/L暴露组中分别检测到121个共上调(图3B)和144个共下调(图3C)DEG。这些共DEG出现在不同的治疗组中,反映了暴露于土霉素后基因反应的一致性。主成分分析(PCA)发现,每一组都表现出可区分的分布(图3D)。在各种土臭素处理组的DEG热图中也检测到类似的结果(图3E)。 图3土臭素诱导斑马鱼幼虫转录谱的变化 我们通过GO条目和KEGG代谢通路富集分析探讨了基因表达变化的生物学意义,以获得土霉素暴露的生物学效应概述。GO富集结果表明,糖酵解、氧化磷酸化相关条目(线粒体内膜、线粒体、呼吸链和电子运输)、脂质代谢、蛋白水解和核受体是暴露于土臭素后最受影响的途径(图4A-B)。此外,包括雷帕霉素(mTOR)信号通路、氧化磷酸化(OXPHOS)、核糖体、泛素介导的蛋白水解、TGF-β信号通路、细胞周期和甘油脂代谢在内的七种KEGG代谢通路在395.8和4139.3 ng/L土臭素暴露组中显著富集(图4C和D)。 图4 不同浓度土臭素暴露组GO和KEGG富集分析 土臭素引起能量代谢相关基因的改变 395.8和4139.3 ng/L土臭素暴露均显著改变了与能量代谢例如参与糖酵解、三羧酸(TCA)循环、OXPHOS和脂质代谢等的相关基因。糖酵解代谢信号需要三种限速酶,己糖激酶(HK)、6-磷酸果糖激酶(PFK)和丙酮酸激酶(PK),以维持正常的代谢活动并有效产生能量ATP。在这项研究中,在4139.3 ng/L 土臭素暴露组中,hk1和pklr的表达水平显著上调。然而,作为糖酵解代谢途径中的第二步限速酶,pfkfb3和pfkfb4b在395.8和4139.3 ng/L 土臭素暴露组中表现出显著降低。因此,急性暴露于土臭素可能会导致斑马鱼糖酵解紊乱。此外,我们发现编码调节丙酮酸代谢的酶的mRNA水平降低,包括丙酮酸脱氢酶(PDH)和丙酮酸脱氢酶激酶(PDK)。值得注意的是,37个改变的基因与氧化磷酸化相关(图5),因此暴露于土臭素在转录水平上会影响线粒体功能。 本研究中crata和cpt2的下调表达(图5)表明,土臭素可以减少斑马鱼中脂肪酸作为燃料的使用。极长链脂肪酸蛋白(ELOVL)或脂肪酸长链酶的伸长是负责长链脂肪脂肪酸生物合成的起始酶和限速酶。值得注意的是,4139.3 ng/L土臭素暴露组中ELOVL家族的两个成员(elovl1a和elovl6l)表现出显著的下调(图5)。总之,这些结果表明,脂质代谢可能是土臭素暴露的另一个重要毒性靶点。 图5 与能量代谢和转录组变化热图相关的途径 土臭素对斑马鱼线粒体呼吸的影响 在这项研究中,线粒体呼吸链复合物I、II、III、IV和V的活性使用酶联测定法测定。如图6A-E所示,复合物I-V的活性在395.8 ng/L和4139.3 ng/L土臭素暴露组中显著降低(p<0.05)。此外,土臭素暴露组中的ATP含量显著降低(p<0.05)。因此,我们推测土臭素诱导的运动行为变化可能与线粒体功能障碍有关。 图6 线粒体呼吸链复合物I(A)、II(B)、III(C)、IV(D)和V(E)的酶活性测定 为了进一步证实这一推测,我们通过测量24 hpf时斑马鱼胚胎的耗氧率(OCR)进行了线粒体应激试验(图7)。值得注意的是,395.8 ng/L土臭素暴露组的基础呼吸、非线粒体呼吸和ATP产生(或ATP相关呼吸)显著降低。此外,在35.3 ng/L 土臭素暴露后,观察到质子泄漏显著减少。35.3和395.8 ng/L 土臭素暴露组在24 hpf时显示最大呼吸减少,但这与SC组没有显著差异。这些发现表明,土臭素通过调节代谢潜力对线粒体功能产生不利影响。值得注意的是,我们发现土臭素对线粒体功能障碍的剂量反应关系不是线性的,而是U形的,这可能解释了斑马鱼即使在较低浓度的土臭素(35.3 ng/L)下的异常行为。然而,暴露于4139.3 ng/L 土臭素的斑马鱼胚胎的线粒体呼吸相关终点没有改变。需要注意的一点是,由于线粒体生物发生,氧消耗可能会根据斑马鱼胚的阶段而变化,因此,时间效应也可能是影响斑马鱼暴露于土臭素后线粒体呼吸的重要因素。 图7 暴露于土臭素后斑马鱼胚胎的线粒体呼吸测定 土臭素诱导的代谢组学改变 代谢组中PCA和OPLS-DA显示,4139.3 ng/L土臭素暴露组和SC组之间存在明显差异(图8A),表明土臭素接触导致代谢改变。结果显示,在斑马鱼幼虫57种变化的代谢产物中,有3种代谢产物增加,而4139.3 ng/L 土臭素暴露组中54种代谢产物显著减少(图8B)。代谢物绘制成热图(图8C)发现,三类脂质即甘油磷脂(GP)、鞘脂(SL)和脂肪酰基(FA),在暴露于土臭素后受影响最大。有趣的是,所有磷脂酰乙醇胺(PE)、磷脂酰肌醇(PI)和磷脂酰胆碱(PC)在暴露于土臭素后都显著降低。GP和PC是产生神经递质乙酰胆碱的内源性前体。此外,鞘脂代谢紊乱可能会诱发各种神经退行性疾病。因此,暴露于土霉素引起的早期生活阶段的行为改变也可能与斑马鱼幼虫的脂质代谢紊乱有关。 此外,在本研究中我们发现两种胆汁酸,即甘氨熊脱氧胆酸(GUDCA)和甘氨脱氧胆酸(GDCA)在4139.3 ng/L 土臭素暴露后显著降低,并且转录组中hnf4α的表达上调。总之,本研究的结果表明,脂质是斑马鱼幼虫暴露于土霉素后发生变化的主要代谢产物。 图8 土臭素对斑马鱼代谢组的影响







研究结论 本研究通过生化参数检测以及转录组和代谢组分析表明,土臭素可能会导致水生动物的线粒体应激,这为我们提供了对土臭素影响能量代谢潜在机制的新见解。也提醒我们,在未来的研究中应注意慢性暴露后的发育毒性。
本研究的转录组测序和部分数据分析工作由上海派森诺生物科技股份有限公司完成。
原文索引: Zhou W, Wang Y, Wang J. et al. Geosmin disrupts energy metabolism and locomotor behavior of zebrafish in early life stages. Sci Total Environ. 2023 Feb 10;859:160222. doi: 10.1016/j.scitotenv.2022.160222.